Suppr超能文献

定量蛋白质组学研究表明,长链非编码RNA MALAT1与DBC1相互作用以调控p53乙酰化。

Quantitative proteomics reveals that long non-coding RNA MALAT1 interacts with DBC1 to regulate p53 acetylation.

作者信息

Chen Ruibing, Liu Yun, Zhuang Hao, Yang Baicai, Hei Kaiwen, Xiao Mingming, Hou Chunyu, Gao Huajun, Zhang Xinran, Jia Chenxi, Li Lingjun, Li Yongmei, Zhang Ning

机构信息

Tianjin Medical University Cancer Institute and Hospital, National Clinical Research Center for Cancer, Key Laboratory of Cancer Prevention and Therapy; Department of Genetics & Department of Medical Microbiology, School of Basic Medical Sciences; Research Center of Basic Medical Sciences; Tianjin Medical University, Tianjin 300070, China.

Department of Hepatic Biliary Pancreatic Surgery, Cancer Hospital Affiliated to Zhengzhou University, Zhengzhou, Henan Province 450000, China.

出版信息

Nucleic Acids Res. 2017 Sep 29;45(17):9947-9959. doi: 10.1093/nar/gkx600.

Abstract

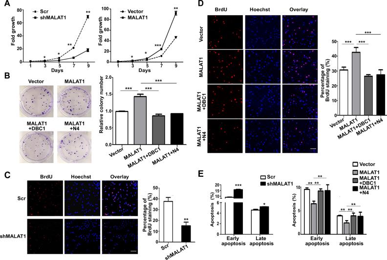
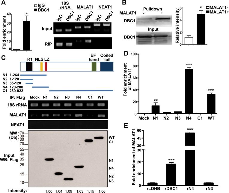
Metastasis-associated lung adenocarcinoma transcript 1 (MALAT1) is a broadly expressed lncRNA involved in many aspects of cellular processes. To further delineate the underlying molecular mechanism, we employed a high-throughput strategy to characterize the interacting proteins of MALAT1 by combining RNA pull-down, quantitative proteomics, bioinformatics, and experimental validation. Our approach identified 127 potential MALAT1-interacting proteins and established a highly connected MALAT1 interactome network consisting of 788 connections. Gene ontology annotation and network analysis showed that MALAT1 was highly involved in five biological processes: RNA processing; gene transcription; ribosomal proteins; protein degradation; and metabolism regulation. The interaction between MALAT1 and depleted in breast cancer 1 (DBC1) was validated using RNA pull-down and RNA immunoprecipitation. Further mechanistic studies reveal that MALAT1 binding competes with the interaction between sirtuin1 (SIRT1) and DBC1, which then releases SIRT1 and enhances its deacetylation activity. Consequently, the deacetylation of p53 reduces the transcription of a spectrum of its downstream target genes, promotes cell proliferation and inhibits cell apoptosis. Our results uncover a novel mechanism by which MALAT1 regulates the activity of p53 through the lncRNA-protein interaction.

摘要

转移相关的肺腺癌转录本1(MALAT1)是一种广泛表达的长链非编码RNA,参与细胞过程的多个方面。为了进一步阐明其潜在的分子机制,我们采用了一种高通量策略,通过结合RNA下拉、定量蛋白质组学、生物信息学和实验验证来表征MALAT1的相互作用蛋白。我们的方法鉴定出127种潜在的与MALAT1相互作用的蛋白,并建立了一个由788个连接组成的高度连接的MALAT1相互作用组网络。基因本体注释和网络分析表明,MALAT1高度参与五个生物学过程:RNA加工;基因转录;核糖体蛋白;蛋白质降解;以及代谢调节。使用RNA下拉和RNA免疫沉淀验证了MALAT1与乳腺癌缺失1(DBC1)之间的相互作用。进一步的机制研究表明,MALAT1的结合与沉默调节蛋白1(SIRT1)和DBC1之间的相互作用竞争,从而释放SIRT1并增强其去乙酰化活性。因此,p53的去乙酰化减少了其一系列下游靶基因的转录,促进细胞增殖并抑制细胞凋亡。我们的结果揭示了一种新的机制,即MALAT1通过长链非编码RNA-蛋白质相互作用调节p53的活性。

https://cdn.ncbi.nlm.nih.gov/pmc/blobs/80a7/5622371/dd8c4d4b47c0/gkx600fig1.jpg

文献AI研究员

20分钟写一篇综述,助力文献阅读效率提升50倍。

立即体验

用中文搜PubMed

大模型驱动的PubMed中文搜索引擎

马上搜索

文档翻译

学术文献翻译模型,支持多种主流文档格式。

立即体验