Suppr超能文献

诱导粘蛋白分泌是由 VAMP8 介导的,对粘膜固有宿主防御至关重要。

-Induced Mucin Exocytosis Is Mediated by VAMP8 and Is Critical in Mucosal Innate Host Defense.

机构信息

Department of Microbiology, Immunology and Infectious Diseases, Snyder Institute for Chronic Diseases, University of Calgary, Calgary, Alberta, Canada.

Departments of Medicine and Physiology, University of Toronto, Toronto, Ontario, Canada.

出版信息

mBio. 2017 Oct 3;8(5):e01323-17. doi: 10.1128/mBio.01323-17.

Abstract

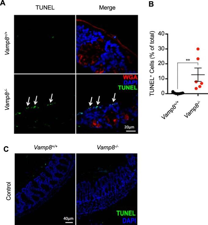
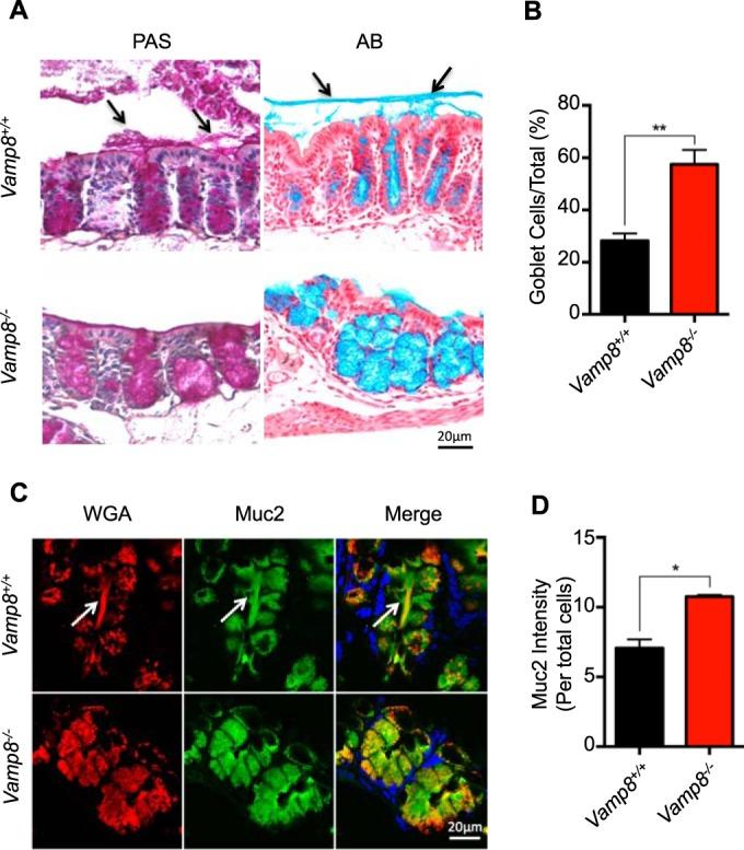
Intestinal mucus secretion is critical in maintaining mucosal host defense against a myriad of pathogens by preventing direct association with the epithelium. specifically binds colonic MUC2 mucin and also induces potent hypersecretion from goblet cells; however, characterization of the nature of the mechanisms controlling mucus release remains elusive. In this report, we identify vesicle SNARE vesicle-associated membrane protein 8 (VAMP8) present on mucin granules as orchestrating regulated exocytosis in human goblet cells in response to the presence of VAMP8 was specifically activated during infection, and ablation of VAMP8 led to impaired mucin secretion. As a consequence, loss of VAMP8 increased adherence to epithelial cells associated with enhanced cell death through apoptosis characterized by caspase 3 and 9 cleavages and DNA fragmentation. With the mucosal barrier compromised in animals, induced an aggressive proinflammatory response with elevated levels of interleukin-1 alpha (IL-1α), IL-1β, and tumor necrosis factor alpha (TNF-α) secretion. This report is the first to characterize regulated mucin exocytosis in intestinal goblet cells in response to a pathogen and the downstream consequences of improper mucin secretion in mucosal barrier defense. The intestinal tract is exposed to countless substances and pathogens, and yet homeostasis is maintained, in part by the mucus layer that houses the microbiota and spatially separates potential threats from the underlying single layer of epithelium. Despite the critical role of mucus in innate host defense, characterization of the mechanisms by which mucus is secreted from specialized goblet cells in the gut remains elusive. Here, we describe the machinery that regulates mucus secretion as well as the consequence during infection with the colonic pathogen Abolishment of the key machinery protein VAMP8 abrogated mucus release in cultured human colonic goblet cells and during infection in mice, which showed enhanced amoeba contact and killing of epithelial cells, triggering a potent proinflammatory response. This report highlights the importance of the VAMP8 secretory machinery in facilitating mucus release from intestinal goblet cells and the dire consequences that occur during disease pathogenesis if these pathways are not functional.

摘要

肠道黏液分泌对于维持黏膜宿主防御至关重要,可防止病原体直接与上皮细胞接触。 特异性结合结肠 MUC2 黏液,也诱导杯状细胞产生强烈的分泌;然而,控制黏液释放的机制的性质仍然难以捉摸。在本报告中,我们确定了存在于黏蛋白颗粒上的囊泡 SNARE 囊泡相关膜蛋白 8(VAMP8)作为协调人杯状细胞中受调控的胞吐作用的机制,在 感染时,VAMP8 特异性激活,并且 VAMP8 的缺失导致黏蛋白分泌受损。结果,VAMP8 的缺失增加了与上皮细胞的粘附,与通过 caspase 3 和 9 切割和 DNA 片段化特征的细胞凋亡相关的增强的细胞死亡。由于黏膜屏障在 动物中受损, 诱导了一种侵袭性的促炎反应,伴有白细胞介素 1α(IL-1α)、白细胞介素 1β(IL-1β)和肿瘤坏死因子 α(TNF-α)分泌水平升高。本报告首次描述了肠道杯状细胞对病原体的受调控的黏蛋白胞吐作用的特征,以及黏膜屏障防御中不当黏蛋白分泌的下游后果。肠道暴露于无数的物质和病原体,但仍能维持内环境平衡,部分原因是黏液层容纳了微生物群并将潜在威胁与下面的单层上皮细胞隔开。尽管黏液在先天宿主防御中起着关键作用,但调节肠道中特殊的杯状细胞分泌黏液的机制仍难以捉摸。在这里,我们描述了调节黏液分泌的机制,以及在结肠病原体 感染期间的后果。VAMP8 关键机制蛋白的缺失消除了培养的人结肠杯状细胞中的黏液释放,并且在 感染的小鼠中,这导致变形虫接触和上皮细胞杀伤增加,引发强烈的促炎反应。本报告强调了 VAMP8 分泌机制在促进肠道杯状细胞释放黏液中的重要性,如果这些途径不起作用,在疾病发病机制期间会发生严重后果。

https://cdn.ncbi.nlm.nih.gov/pmc/blobs/a745/5626970/9718af79973a/mbo0051735160001.jpg

文献AI研究员

20分钟写一篇综述,助力文献阅读效率提升50倍。

立即体验

用中文搜PubMed

大模型驱动的PubMed中文搜索引擎

马上搜索

文档翻译

学术文献翻译模型,支持多种主流文档格式。

立即体验