Suppr超能文献

整合基因组、转录组和临床数据:高危神经母细胞瘤中预后及干细胞样MYC与PRC失衡

Incorporating genomic, transcriptomic and clinical data: a prognostic and stem cell-like MYC and PRC imbalance in high-risk neuroblastoma.

作者信息

Yang Xinan Holly, Tang Fangming, Shin Jisu, Cunningham John M

机构信息

Section of Hematology and Oncology, Departments of Pediatrics, University of Chicago, Chicago, IL, 60637, USA.

出版信息

BMC Syst Biol. 2017 Oct 3;11(Suppl 5):92. doi: 10.1186/s12918-017-0466-5.

Abstract

BACKGROUND

Previous studies suggested that cancer cells possess traits reminiscent of the biological mechanisms ascribed to normal embryonic stem cells (ESCs) regulated by MYC and Polycomb repressive complex 2 (PRC2). Several poorly differentiated adult tumors showed preferentially high expression levels in targets of MYC, coincident with low expression levels in targets of PRC2. This paper will reveal this ESC-like cancer signature in high-risk neuroblastoma (HR-NB), the most common extracranial solid tumor in children.

METHODS

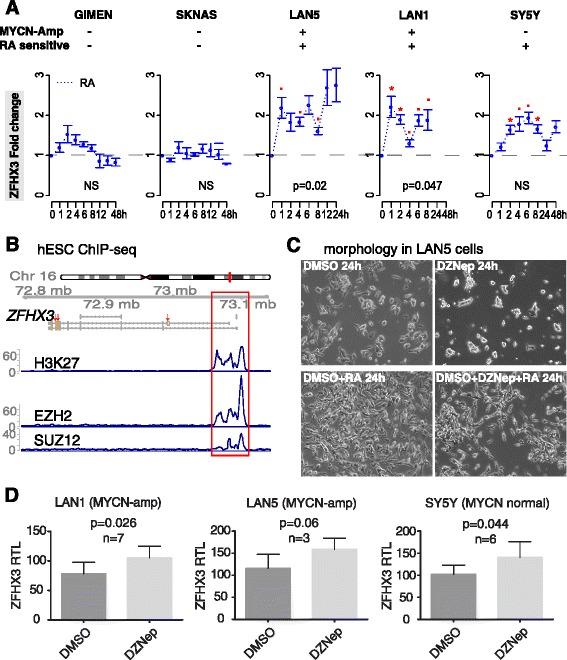
We systematically assembled genomic variants, gene expression changes, priori knowledge of gene functions, and clinical outcomes to identify prognostic multigene signatures. First, we assigned a new, individualized prognostic index using the relative expressions between the poor- and good-outcome signature genes. We then characterized HR-NB aggressiveness beyond these prognostic multigene signatures through the imbalanced effects of MYC and PRC2 signaling. We further analyzed Retinoic acid (RA)-induced HR-NB cells to model tumor cell differentiation. Finally, we performed in vitro validation on ZFHX3, a cell differentiation marker silenced by PRC2, and compared cell morphology changes before and after blocking PRC2 in HR-NB cells.

RESULTS

A significant concurrence existed between exons with verified variants and genes showing MYCN-dependent expression in HR-NB. From these biomarker candidates, we identified two novel prognostic gene-set pairs with multi-scale oncogenic defects. Intriguingly, MYC targets over-represented an unfavorable component of the identified prognostic signatures while PRC2 targets over-represented a favorable component. The cell cycle arrest and neuronal differentiation marker ZFHX3 was identified as one of PRC2-silenced tumor suppressor candidates. Blocking PRC2 reduced tumor cell growth and increased the mRNA expression levels of ZFHX3 in an early treatment stage. This hypothesis-driven systems bioinformatics work offered novel insights into the PRC2-mediated tumor cell growth and differentiation in neuroblastoma, which may exert oncogenic effects together with MYC regulation.

CONCLUSION

Our results propose a prognostic effect of imbalanced MYC and PRC2 moderations in pediatric HR-NB for the first time. This study demonstrates an incorporation of genomic landscapes and transcriptomic profiles into the hypothesis-driven precision prognosis and biomarker discovery. The application of this approach to neuroblastoma, as well as other cancer more broadly, could contribute to reduced relapse and mortality rates in the long term.

摘要

背景

先前的研究表明,癌细胞具有一些特征,这些特征让人联想到由MYC和多梳抑制复合物2(PRC2)调控的正常胚胎干细胞(ESC)的生物学机制。几种低分化的成人肿瘤在MYC的靶标中表现出优先的高表达水平,同时在PRC2的靶标中表达水平较低。本文将揭示高危神经母细胞瘤(HR-NB)中这种类似ESC的癌症特征,HR-NB是儿童最常见的颅外实体瘤。

方法

我们系统地整合了基因组变异、基因表达变化、基因功能的先验知识和临床结果,以识别预后多基因特征。首先,我们使用预后不良和良好的特征基因之间的相对表达来分配一个新的、个性化的预后指数。然后,我们通过MYC和PRC2信号的不平衡效应,在这些预后多基因特征之外进一步表征HR-NB的侵袭性。我们进一步分析视黄酸(RA)诱导的HR-NB细胞,以模拟肿瘤细胞分化。最后,我们对PRC2沉默的细胞分化标志物ZFHX3进行体外验证,并比较HR-NB细胞中阻断PRC2前后的细胞形态变化。

结果

在HR-NB中,具有已验证变异的外显子与显示MYCN依赖性表达的基因之间存在显著的一致性。从这些生物标志物候选物中,我们鉴定出两个具有多尺度致癌缺陷的新型预后基因集对。有趣的是,MYC靶标在已鉴定的预后特征中过度代表了不利成分,而PRC2靶标则过度代表了有利成分。细胞周期停滞和神经元分化标志物ZFHX3被鉴定为PRC2沉默的肿瘤抑制候选物之一。在早期治疗阶段,阻断PRC2可降低肿瘤细胞生长并增加ZFHX3的mRNA表达水平。这项由假设驱动的系统生物信息学工作为神经母细胞瘤中PRC2介导的肿瘤细胞生长和分化提供了新的见解,其可能与MYC调控一起发挥致癌作用。

结论

我们的结果首次提出了MYC和PRC2调节失衡在小儿HR-NB中的预后作用。本研究展示了将基因组格局和转录组概况纳入由假设驱动的精准预后和生物标志物发现中。这种方法在神经母细胞瘤以及更广泛的其他癌症中的应用,从长远来看可能有助于降低复发率和死亡率。

https://cdn.ncbi.nlm.nih.gov/pmc/blobs/1d11/5629556/108a015e4e43/12918_2017_466_Fig1_HTML.jpg

文献AI研究员

20分钟写一篇综述,助力文献阅读效率提升50倍。

立即体验

用中文搜PubMed

大模型驱动的PubMed中文搜索引擎

马上搜索

文档翻译

学术文献翻译模型,支持多种主流文档格式。

立即体验