Suppr超能文献

miR-425-5p 抑制猪肌肉前体脂肪细胞的分化和增殖。

miR-425-5p Inhibits Differentiation and Proliferation in Porcine Intramuscular Preadipocytes.

机构信息

Laboratory of Animal Fat Deposition and Muscle Development, College of Animal Science and Technology, Northwest A&F University, Yangling 712100, China.

Faculty of Life Sciences, Southwest Forestry University, Kunming 650224, China.

出版信息

Int J Mol Sci. 2017 Oct 6;18(10):2101. doi: 10.3390/ijms18102101.

Abstract

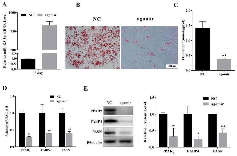
Intramuscular fat (IMF) content affects the tenderness, juiciness, and flavor of pork. An increasing number of studies are focusing on the functions of microRNAs (miRs) during porcine intramuscular preadipocyte development. Previous studies have proved that miR-425-5p was enriched in porcine skeletal muscles and played important roles in multiple physiological processes; however, its functions during intramuscular adipogenesis remain unclear. To explore the role of miR-425-5p in porcine intramuscular adipogenesis, miR-425-5p agomir and inhibitor were used to perform miR-425-5p overexpression and knockdown in intramuscular preadipocytes, respectively. Our results showed that the agomir of miR-425-5p dramatically inhibited intramuscular adipogenic differentiation and downregulated the expression levels of adipogenic marker genes PPARγ, FABP4, and FASN, whereas its inhibitor promoted adipogenesis. Interestingly, the agomir repressed proliferation of porcine intramuscular preadipocytes by downregulation of cyclin B and cyclin E. Furthermore, we demonstrated that miR-425-5p inhibited adipogenesis via targeting and repressing the translation of KLF13. Taken together, our findings identified that miR-425-5p is a novel inhibitor of porcine intramuscular adipogenesis possibly through targeting and subsequently downregulating .

摘要

肌内脂肪(IMF)含量会影响猪肉的嫩度、多汁性和风味。越来越多的研究关注 miRNA(miRs)在猪肌内前体脂肪细胞发育过程中的作用。先前的研究已经证明 miR-425-5p 在猪骨骼肌中富集,并在多个生理过程中发挥重要作用;然而,其在肌内脂肪生成中的功能尚不清楚。为了探索 miR-425-5p 在猪肌内脂肪生成中的作用,我们分别使用 miR-425-5p 激动剂和抑制剂来进行 miR-425-5p 的过表达和敲低。结果表明,miR-425-5p 的激动剂显著抑制肌内脂肪生成分化,并下调脂肪生成标记基因 PPARγ、FABP4 和 FASN 的表达水平,而其抑制剂则促进脂肪生成。有趣的是,miR-425-5p 通过下调细胞周期蛋白 B 和 E 来抑制猪肌内前体脂肪细胞的增殖。此外,我们还证明 miR-425-5p 通过靶向并抑制 KLF13 的翻译来抑制脂肪生成。综上所述,我们的研究结果表明,miR-425-5p 是一种新型的猪肌内脂肪生成抑制剂,可能通过靶向并随后下调 来实现。

https://cdn.ncbi.nlm.nih.gov/pmc/blobs/05b9/5666783/6106900d6b58/ijms-18-02101-g001.jpg

文献AI研究员

20分钟写一篇综述,助力文献阅读效率提升50倍。

立即体验

用中文搜PubMed

大模型驱动的PubMed中文搜索引擎

马上搜索

文档翻译

学术文献翻译模型,支持多种主流文档格式。

立即体验