Suppr超能文献

脂肪酸结合蛋白 4 和 DNA 甲基转移酶 1 的恶性循环促进急性髓系白血病,并可作为治疗靶点。

A vicious loop of fatty acid-binding protein 4 and DNA methyltransferase 1 promotes acute myeloid leukemia and acts as a therapeutic target.

机构信息

The Hormel Institute, University of Minnesota, Austin, MN, USA.

Department of Microbiology and Immunology, University of Louisville, Louisville, KY, USA.

出版信息

Leukemia. 2018 Apr;32(4):865-873. doi: 10.1038/leu.2017.307. Epub 2017 Oct 10.

Abstract

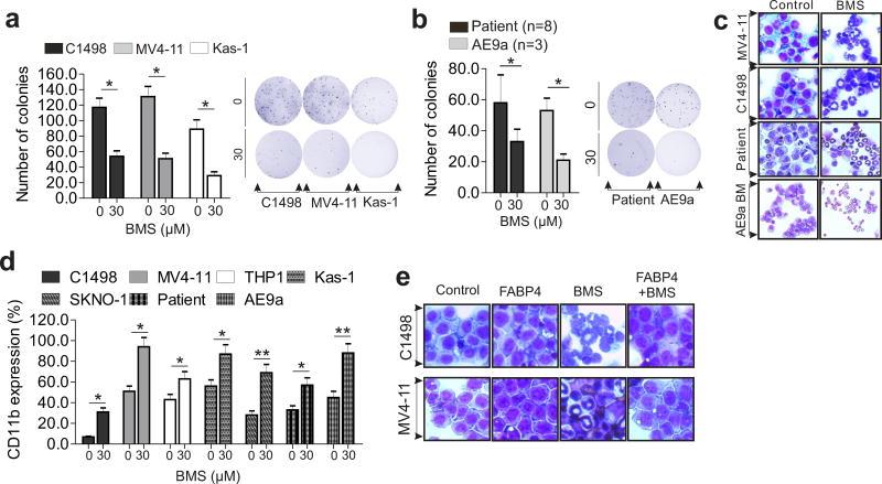
Aberrant DNA methylation mediated by deregulation of DNA methyltransferases (DNMT) is a key hallmark of acute myeloid leukemia (AML), yet efforts to target DNMT deregulation for drug development have lagged. We previously demonstrated that upregulation of fatty acid-binding protein 4 (FABP4) promotes AML aggressiveness through enhanced DNMT1-dependent DNA methylation. Here, we demonstrate that FABP4 upregulation in AML cells occurs through vascular endothelial growth factor (VEGF) signaling, thus elucidating a crucial FABP4-DNMT1 regulatory feedback loop in AML biology. We show that FABP4 dysfunction by its selective inhibitor BMS309403 leads to downregulation of DNMT1, decrease of global DNA methylation and re-expression of p15 tumor suppressor gene by promoter DNA hypomethylation in vitro, ex vivo and in vivo. Functionally, BMS309403 suppresses cell colony formation, induces cell differentiation, and, importantly, impairs leukemic disease progression in mouse models of leukemia. Our findings highlight AML-promoting properties of the FABP4-DNMT1 vicious loop, and identify an attractive class of therapeutic agents with a high potential for clinical use in AML patients. The results will also assist in establishing the FABP4-DNMT1 loop as a target for therapeutic discovery to enhance the index of current epigenetic therapies.

摘要

异常的 DNA 甲基化是急性髓系白血病 (AML) 的一个关键标志,其是由 DNA 甲基转移酶 (DNMT) 失调介导的,但针对 DNMT 失调进行药物开发的努力一直滞后。我们之前的研究表明,脂肪酸结合蛋白 4 (FABP4) 的上调通过增强 DNMT1 依赖性 DNA 甲基化促进 AML 的侵袭性。在这里,我们证明 AML 细胞中 FABP4 的上调是通过血管内皮生长因子 (VEGF) 信号发生的,从而阐明了 AML 生物学中一个至关重要的 FABP4-DNMT1 调节反馈回路。我们表明,通过其选择性抑制剂 BMS309403 使 FABP4 功能失调,会导致 DNMT1 的下调、全基因组 DNA 甲基化的减少以及通过启动子 DNA 低甲基化导致 p15 肿瘤抑制基因的重新表达,这在体外、离体和体内均得到了证实。在功能上,BMS309403 抑制细胞集落形成,诱导细胞分化,重要的是,在白血病小鼠模型中损害白血病的进展。我们的研究结果强调了 FABP4-DNMT1 恶性循环促进 AML 的特性,并确定了一类有吸引力的治疗药物,它们具有在 AML 患者中临床应用的高潜力。这些结果还将有助于将 FABP4-DNMT1 循环确立为治疗发现的目标,以提高当前表观遗传疗法的指数。

https://cdn.ncbi.nlm.nih.gov/pmc/blobs/4ff1/5871544/f42a770463b7/nihms910784f1.jpg

文献AI研究员

20分钟写一篇综述,助力文献阅读效率提升50倍。

立即体验

用中文搜PubMed

大模型驱动的PubMed中文搜索引擎

马上搜索

文档翻译

学术文献翻译模型,支持多种主流文档格式。

立即体验