Suppr超能文献

阵列突变单倍体胚胎干细胞文库有助于表型驱动的遗传筛选。

Arrayed mutant haploid embryonic stem cell libraries facilitate phenotype-driven genetic screens.

作者信息

Liu Guang, Wang Xue, Liu Yufang, Zhang Meili, Cai Tao, Shen Zhirong, Jia Yuyan, Huang Yue

机构信息

State Key Laboratory of Medical Molecular Biology, Institute of Basic Medical Sciences, Chinese Academy of Medical Sciences & Peking Union Medical College, Beijing 100005, China.

Department of Medical Genetics, Institute of Basic Medical Sciences, Chinese Academy of Medical Sciences & Peking Union Medical College, Beijing 100005, China.

出版信息

Nucleic Acids Res. 2017 Dec 15;45(22):e180. doi: 10.1093/nar/gkx857.

Abstract

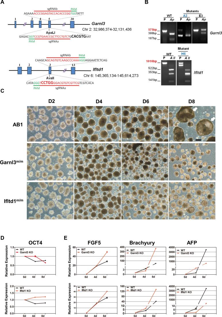
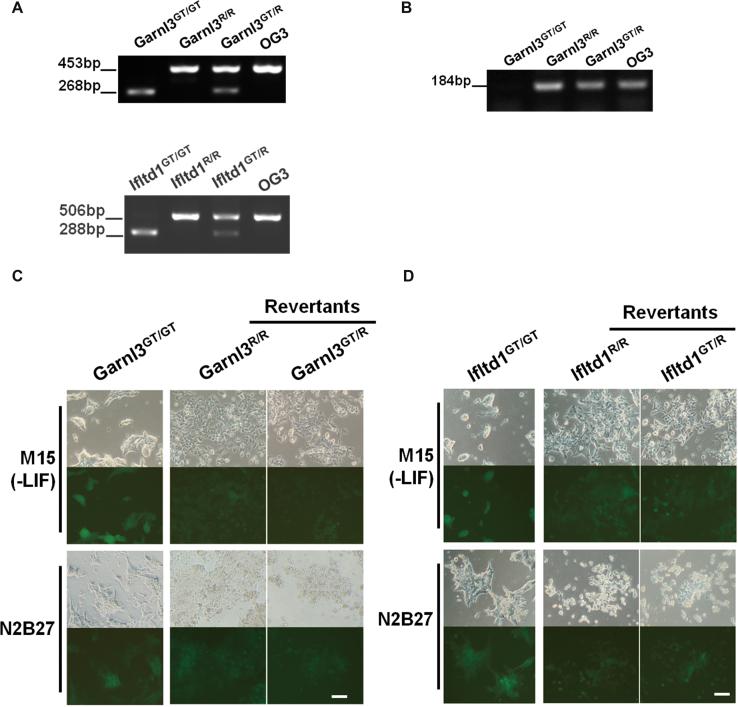
Forward genetic screens using mammalian embryonic stem (ES) cells have identified genes required for numerous cellular processes. However, loss-of-function screens are more difficult to conduct in diploid cells because, in most cases, both alleles of a gene must be mutated to exhibit a phenotype. Recently, mammalian haploid ES cell lines were successfully established and applied to several recessive genetic screens. However, all these screens were performed in mixed pools of mutant cells and were mainly based on positive selection. In general, negative screening is not easy to apply to these mixed pools, although quantitative deep sequencing of mutagen insertions can help to identify some 'missing' mutants. Moreover, the interplay between different mutant cells in the mixed pools would interfere with the readout of the screens. Here, we developed a method for rapidly generating arrayed haploid mutant libraries in which the proportion of homozygous mutant clones can reach 85%. After screening thousands of individual mutant clones, we identified a number of novel factors required for the onset of differentiation in ES cells. A negative screen was also conducted to discover mutations conferring cells with increased sensitivity to DNA double-strand breaks induced by the drug doxorubicin. Both of these screens illustrate the value of this system.

摘要

利用哺乳动物胚胎干细胞(ES细胞)进行的正向遗传筛选已经鉴定出众多细胞过程所需的基因。然而,功能丧失筛选在二倍体细胞中更难进行,因为在大多数情况下,一个基因的两个等位基因都必须发生突变才能表现出表型。最近,哺乳动物单倍体ES细胞系已成功建立并应用于多个隐性遗传筛选。然而,所有这些筛选都是在突变细胞的混合池中进行的,并且主要基于阳性选择。一般来说,阴性筛选不容易应用于这些混合池,尽管对诱变插入进行定量深度测序有助于识别一些“缺失”的突变体。此外,混合池中不同突变细胞之间的相互作用会干扰筛选的读数。在这里,我们开发了一种快速生成阵列单倍体突变体文库的方法,其中纯合突变体克隆的比例可以达到85%。在筛选了数千个单个突变体克隆后,我们鉴定出了一些ES细胞分化起始所需的新因子。还进行了一次阴性筛选,以发现赋予细胞对药物阿霉素诱导的DNA双链断裂敏感性增加的突变。这两种筛选都说明了该系统的价值。

https://cdn.ncbi.nlm.nih.gov/pmc/blobs/e874/5727442/f45b098d9b54/gkx857fig1.jpg

文献AI研究员

20分钟写一篇综述,助力文献阅读效率提升50倍。

立即体验

用中文搜PubMed

大模型驱动的PubMed中文搜索引擎

马上搜索

文档翻译

学术文献翻译模型,支持多种主流文档格式。

立即体验