Suppr超能文献

肠道微生物群在合并或未合并2型糖尿病的冠状动脉疾病患者的心血管代谢参数及免疫方面的作用

Role of Gut Microbiota on Cardio-Metabolic Parameters and Immunity in Coronary Artery Disease Patients with and without Type-2 Diabetes Mellitus.

作者信息

Sanchez-Alcoholado Lidia, Castellano-Castillo Daniel, Jordán-Martínez Laura, Moreno-Indias Isabel, Cardila-Cruz Pilar, Elena Daniel, Muñoz-Garcia Antonio J, Queipo-Ortuño Maria I, Jimenez-Navarro Manuel

机构信息

Unidad de Gestión Clínica de Endocrinología y Nutrición, Instituto de Investigación Biomédica de Málaga, Hospital Universitario Virgen de la Victoria, Universidad de Málaga, Málaga, Spain.

CIBER Fisiopatología de la Obesidad y Nutrición, Instituto de Salud Carlos III, Madrid, Spain.

出版信息

Front Microbiol. 2017 Oct 5;8:1936. doi: 10.3389/fmicb.2017.01936. eCollection 2017.

Abstract

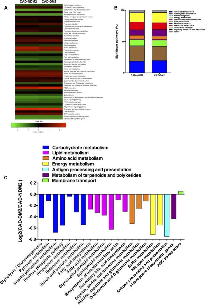
Gut microbiota composition has been reported as a factor linking host metabolism with the development of cardiovascular diseases (CVD) and intestinal immunity. Such gut microbiota has been shown to aggravate CVD by contributing to the production of trimethylamine -oxide (TMAO), which is a pro-atherogenic compound. Treg cells expressing the transcription factor Forkhead box protein P3 (FoxP3) play an essential role in the regulation of immune responses to commensal microbiota and have an atheroprotective role. However, the aim of this study was to analyze the role of gut microbiota on cardio-metabolic parameters and immunity in coronary artery disease (CAD) patients with and without type-2 diabetes mellitus (DM2). The study included 16 coronary CAD-DM2 patients, and 16 age, sex, and BMI matched CAD patients without DM2 (CAD-NDM2). Fecal bacterial DNA was extracted and analyzed by sequencing in a GS Junior 454 platform followed by a bioinformatic analysis (QIIME and PICRUSt). The present study indicated that the diversity and composition of gut microbiota were different between the CAD-DM2 and CAD-NDM2 patients. The abundance of phylum was lower, whereas the phyla and were higher in CAD-DM2 patients than those in the CAD-NDM2 group. CAD-DM2 patients had significantly less beneficial or commensal bacteria (such as and ) and more opportunistic pathogens (such as , and Additionally, CAD-DM2 patients had significantly higher levels of plasma zonulin, TMAO, and IL-1B and significantly lower levels of IL-10 and FOXP3 mRNA expression than CAD-NDM2. Moreover, in the CAD-MD2 group, the increase in and the decrease in were significantly associated with the increase in serum TMAO levels, while the decrease in the abundance of was associated with the reduction in the FOXP3 mRNA expression, implicated in the development and function of Treg cells. These results suggest that the presence of DM2 is related to an impaired regulation of the immune system in CAD patients, mediated in part by the gut microbiota composition and functionality and the production and effects of their gut microbiota derived molecules.

摘要

肠道微生物群组成已被报道为将宿主代谢与心血管疾病(CVD)发展及肠道免疫联系起来的一个因素。这种肠道微生物群已被证明通过促进三甲胺氧化物(TMAO)的产生来加重CVD,TMAO是一种促动脉粥样硬化化合物。表达转录因子叉头框蛋白P3(FoxP3)的调节性T细胞(Treg细胞)在对共生微生物群的免疫反应调节中起关键作用,并具有抗动脉粥样硬化作用。然而,本研究的目的是分析肠道微生物群在伴有和不伴有2型糖尿病(DM2)的冠状动脉疾病(CAD)患者的心脏代谢参数和免疫方面所起的作用。该研究纳入了16例冠状动脉CAD-DM2患者以及16例年龄、性别和体重指数相匹配的无DM2的CAD患者(CAD-NDM2)。提取粪便细菌DNA并在GS Junior 454平台上通过测序进行分析,随后进行生物信息学分析(QIIME和PICRUSt)。本研究表明,CAD-DM2患者与CAD-NDM2患者的肠道微生物群多样性和组成存在差异。CAD-DM2患者的 门丰度较低,而 门和门在CAD-DM2患者中比在CAD-NDM2组中更高。CAD-DM2患者的有益菌或共生菌(如 和 )明显较少,而机会致病菌(如 、 和 )较多。此外,CAD-DM2患者的血浆连蛋白、TMAO和IL-1β水平显著更高,而IL-10和FOXP3 mRNA表达水平显著低于CAD-NDM2患者。此外,在CAD-MD2组中, 的增加和 的减少与血清TMAO水平的增加显著相关,而 丰度的降低与FOXP3 mRNA表达的减少相关,FOXP3 mRNA表达与Treg细胞的发育和功能有关。这些结果表明,DM2的存在与CAD患者免疫系统调节受损有关,部分是由肠道微生物群组成和功能以及其肠道微生物群衍生分子的产生和作用介导的。

https://cdn.ncbi.nlm.nih.gov/pmc/blobs/5798/5633746/bef7a743a16d/fmicb-08-01936-g001.jpg

文献AI研究员

20分钟写一篇综述,助力文献阅读效率提升50倍。

立即体验

用中文搜PubMed

大模型驱动的PubMed中文搜索引擎

马上搜索

文档翻译

学术文献翻译模型,支持多种主流文档格式。

立即体验