Suppr超能文献

与生物被膜相互作用会增强妥布霉素耐药性。

interaction with biofilm enhances tobramycin resistance.

作者信息

Beaudoin T, Yau Y C W, Stapleton P J, Gong Y, Wang P W, Guttman D S, Waters V

机构信息

Translational Medicine, Research Institute, Hospital for Sick Children, 555 University Avenue, Toronto, M5G 1X8 Canada.

Division of Microbiology, Department of Pediatric Laboratory Medicine, The Hospital for Sick Children, University of Toronto, 555 University Avenue, Toronto, M5G 1X8 Canada.

出版信息

NPJ Biofilms Microbiomes. 2017 Oct 19;3:25. doi: 10.1038/s41522-017-0035-0. eCollection 2017.

Abstract

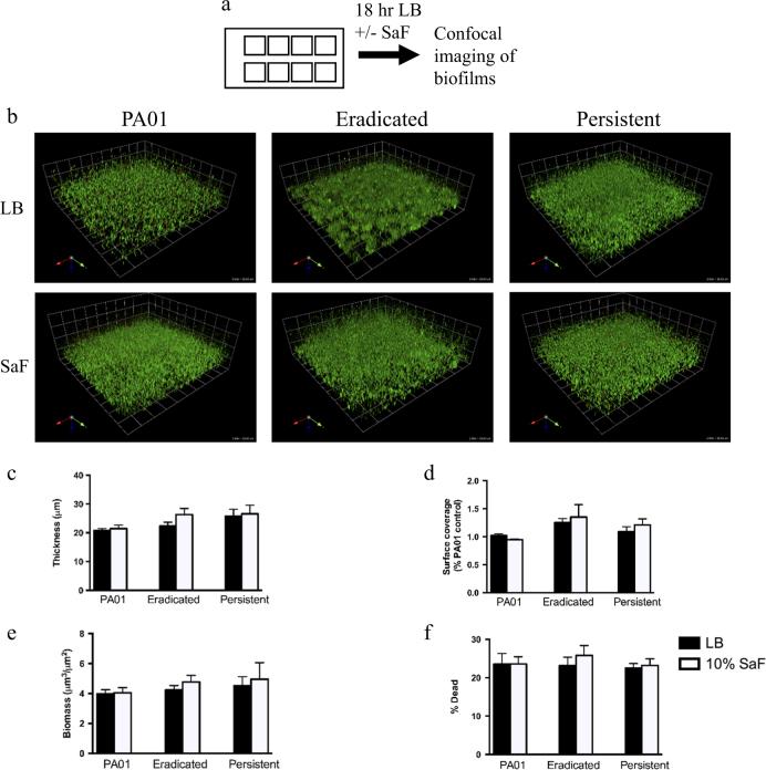
Antimicrobial resistance is a significant threat to the treatment of infectious disease. Multiple mechanisms of resistance to different classes of antibiotics have been identified and well-studied. However, these mechanisms are studied with bacteria in isolation, whereas often, infections have a polymicrobial basis. Using a biofilm slide chamber model, we visualized the formation and development of clinical biofilms in the presence of secreted exoproducts, two bacteria that commonly co-infect pediatric patients with cystic fibrosis. We showed that, over time, certain isolates of can form different biofilm architecture in the presence of exoproducts. We further determined that this interaction was dependent on Psl produced by and staphylococcal protein A from . Importantly, we identified a mechanism of antibiotic resistance to tobramycin that is dependent on the polymicrobial interactions between these two bacteria. This interaction occurred in isolates of recovered from children with cystic fibrosis who failed to clear following inhaled tobramycin treatment.

摘要

抗菌药物耐药性是传染病治疗的重大威胁。针对不同类抗生素的多种耐药机制已被识别并得到充分研究。然而,这些机制是在细菌单独存在的情况下进行研究的,而感染往往具有多种微生物共同作用的基础。我们使用生物膜载玻片腔室模型,在两种通常共同感染囊性纤维化儿科患者的细菌分泌的胞外产物存在的情况下,观察了临床生物膜的形成和发展。我们发现,随着时间的推移,某些菌株在胞外产物存在的情况下可形成不同的生物膜结构。我们进一步确定,这种相互作用依赖于一种细菌产生的Psl和另一种细菌的葡萄球菌蛋白A。重要的是,我们确定了一种对妥布霉素的耐药机制,该机制依赖于这两种细菌之间的多种微生物相互作用。这种相互作用发生在从接受吸入妥布霉素治疗后未能清除感染的囊性纤维化儿童中分离出的菌株中。

https://cdn.ncbi.nlm.nih.gov/pmc/blobs/acc8/5648753/5ef3a7cce3bd/41522_2017_35_Fig1_HTML.jpg

文献AI研究员

20分钟写一篇综述,助力文献阅读效率提升50倍。

立即体验

用中文搜PubMed

大模型驱动的PubMed中文搜索引擎

马上搜索

文档翻译

学术文献翻译模型,支持多种主流文档格式。

立即体验