Suppr超能文献

环状 RNA circBIRC6 参与调控人类多能性的分子机制。

The circular RNA circBIRC6 participates in the molecular circuitry controlling human pluripotency.

机构信息

Institute of Cellular and Organismic Biology, Academia Sinica, 11529 Taipei, Taiwan.

Genomics Research Center, Academia Sinica, 11529 Taipei, Taiwan.

出版信息

Nat Commun. 2017 Oct 27;8(1):1149. doi: 10.1038/s41467-017-01216-w.

Abstract

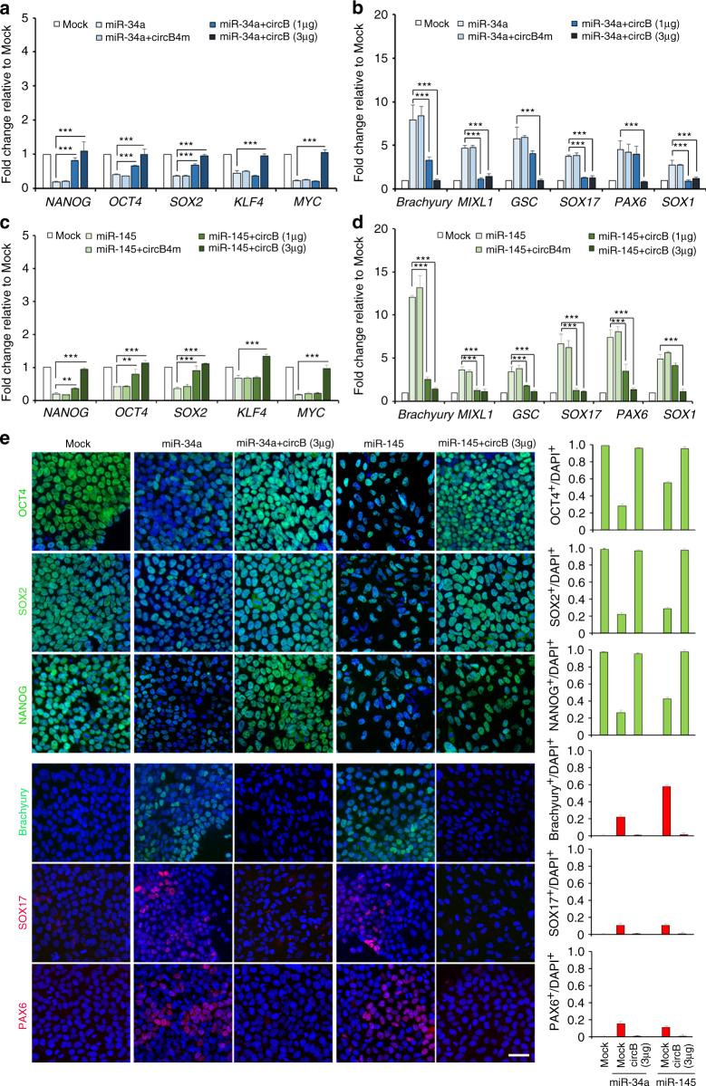
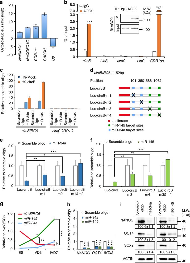
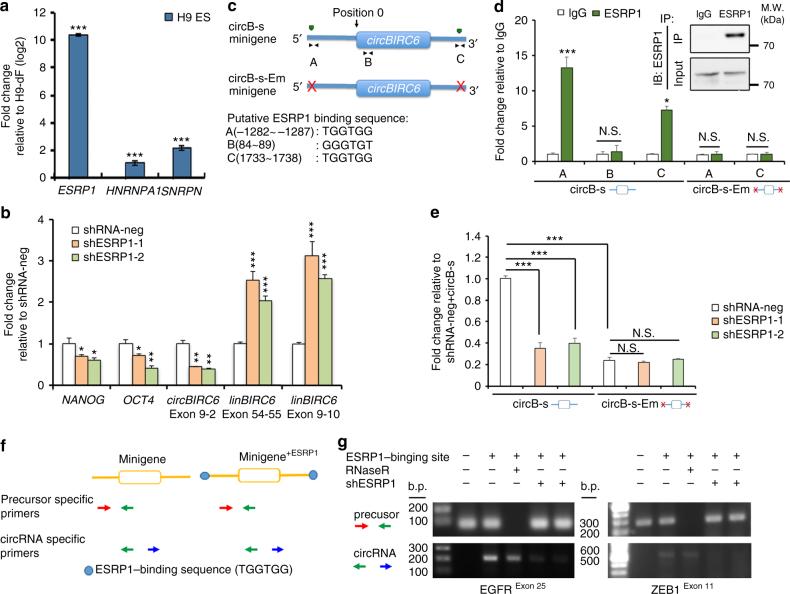
Accumulating evidence indicates that circular RNAs (circRNAs) are abundant in the human transcriptome. However, their involvement in biological processes, including pluripotency, remains mostly undescribed. We identified a subset of circRNAs that are enriched in undifferentiated human embryonic stem cells (hESCs) and demonstrated that two, circBIRC6 and circCORO1C, are functionally associated with the pluripotent state. Mechanistically, we found that circBIRC6 is enriched in the AGO2 complex and directly interacts with microRNAs, miR-34a, and miR-145, which are known to modulate target genes that maintain pluripotency. Correspondingly, circBIRC6 attenuates the downregulation of these target genes and suppresses hESC differentiation. We further identified hESC-enriched splicing factors (SFs) and demonstrated that circBIRC6 biogenesis in hESCs is promoted by the SF ESRP1, whose expression is controlled by the core pluripotency-associated factors, OCT4 and NANOG. Collectively, our data suggest that circRNA serves as a microRNA "sponge" to regulate the molecular circuitry, which modulates human pluripotency and differentiation.

摘要

越来越多的证据表明,环状 RNA(circRNA)在人类转录组中大量存在。然而,它们在包括多能性在内的生物学过程中的作用在很大程度上仍未被描述。我们鉴定出一组在未分化的人类胚胎干细胞(hESC)中富集的 circRNA,证明其中两个,circBIRC6 和 circCORO1C,与多能状态具有功能相关性。从机制上讲,我们发现 circBIRC6 富集在 AGO2 复合物中,并直接与 microRNA,miR-34a 和 miR-145 相互作用,这些 microRNA 已知可调节维持多能性的靶基因。相应地,circBIRC6 减弱了这些靶基因的下调,并抑制 hESC 分化。我们进一步鉴定了 hESC 中富集的剪接因子(SF),并证明 hESC 中 circBIRC6 的生物发生是由 SF ESRP1 促进的,其表达受核心多能相关因子 OCT4 和 NANOG 控制。总之,我们的数据表明 circRNA 作为 microRNA 的“海绵”来调节分子电路,从而调节人类多能性和分化。

https://cdn.ncbi.nlm.nih.gov/pmc/blobs/f667/5658440/cb6ea7af323f/41467_2017_1216_Fig1_HTML.jpg

文献AI研究员

20分钟写一篇综述,助力文献阅读效率提升50倍。

立即体验

用中文搜PubMed

大模型驱动的PubMed中文搜索引擎

马上搜索

文档翻译

学术文献翻译模型,支持多种主流文档格式。

立即体验