Suppr超能文献

Klotho 抑制囊性纤维化气道上皮细胞中白细胞介素-8 的分泌。

Klotho Inhibits Interleukin-8 Secretion from Cystic Fibrosis Airway Epithelia.

机构信息

Division of Pulmonary, Allergy, Critical Care and Sleep Medicine, Department of Medicine, University of Miami Leonard M. Miller School of Medicine, Miami, FL, 33136, USA.

Division of Pulmonary, Allergy and Critical Care Medicine, Department of Medicine, The University of Alabama at Birmingham, Birmingham, AL, 35294, USA.

出版信息

Sci Rep. 2017 Oct 30;7(1):14388. doi: 10.1038/s41598-017-14811-0.

Abstract

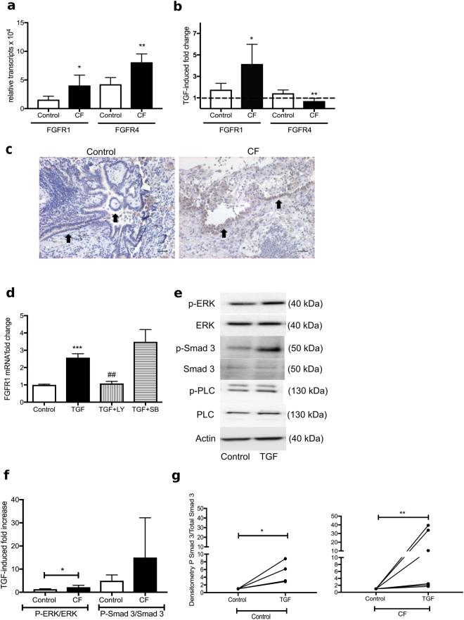
Chronic inflammation is a hallmark of cystic fibrosis (CF) and associated with increased production of transforming growth factor (TGF) β and interleukin (IL)-8. α-klotho (KL), a transmembrane or soluble protein, functions as a co-receptor for Fibroblast Growth Factor (FGF) 23, a known pro-inflammatory, prognostic marker in chronic kidney disease. KL is downregulated in airways from COPD patients. We hypothesized that both KL and FGF23 signaling modulate TGF β-induced IL-8 secretion in CF bronchial epithelia. Thus, FGF23 and soluble KL levels were measured in plasma from 48 CF patients and in primary CF bronchial epithelial cells (CF-HBEC). CF patients showed increased FGF23 plasma levels, but KL levels were not different. In CF-HBEC, TGF-β increased KL secretion and upregulated FGF receptor (FGFR) 1. Despite increases in KL, TGF-β also increased IL-8 secretion via activation of FGFR1 and Smad 3 signaling. However, KL excess via overexpression or supplementation decreased IL-8 secretion by inhibiting Smad 3 phosphorylation. Here, we identify a novel signaling pathway contributing to IL-8 secretion in the CF bronchial epithelium with KL functioning as an endocrine and local anti-inflammatory mediator that antagonizes pro-inflammatory actions of FGF23 and TGF-β.

摘要

慢性炎症是囊性纤维化(CF)的标志,并与转化生长因子(TGF)β和白细胞介素(IL)-8的产生增加有关。α-klotho(KL)是一种跨膜或可溶性蛋白,作为成纤维细胞生长因子(FGF)23的共受体起作用,FGF23 是慢性肾脏病中已知的促炎、预后标志物。KL 在 COPD 患者的气道中下调。我们假设 KL 和 FGF23 信号都调节 CF 支气管上皮细胞中 TGF β诱导的 IL-8 分泌。因此,在 48 名 CF 患者的血浆中和原代 CF 支气管上皮细胞(CF-HBEC)中测量了 FGF23 和可溶性 KL 水平。CF 患者的血浆 FGF23 水平升高,但 KL 水平没有差异。在 CF-HBEC 中,TGF-β增加 KL 分泌并上调 FGFR1。尽管 KL 增加,但 TGF-β还通过激活 FGFR1 和 Smad 3 信号转导增加 IL-8 分泌。然而,通过过表达或补充 KL 过量会通过抑制 Smad 3 磷酸化来减少 IL-8 分泌。在这里,我们确定了一种新的信号通路,该通路通过 KL 作为内分泌和局部抗炎介质来发挥作用,拮抗 FGF23 和 TGF-β 的促炎作用,从而有助于 CF 支气管上皮细胞中 IL-8 的分泌。

https://cdn.ncbi.nlm.nih.gov/pmc/blobs/c97e/5662572/7fdc38bcc05d/41598_2017_14811_Fig1_HTML.jpg

文献AI研究员

20分钟写一篇综述,助力文献阅读效率提升50倍。

立即体验

用中文搜PubMed

大模型驱动的PubMed中文搜索引擎

马上搜索

文档翻译

学术文献翻译模型,支持多种主流文档格式。

立即体验