Suppr超能文献

新的辣椒参考基因组序列揭示了通过 retro 复制大规模进化的植物抗病基因。

New reference genome sequences of hot pepper reveal the massive evolution of plant disease-resistance genes by retroduplication.

机构信息

Department of Plant Science, Plant Genomics and Breeding Institute, Research Institute for Agriculture and Life Sciences, Seoul National University, Seoul, 08826, South Korea.

Interdisciplinary Program in Agricultural Genomics, Seoul National University, Seoul, 08826, South Korea.

出版信息

Genome Biol. 2017 Nov 1;18(1):210. doi: 10.1186/s13059-017-1341-9.

Abstract

BACKGROUND

Transposable elements are major evolutionary forces which can cause new genome structure and species diversification. The role of transposable elements in the expansion of nucleotide-binding and leucine-rich-repeat proteins (NLRs), the major disease-resistance gene families, has been unexplored in plants.

RESULTS

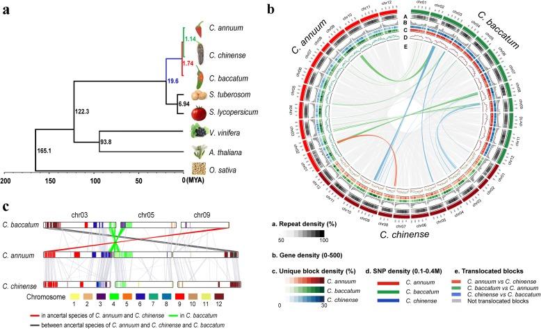
We report two high-quality de novo genomes (Capsicum baccatum and C. chinense) and an improved reference genome (C. annuum) for peppers. Dynamic genome rearrangements involving translocations among chromosomes 3, 5, and 9 were detected in comparison between C. baccatum and the two other peppers. The amplification of athila LTR-retrotransposons, members of the gypsy superfamily, led to genome expansion in C. baccatum. In-depth genome-wide comparison of genes and repeats unveiled that the copy numbers of NLRs were greatly increased by LTR-retrotransposon-mediated retroduplication. Moreover, retroduplicated NLRs are abundant across the angiosperms and, in most cases, are lineage-specific.

CONCLUSIONS

Our study reveals that retroduplication has played key roles for the massive emergence of NLR genes including functional disease-resistance genes in pepper plants.

摘要

背景

转座元件是主要的进化力量,它们可以导致新的基因组结构和物种多样化。转座元件在核苷酸结合和富含亮氨酸重复蛋白(NLRs)的扩张中的作用,NLRs 是主要的抗病基因家族,在植物中尚未得到探索。

结果

我们报告了两个高质量的从头基因组(辣椒和 C. chinense)和一个改良的参考基因组(C. annuum)用于辣椒。在 C. baccatum 和另外两个辣椒之间的比较中,检测到涉及染色体 3、5 和 9 之间易位的动态基因组重排。athila LTR-逆转录转座子的扩增,gypsy 超家族的成员,导致了 C. baccatum 的基因组扩张。对基因和重复序列的深入全基因组比较表明,NLRs 的拷贝数通过 LTR-逆转录转座子介导的复制增加了。此外,复制的 NLRs在开花植物中大量存在,并且在大多数情况下是谱系特异性的。

结论

我们的研究表明,复制在辣椒植物中大量出现 NLR 基因包括功能抗病基因中发挥了关键作用。

https://cdn.ncbi.nlm.nih.gov/pmc/blobs/61f1/5664825/01491fbeecb5/13059_2017_1341_Fig1_HTML.jpg

文献AI研究员

20分钟写一篇综述,助力文献阅读效率提升50倍。

立即体验

用中文搜PubMed

大模型驱动的PubMed中文搜索引擎

马上搜索

文档翻译

学术文献翻译模型,支持多种主流文档格式。

立即体验