Suppr超能文献

精脒合酶缺乏导致 Snyder-Robinson 综合征模型中的溶酶体功能障碍和氧化应激。

Spermine synthase deficiency causes lysosomal dysfunction and oxidative stress in models of Snyder-Robinson syndrome.

机构信息

Department of Molecular and Cellular Pharmacology, University of Miami Miller School of Medicine, Miami, FL, 33136, USA.

School of Pharmacy, Key Laboratory of Molecular Pharmacology and Drug Evaluation (Yantai University), Ministry of Education, Collaborative Innovation Center of Advanced Drug Delivery System and Biotech Drugs in Universities of Shandong, Yantai University, Yantai, Shandong, 264005, China.

出版信息

Nat Commun. 2017 Nov 2;8(1):1257. doi: 10.1038/s41467-017-01289-7.

Abstract

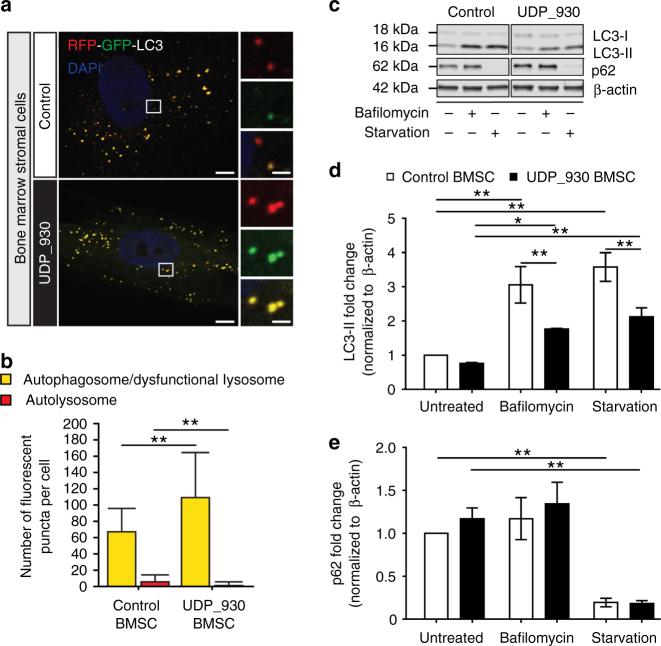
Polyamines are tightly regulated polycations that are essential for life. Loss-of-function mutations in spermine synthase (SMS), a polyamine biosynthesis enzyme, cause Snyder-Robinson syndrome (SRS), an X-linked intellectual disability syndrome; however, little is known about the neuropathogenesis of the disease. Here we show that loss of dSms in Drosophila recapitulates the pathological polyamine imbalance of SRS and causes survival defects and synaptic degeneration. SMS deficiency leads to excessive spermidine catabolism, which generates toxic metabolites that cause lysosomal defects and oxidative stress. Consequently, autophagy-lysosome flux and mitochondrial function are compromised in the Drosophila nervous system and SRS patient cells. Importantly, oxidative stress caused by loss of SMS is suppressed by genetically or pharmacologically enhanced antioxidant activity. Our findings uncover some of the mechanisms underlying the pathological consequences of abnormal polyamine metabolism in the nervous system and may provide potential therapeutic targets for treating SRS and other polyamine-associated neurological disorders.

摘要

多胺是一种紧密调节的多阳离子,对生命至关重要。多胺生物合成酶精脒合酶 (SMS) 的功能丧失突变会导致 Snyder-Robinson 综合征 (SRS),这是一种 X 连锁智力障碍综合征;然而,关于该疾病的神经发病机制知之甚少。在这里,我们表明果蝇中 dSms 的缺失再现了 SRS 的病理性多胺失衡,并导致生存缺陷和突触退化。SMS 缺乏导致过多的亚精胺分解代谢,产生有毒代谢物,导致溶酶体缺陷和氧化应激。因此,自噬溶酶体通量和线粒体功能在果蝇神经系统和 SRS 患者细胞中受到损害。重要的是,SMS 缺失引起的氧化应激可以通过遗传或药理学增强抗氧化活性来抑制。我们的研究结果揭示了神经系统中异常多胺代谢导致病理后果的一些机制,并可能为治疗 SRS 和其他多胺相关神经疾病提供潜在的治疗靶点。

https://cdn.ncbi.nlm.nih.gov/pmc/blobs/15e5/5668419/47e79b996dde/41467_2017_1289_Fig1_HTML.jpg

文献AI研究员

20分钟写一篇综述,助力文献阅读效率提升50倍。

立即体验

用中文搜PubMed

大模型驱动的PubMed中文搜索引擎

马上搜索

文档翻译

学术文献翻译模型,支持多种主流文档格式。

立即体验