Suppr超能文献

微小RNA-335过表达通过胰岛素囊泡的起始缺陷损害胰岛素分泌。

MiR-335 overexpression impairs insulin secretion through defective priming of insulin vesicles.

作者信息

Salunkhe Vishal A, Ofori Jones K, Gandasi Nikhil R, Salö Sofia A, Hansson Sofia, Andersson Markus E, Wendt Anna, Barg Sebastian, Esguerra Jonathan L S, Eliasson Lena

机构信息

Department of Clinical Sciences Malmö, Islet Cell Exocytosis Lund University Diabetes Centre Lund University, Malmö, Sweden.

Department of Medical Cell Biology, Uppsala University, Uppsala, Sweden.

出版信息

Physiol Rep. 2017 Nov;5(21). doi: 10.14814/phy2.13493.

Abstract

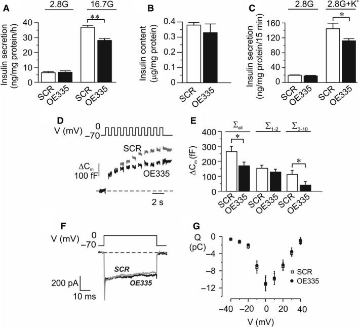
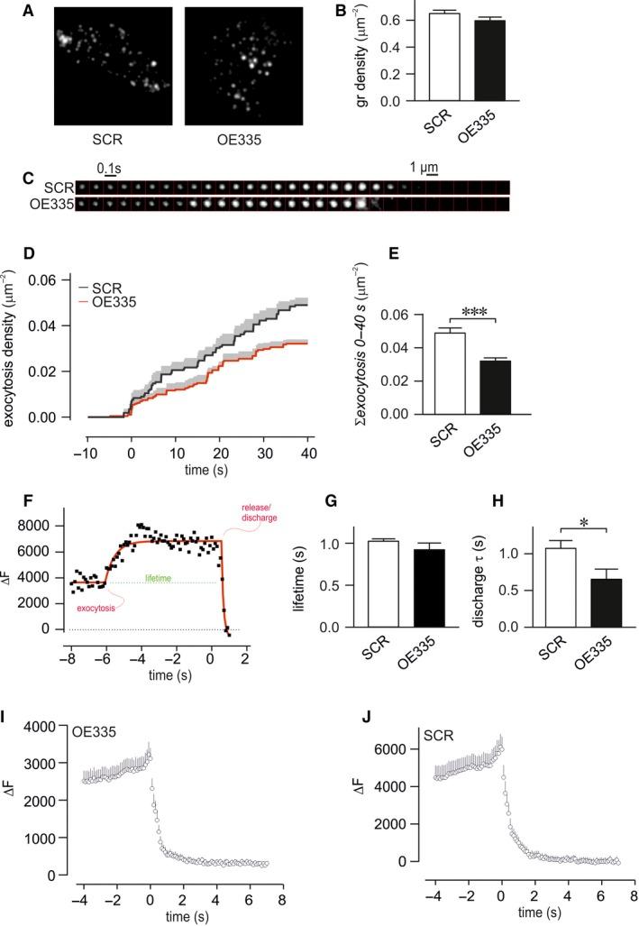
MicroRNAs contribute to the maintenance of optimal cellular functions by fine-tuning protein expression levels. In the pancreatic -cells, imbalances in the exocytotic machinery components lead to impaired insulin secretion and type 2 diabetes (T2D). We hypothesize that dysregulated miRNA expression exacerbates -cell dysfunction, and have earlier shown that islets from the diabetic GK-rat model have increased expression of miRNAs, including miR-335-5p (miR-335). Here, we aim to determine the specific role of miR-335 during development of T2D, and the influence of this miRNA on glucose-stimulated insulin secretion and Ca-dependent exocytosis. We found that the expression of miR-335 negatively correlated with secretion index in human islets of individuals with prediabetes. Overexpression of miR-335 in human EndoC-H1 and in rat INS-1 832/13 cells (OE335) resulted in decreased glucose-stimulated insulin secretion, and OE335 cells showed concomitant reduction in three exocytotic proteins: SNAP25, Syntaxin-binding protein 1 (STXBP1), and synaptotagmin 11 (SYT11). Single-cell capacitance measurements, complemented with TIRF microscopy of the granule marker NPY-mEGFP demonstrated a significant reduction in exocytosis in OE335 cells. The reduction was not associated with defective docking or decreased Ca current. More likely, it is a direct consequence of impaired priming of already docked granules. Earlier reports have proposed reduced granular priming as the cause of reduced first-phase insulin secretion during prediabetes. Here, we show a specific role of miR-335 in regulating insulin secretion during this transition period. Moreover, we can conclude that miR-335 has the capacity to modulate insulin secretion and Ca-dependent exocytosis through effects on granular priming.

摘要

微小RNA通过微调蛋白质表达水平,有助于维持细胞的最佳功能。在胰腺β细胞中,胞吐机制成分的失衡会导致胰岛素分泌受损和2型糖尿病(T2D)。我们推测,微小RNA表达失调会加剧β细胞功能障碍,并且我们之前已经表明,糖尿病GK大鼠模型的胰岛中微小RNA的表达增加,包括miR-335-5p(miR-335)。在这里,我们旨在确定miR-335在T2D发生过程中的具体作用,以及这种微小RNA对葡萄糖刺激的胰岛素分泌和钙依赖性胞吐作用的影响。我们发现,miR-335的表达与糖尿病前期个体的人胰岛中的分泌指数呈负相关。在人EndoC-H1细胞和大鼠INS-1 832/13细胞(OE335)中过表达miR-335导致葡萄糖刺激的胰岛素分泌减少,并且OE335细胞中三种胞吐蛋白也随之减少:突触小体相关蛋白25(SNAP25)、Syntaxin结合蛋白1(STXBP1)和突触结合蛋白11(SYT11)。单细胞电容测量,辅以颗粒标记物NPY-mEGFP的全内反射荧光显微镜检查,证明OE335细胞中的胞吐作用显著降低。这种降低与对接缺陷或钙电流减少无关。更有可能的是,这是已经对接的颗粒引发受损的直接后果。早期报告提出,颗粒引发减少是糖尿病前期第一相胰岛素分泌减少的原因。在这里,我们展示了miR-335在这一过渡期调节胰岛素分泌的具体作用。此外,我们可以得出结论,miR-335有能力通过对颗粒引发的影响来调节胰岛素分泌和钙依赖性胞吐作用。

https://cdn.ncbi.nlm.nih.gov/pmc/blobs/6348/5688784/a239b9467450/PHY2-5-e13493-g001.jpg

文献AI研究员

20分钟写一篇综述,助力文献阅读效率提升50倍。

立即体验

用中文搜PubMed

大模型驱动的PubMed中文搜索引擎

马上搜索

文档翻译

学术文献翻译模型,支持多种主流文档格式。

立即体验