Suppr超能文献

人羊膜细胞逆转实验性新生儿肺损伤的急性和慢性肺损伤。

Human amnion cells reverse acute and chronic pulmonary damage in experimental neonatal lung injury.

机构信息

The Ritchie Centre, Hudson Institute of Medical Research, Clayton, VIC, Australia.

Department of Obstetrics and Gynaecology, Monash University, 27-31 Wright Street, Clayton, VIC, 3800, Australia.

出版信息

Stem Cell Res Ther. 2017 Nov 10;8(1):257. doi: 10.1186/s13287-017-0689-9.

Abstract

BACKGROUND

Despite advances in neonatal care, bronchopulmonary dysplasia (BPD) remains a significant contributor to infant mortality and morbidity. While human amnion epithelial cells (hAECs) have shown promise in small and large animal models of BPD, there is scarce information on long-term benefit and clinically relevant questions surrounding administration strategy remain unanswered. In assessing the therapeutic potential of hAECs, we investigated the impact of cell dosage, administration routes and timing of treatment in a pre-clinical model of BPD.

METHODS

Lipopolysaccharide was introduced intra-amniotically at day 16 of pregnancy prior to exposure to 65% oxygen (hyperoxia) at birth. hAECs were administered either 12 hours (early) or 4 days (late) after hyperoxia commenced. Collective lung tissues were subjected to histological analysis, multikine ELISA for inflammatory cytokines, FACS for immune cell populations and 3D lung stem cell culture at neonatal stage (postnatal day 7 and 14). Invasive lung function test and echocardiography were applied at 6 and 10 weeks of age.

RESULTS

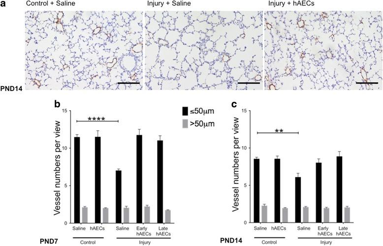
hAECs improved the tissue-to-airspace ratio and septal crest density in a dose-dependent manner, regardless of administration route. Early administration of hAECs, coinciding with the commencement of postnatal hyperoxia, was associated with reduced macrophages, dendritic cells and natural killer cells. This was not the case if hAECs were administered when lung injury was established. Fittingly, early hAEC treatment was more efficacious in reducing interleukin-1β, tumour necrosis factor alpha and monocyte chemoattractant protein-1 levels. Early hAEC treatment was also associated with reduced airway hyper-responsiveness and normalisation of pressure-volume loops. Pulmonary hypertension and right ventricle hypertrophy were also prevented in the early hAEC treatment group, and this persisted until 10 weeks of age.

CONCLUSIONS

Early hAEC treatment appears to be advantageous over late treatment. There was no difference in efficacy between intravenous and intratracheal administration. The benefits of hAEC administration resulted in long-term improvements in cardiorespiratory function.

摘要

背景

尽管新生儿护理技术取得了进步,但支气管肺发育不良(BPD)仍是导致婴儿死亡和发病的重要原因。虽然人羊膜上皮细胞(hAEC)在 BPD 的小动物和大动物模型中显示出了一定的前景,但关于其长期益处以及临床相关的给药策略问题仍未有明确答案。在评估 hAEC 的治疗潜力时,我们在 BPD 的临床前模型中研究了细胞剂量、给药途径和治疗时机对其的影响。

方法

在妊娠第 16 天向羊膜腔内注射脂多糖,然后在出生时暴露于 65%的氧气(高氧)中。hAEC 在高氧开始后 12 小时(早期)或 4 天(晚期)给药。对肺组织进行组织学分析、多因子 ELISA 检测炎症细胞因子、流式细胞术检测免疫细胞群,以及对新生期(出生后第 7 天和第 14 天)的肺干细胞进行 3D 培养。在 6 和 10 周龄时进行有创性肺功能测试和超声心动图检查。

结果

hAEC 以剂量依赖的方式改善了组织-气腔比和隔嵴密度,与给药途径无关。早期给予 hAEC,与出生后高氧开始的时间一致,可减少巨噬细胞、树突状细胞和自然杀伤细胞。如果在肺损伤已经建立时给予 hAEC,则不会出现这种情况。合适地,早期 hAEC 治疗在降低白细胞介素-1β、肿瘤坏死因子-α 和单核细胞趋化蛋白-1 水平方面更有效。早期 hAEC 治疗还与气道高反应性降低和压力-容积环正常化有关。肺动脉高压和右心室肥厚也在早期 hAEC 治疗组得到预防,并持续至 10 周龄。

结论

早期 hAEC 治疗似乎优于晚期治疗。静脉内和气管内给药的疗效没有差异。hAEC 给药的益处导致心肺功能的长期改善。

https://cdn.ncbi.nlm.nih.gov/pmc/blobs/1dbb/5681809/9f7d5c420d28/13287_2017_689_Fig1_HTML.jpg

文献AI研究员

20分钟写一篇综述,助力文献阅读效率提升50倍。

立即体验

用中文搜PubMed

大模型驱动的PubMed中文搜索引擎

马上搜索

文档翻译

学术文献翻译模型,支持多种主流文档格式。

立即体验