Suppr超能文献

IL-2 通过 ERK/ELK1 介导的 BACH2 抑制作用将人类初始 B 细胞命运印刻为浆细胞。

IL-2 imprints human naive B cell fate towards plasma cell through ERK/ELK1-mediated BACH2 repression.

机构信息

UMR U1236, Université de Rennes 1, INSERM, Etablissement Français du Sang (EFS) de Bretagne, Equipe labellisée Ligue contre le Cancer, Labex IGO, 2 Av du Pr Léon Bernard, 35043, Rennes, France.

Laboratoire d'Hématologie, Centre Hospitalier Universitaire (CHU) Rennes, 2 rue Henri Le Guilloux, 35033, Rennes Cedex 9, France.

出版信息

Nat Commun. 2017 Nov 13;8(1):1443. doi: 10.1038/s41467-017-01475-7.

Abstract

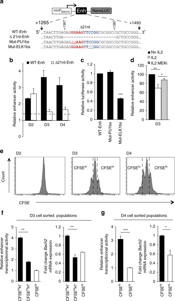
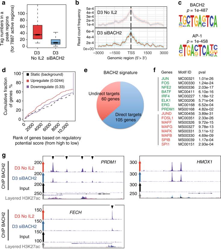
Plasma cell differentiation is a tightly regulated process that requires appropriate T cell helps to reach the induction threshold. To further understand mechanisms by which T cell inputs regulate B cell fate decision, we investigate the minimal IL-2 stimulation for triggering human plasma cell differentiation in vitro. Here we show that the timed repression of BACH2 through IL-2-mediated ERK/ELK1 signalling pathway directs plasma cell lineage commitment. Enforced BACH2 repression in activated B cells unlocks the plasma cell transcriptional program and induces their differentiation into immunoglobulin M-secreting cells. RNA-seq and ChIP-seq results further identify BACH2 target genes involved in this process. An active regulatory region within the BACH2 super-enhancer, under ELK1 control and differentially regulated upon B-cell activation and cellular divisions, helps integrate IL-2 signal. Our study thus provides insights into the temporal regulation of BACH2 and its targets for controlling the differentiation of human naive B cells.

摘要

浆细胞分化是一个受到严格调控的过程,需要适当的 T 细胞帮助来达到诱导阈值。为了进一步了解 T 细胞输入调节 B 细胞命运决定的机制,我们研究了体外触发人浆细胞分化所需的最小 IL-2 刺激。在这里,我们通过 IL-2 介导的 ERK/ELK1 信号通路显示了 BACH2 的时间抑制,从而指导浆细胞谱系的决定。在活化的 B 细胞中强制抑制 BACH2 可以释放浆细胞转录程序,并诱导它们分化为分泌免疫球蛋白 M 的细胞。RNA-seq 和 ChIP-seq 的结果进一步确定了参与这一过程的 BACH2 靶基因。BACH2 超级增强子内的一个活性调控区域受 ELK1 控制,在 B 细胞活化和细胞分裂时受到差异调节,有助于整合 IL-2 信号。因此,我们的研究提供了关于 BACH2 及其靶基因的时间调控的见解,用于控制人类幼稚 B 细胞的分化。

https://cdn.ncbi.nlm.nih.gov/pmc/blobs/1443/5682283/9c8184650900/41467_2017_1475_Fig1_HTML.jpg

文献AI研究员

20分钟写一篇综述,助力文献阅读效率提升50倍。

立即体验

用中文搜PubMed

大模型驱动的PubMed中文搜索引擎

马上搜索

文档翻译

学术文献翻译模型,支持多种主流文档格式。

立即体验