Suppr超能文献

血管肽可降低实验性肺炎链球菌肺炎的肺高通透性。

Vasculotide reduces pulmonary hyperpermeability in experimental pneumococcal pneumonia.

机构信息

Charité - Universitätsmedizin Berlin, corporate member of Freie Universität Berlin, Humboldt-Universität zu Berlin, and Berlin Institute of Health, Department of Infectious Diseases and Pulmonary Medicine, Charitéplatz 1, 10117, Berlin, Germany.

Institute of Veterinary Pathology, Freie Universität Berlin, Robert-von-Ostertag-Strasse 15, 14163, Berlin, Germany.

出版信息

Crit Care. 2017 Nov 13;21(1):274. doi: 10.1186/s13054-017-1851-6.

Abstract

BACKGROUND

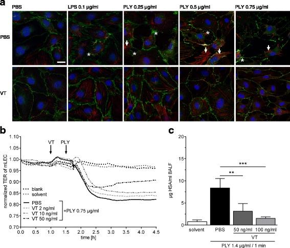
Community-acquired pneumonia (CAP) is a significant cause of morbidity and mortality worldwide. Despite effective antimicrobial therapy, CAP can induce pulmonary endothelial hyperpermeability resulting in life-threatening lung failure due to an exaggerated host-pathogen interaction. Treatment of acute lung injury is mainly supportive because key elements of inflammation-induced barrier disruption remain undetermined. Angiopoietin-1 (Ang-1)-mediated Tie2 activation reduces, and the Ang-1 antagonist Ang-2 increases, inflammation and endothelial permeability in sepsis. Vasculotide (VT) is a polyethylene glycol-clustered Tie2-binding peptide that mimics the actions of Ang-1. The aim of our study was to experimentally test whether VT is capable of diminishing pneumonia-induced lung injury.

METHODS

VT binding and phosphorylation of Tie2 were analyzed using tryptophan fluorescence spectroscopy and phospho-Tie-2 enzyme-linked immunosorbent assay. Human and murine lung endothelial cells were investigated by immunofluorescence staining and electric cell-substrate impedance sensing. Pulmonary hyperpermeability was quantified in VT-pretreated, isolated, perfused, and ventilated mouse lungs stimulated with the pneumococcal exotoxin pneumolysin (PLY). Furthermore, Streptococcus pneumoniae-infected mice were therapeutically treated with VT.

RESULTS

VT showed dose-dependent binding and phosphorylation of Tie2. Pretreatment with VT protected lung endothelial cell monolayers from PLY-induced disruption. In isolated mouse lungs, VT decreased PLY-induced pulmonary permeability. Likewise, therapeutic treatment with VT of S. pneumoniae-infected mice significantly reduced pneumonia-induced hyperpermeability. However, effects by VT on the pulmonary or systemic inflammatory response were not observed.

CONCLUSIONS

VT promoted pulmonary endothelial stability and reduced lung permeability in different models of pneumococcal pneumonia. Thus, VT may provide a novel therapeutic perspective for reduction of permeability in pneumococcal pneumonia-induced lung injury.

摘要

背景

社区获得性肺炎(CAP)是全球发病率和死亡率的重要原因。尽管有有效的抗菌治疗,CAP 仍可引起肺内皮细胞通透性增加,导致宿主-病原体相互作用过度而发生危及生命的肺衰竭。急性肺损伤的治疗主要是支持性的,因为炎症诱导的屏障破坏的关键因素仍未确定。血管生成素-1(Ang-1)介导的 Tie2 激活可减少,而 Ang-1 拮抗剂 Ang-2 增加败血症中的炎症和内皮通透性。Vasculotide(VT)是一种聚乙二醇聚集的 Tie2 结合肽,可模拟 Ang-1 的作用。本研究旨在实验测试 VT 是否能够减轻肺炎引起的肺损伤。

方法

使用色氨酸荧光光谱和磷酸化 Tie-2 酶联免疫吸附试验分析 VT 结合和 Tie2 的磷酸化。通过免疫荧光染色和电动细胞-底物阻抗传感研究人肺和鼠肺内皮细胞。用肺炎球菌外毒素肺炎球菌溶血素(PLY)刺激预处理、分离、灌注和通气的小鼠肺中,定量测定肺通透性。此外,对肺炎链球菌感染的小鼠进行 VT 治疗。

结果

VT 显示出剂量依赖性的 Tie2 结合和磷酸化。VT 预处理可保护肺内皮细胞单层免受 PLY 诱导的破坏。在分离的小鼠肺中,VT 降低了 PLY 诱导的肺通透性。同样,VT 对 S. pneumoniae 感染小鼠的治疗可显著降低肺炎引起的通透性增加。然而,VT 对肺或全身炎症反应没有影响。

结论

VT 促进了肺炎球菌性肺炎不同模型中的肺内皮稳定性并降低了肺通透性。因此,VT 可能为减少肺炎球菌性肺炎引起的肺损伤的通透性提供新的治疗视角。

https://cdn.ncbi.nlm.nih.gov/pmc/blobs/02c1/5683375/1e24c482e6ba/13054_2017_1851_Fig1_HTML.jpg

文献AI研究员

20分钟写一篇综述,助力文献阅读效率提升50倍。

立即体验

用中文搜PubMed

大模型驱动的PubMed中文搜索引擎

马上搜索

文档翻译

学术文献翻译模型,支持多种主流文档格式。

立即体验