Suppr超能文献

5-氨基酮戊酸引导的脑胶质瘤微环境取样鉴定出浸润边缘的促生存信号。

5-Aminolevulinic Acid Guided Sampling of Glioblastoma Microenvironments Identifies Pro-Survival Signaling at Infiltrative Margins.

机构信息

Departments of Pathology and Laboratory Medicine, Emory University, Atlanta, GA 30322, Georgia.

Pediatrics, Emory University, Atlanta, GA 30322, Georgia.

出版信息

Sci Rep. 2017 Nov 15;7(1):15593. doi: 10.1038/s41598-017-15849-w.

Abstract

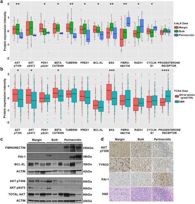
Glioblastoma (GBM) contains diverse microenvironments with uneven distributions of oncogenic alterations and signaling networks. The diffusely infiltrative properties of GBM result in residual tumor at neurosurgical resection margins, representing the source of relapse in nearly all cases and suggesting that therapeutic efforts should be focused there. To identify signaling networks and potential druggable targets across tumor microenvironments (TMEs), we utilized 5-ALA fluorescence-guided neurosurgical resection and sampling, followed by proteomic analysis of specific TMEs. Reverse phase protein array (RPPA) was performed on 205 proteins isolated from the tumor margin, tumor bulk, and perinecrotic regions of 13 previously untreated, clinically-annotated and genetically-defined high grade gliomas. Differential protein and pathway signatures were established and then validated using western blotting, immunohistochemistry, and comparable TCGA RPPA datasets. We identified 37 proteins differentially expressed across high-grade glioma TMEs. We demonstrate that tumor margins were characterized by pro-survival and anti-apoptotic proteins, whereas perinecrotic regions were enriched for pro-coagulant and DNA damage response proteins. In both our patient cohort and TCGA cases, the data suggest that TMEs possess distinct protein expression profiles that are biologically and therapeutically relevant.

摘要

胶质母细胞瘤 (GBM) 包含具有不均匀致癌改变和信号网络分布的多种微环境。GBM 的弥漫浸润特性导致神经外科切除边缘残留肿瘤,这几乎是所有病例复发的根源,并表明治疗应集中在该部位。为了在肿瘤微环境 (TME) 中识别信号网络和潜在的可用药靶点,我们利用 5-ALA 荧光引导的神经外科切除和取样,然后对特定 TME 进行蛋白质组学分析。对 13 例先前未经治疗、临床注释和基因定义的高级别神经胶质瘤的肿瘤边缘、肿瘤实质和坏死周围区域中分离出的 205 种蛋白质进行了反向蛋白阵列 (RPPA) 分析。建立了差异蛋白和通路特征,然后使用 Western blot、免疫组化和可比的 TCGA RPPA 数据集进行验证。我们在高级别神经胶质瘤 TME 中鉴定出 37 种差异表达的蛋白质。我们证明肿瘤边缘的特征是具有生存和抗凋亡蛋白,而坏死周围区域富含促凝和 DNA 损伤反应蛋白。在我们的患者队列和 TCGA 病例中,数据表明 TME 具有独特的蛋白质表达谱,具有生物学和治疗意义。

https://cdn.ncbi.nlm.nih.gov/pmc/blobs/58cf/5688093/f9f672ed75a6/41598_2017_15849_Fig1_HTML.jpg

文献AI研究员

20分钟写一篇综述,助力文献阅读效率提升50倍。

立即体验

用中文搜PubMed

大模型驱动的PubMed中文搜索引擎

马上搜索

文档翻译

学术文献翻译模型,支持多种主流文档格式。

立即体验