Suppr超能文献

PSEN1 突变 iPSC 衍生模型揭示阿尔茨海默病中的严重星形胶质细胞病理学。

PSEN1 Mutant iPSC-Derived Model Reveals Severe Astrocyte Pathology in Alzheimer's Disease.

机构信息

A.I.Virtanen Institute for Molecular Sciences, University of Eastern Finland, 70210 Kuopio, Finland.

Waisman Center, University of Wisconsin, Madison, WI 53705, USA.

出版信息

Stem Cell Reports. 2017 Dec 12;9(6):1885-1897. doi: 10.1016/j.stemcr.2017.10.016. Epub 2017 Nov 16.

Abstract

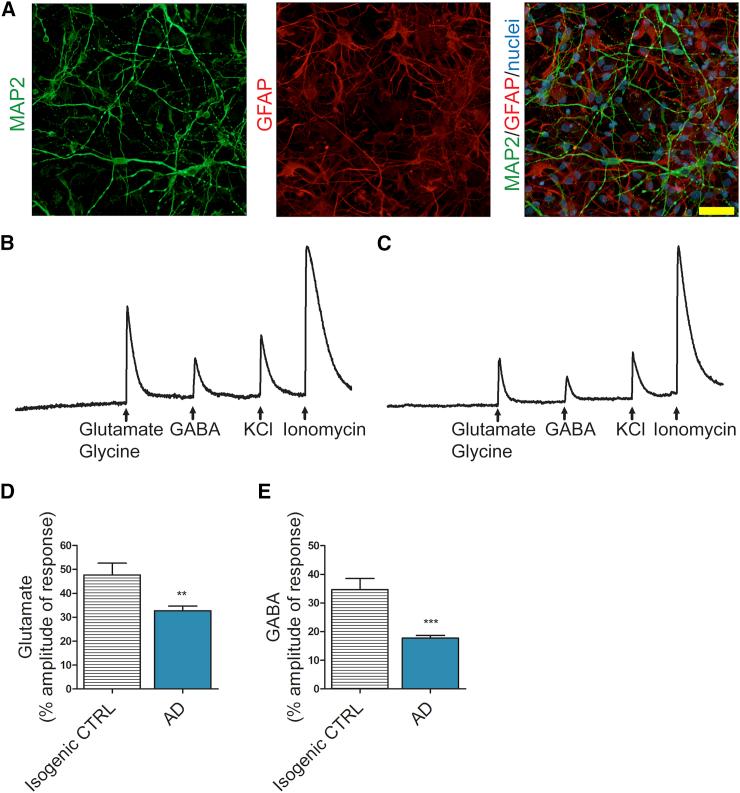
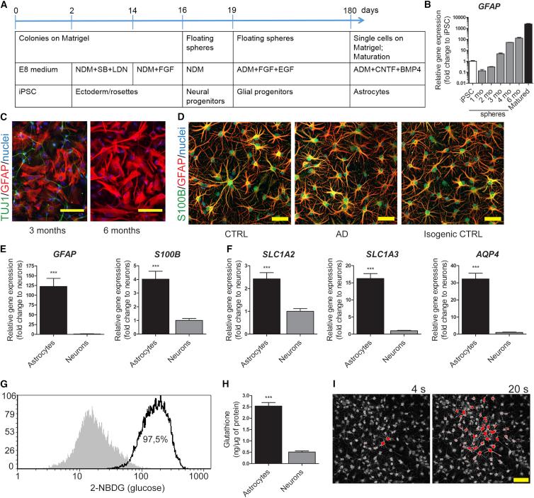
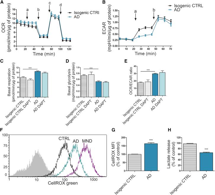
Alzheimer's disease (AD) is a common neurodegenerative disorder and the leading cause of cognitive impairment. Due to insufficient understanding of the disease mechanisms, there are no efficient therapies for AD. Most studies have focused on neuronal cells, but astrocytes have also been suggested to contribute to AD pathology. We describe here the generation of functional astrocytes from induced pluripotent stem cells (iPSCs) derived from AD patients with PSEN1 ΔE9 mutation, as well as healthy and gene-corrected isogenic controls. AD astrocytes manifest hallmarks of disease pathology, including increased β-amyloid production, altered cytokine release, and dysregulated Ca homeostasis. Furthermore, due to altered metabolism, AD astrocytes show increased oxidative stress and reduced lactate secretion, as well as compromised neuronal supportive function, as evidenced by altering Ca transients in healthy neurons. Our results reveal an important role for astrocytes in AD pathology and highlight the strength of iPSC-derived models for brain diseases.

摘要

阿尔茨海默病(AD)是一种常见的神经退行性疾病,也是认知障碍的主要原因。由于对疾病机制的了解不足,目前尚无有效的 AD 治疗方法。大多数研究都集中在神经元细胞上,但星形胶质细胞也被认为与 AD 病理学有关。我们在这里描述了从携带 PSEN1 ΔE9 突变的 AD 患者诱导多能干细胞(iPSC)中生成功能性星形胶质细胞,以及健康和基因校正的同基因对照。AD 星形胶质细胞表现出疾病病理学的特征,包括增加β-淀粉样蛋白的产生、细胞因子释放的改变以及 Ca 稳态的失调。此外,由于代谢改变,AD 星形胶质细胞表现出增加的氧化应激和减少的乳酸分泌,以及受损的神经元支持功能,这表现在改变健康神经元中的 Ca 瞬变。我们的结果揭示了星形胶质细胞在 AD 病理学中的重要作用,并强调了 iPSC 衍生模型在脑疾病研究中的优势。

https://cdn.ncbi.nlm.nih.gov/pmc/blobs/0dba/5785689/c7663a4a04fd/gr1.jpg

文献AI研究员

20分钟写一篇综述,助力文献阅读效率提升50倍。

立即体验

用中文搜PubMed

大模型驱动的PubMed中文搜索引擎

马上搜索

文档翻译

学术文献翻译模型,支持多种主流文档格式。

立即体验