Suppr超能文献

丙型肝炎病毒核心蛋白通过DNA甲基化抑制基因表达,从而克服全反式维甲酸诱导的人肝癌细胞凋亡。

Hepatitis C virus Core overcomes all- retinoic acid-induced apoptosis in human hepatoma cells by inhibiting expression via DNA methylation.

作者信息

Kwak Juri, Choi Jung-Hye, Jang Kyung Lib

机构信息

Department of Microbiology, College of Natural Sciences, Pusan National University, Busan 609-735, Republic of Korea.

出版信息

Oncotarget. 2017 Aug 18;8(49):85584-85598. doi: 10.18632/oncotarget.20337. eCollection 2017 Oct 17.

Abstract

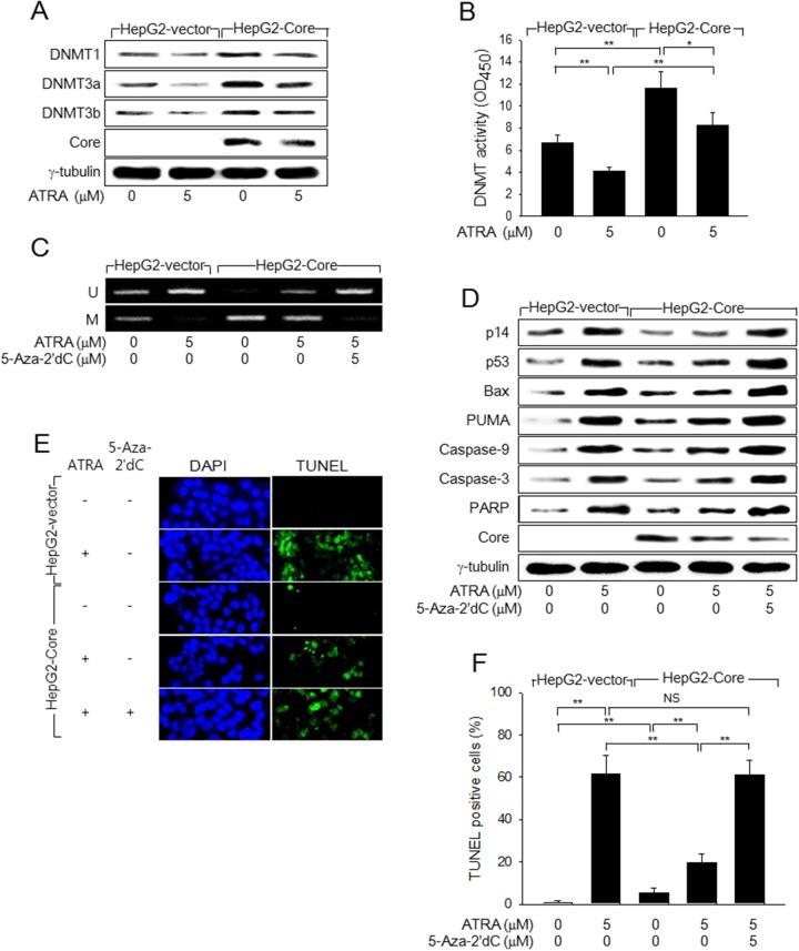
All- retinoic acid (ATRA), the most biologically active metabolite of vitamin A, is known to induce p14 expression via promoter hypomethylation to activate the p14-MDM2-p53 pathway, which leads to activation of the p53-dependent apoptotic pathway and subsequent induction of apoptosis in human hepatoma cells. In the present study, we found that hepatitis C virus (HCV) Core derived from ectopic expression or HCV infection overcomes ATRA-induced apoptosis in p53-positive hepatoma cells. For this effect, HCV Core upregulated both protein levels and enzyme activities of DNA methyltransferase 1 (DNMT1), DNMT3a, and DNMT3b and thereby repressed p14 expression via promoter hypermethylation, resulting in inactivation of the pathway leading to p53 accumulation in the presence of ATRA. As a result, HCV Core prevented ATRA from activating several apoptosis-related molecules, including Bax, p53 upregulated modulator of apoptosis, caspase-9, caspase-3, and poly (ADP-ribose) polymerase. In addition, complementation of p14 in the Core-expressing cells by either ectopic expression or treatment with 5-Aza-2'dC almost completely abolished the potential of HCV Core to suppress ATRA-induced apoptosis. Based on these observations, we conclude that HCV Core executes its oncogenic potential by suppressing the p53-dependent apoptosis induced by ATRA in human hepatoma cells.

摘要

全反式维甲酸(ATRA)是维生素A最具生物活性的代谢产物,已知其可通过启动子低甲基化诱导p14表达,从而激活p14-MDM2-p53通路,该通路可导致p53依赖性凋亡通路的激活以及随后人肝癌细胞中凋亡的诱导。在本研究中,我们发现源自异位表达或丙型肝炎病毒(HCV)感染的HCV核心蛋白可克服p53阳性肝癌细胞中ATRA诱导的凋亡。对于这种效应,HCV核心蛋白上调了DNA甲基转移酶1(DNMT1)、DNMT3a和DNMT3b的蛋白水平及酶活性,从而通过启动子高甲基化抑制p14表达,导致在存在ATRA的情况下导致p53积累的通路失活。结果,HCV核心蛋白阻止ATRA激活包括Bax、p53上调的凋亡调节因子、半胱天冬酶-9、半胱天冬酶-3和聚(ADP-核糖)聚合酶在内的几种凋亡相关分子。此外,通过异位表达或用5-氮杂-2'-脱氧胞苷处理在表达核心蛋白的细胞中补充p14几乎完全消除了HCV核心蛋白抑制ATRA诱导凋亡的潜力。基于这些观察结果,我们得出结论,HCV核心蛋白通过抑制人肝癌细胞中ATRA诱导的p53依赖性凋亡来发挥其致癌潜力。

https://cdn.ncbi.nlm.nih.gov/pmc/blobs/3f23/5689633/981c491db2d9/oncotarget-08-85584-g001.jpg

文献AI研究员

20分钟写一篇综述,助力文献阅读效率提升50倍。

立即体验

用中文搜PubMed

大模型驱动的PubMed中文搜索引擎

马上搜索

文档翻译

学术文献翻译模型,支持多种主流文档格式。

立即体验