Suppr超能文献

通过单细胞 RNA 分析构建小鼠乳腺中的发育谱系关系。

Construction of developmental lineage relationships in the mouse mammary gland by single-cell RNA profiling.

机构信息

ACRF Stem Cells and Cancer Division, The Walter and Eliza Hall Institute of Medical Research, Parkville, VIC, 3052, Australia.

Department of Medical Biology, The University of Melbourne, Parkville, VIC, 3010, Australia.

出版信息

Nat Commun. 2017 Nov 20;8(1):1627. doi: 10.1038/s41467-017-01560-x.

Abstract

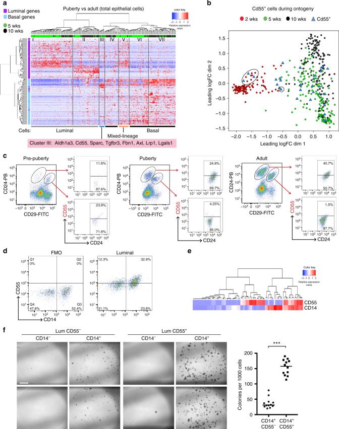
The mammary epithelium comprises two primary cellular lineages, but the degree of heterogeneity within these compartments and their lineage relationships during development remain an open question. Here we report single-cell RNA profiling of mouse mammary epithelial cells spanning four developmental stages in the post-natal gland. Notably, the epithelium undergoes a large-scale shift in gene expression from a relatively homogeneous basal-like program in pre-puberty to distinct lineage-restricted programs in puberty. Interrogation of single-cell transcriptomes reveals different levels of diversity within the luminal and basal compartments, and identifies an early progenitor subset marked by CD55. Moreover, we uncover a luminal transit population and a rare mixed-lineage cluster amongst basal cells in the adult mammary gland. Together these findings point to a developmental hierarchy in which a basal-like gene expression program prevails in the early post-natal gland prior to the specification of distinct lineage signatures, and the presence of cellular intermediates that may serve as transit or lineage-primed cells.

摘要

乳腺上皮细胞包含两个主要的细胞谱系,但这些隔室中的异质性程度及其在发育过程中的谱系关系仍是一个悬而未决的问题。在这里,我们报告了跨越产后乳腺四个发育阶段的小鼠乳腺上皮细胞的单细胞 RNA 分析。值得注意的是,上皮组织经历了一个大规模的基因表达转变,从青春期前相对同质的基底样程序转变为青春期的特定谱系限制程序。对单细胞转录组的分析揭示了腔和基底隔室内部的多样性程度不同,并鉴定出一个以 CD55 为标志的早期祖细胞亚群。此外,我们在成年乳腺中发现了一个腔过渡群体和一个罕见的基底细胞混合谱系簇。这些发现共同指出了一个发育层次结构,其中在特定谱系特征指定之前,基底样基因表达程序在产后早期乳腺中占主导地位,并且存在可能作为过渡或谱系启动细胞的细胞中间产物。

https://cdn.ncbi.nlm.nih.gov/pmc/blobs/d771/5696379/29f9eeb97f54/41467_2017_1560_Fig1_HTML.jpg

文献AI研究员

20分钟写一篇综述,助力文献阅读效率提升50倍。

立即体验

用中文搜PubMed

大模型驱动的PubMed中文搜索引擎

马上搜索

文档翻译

学术文献翻译模型,支持多种主流文档格式。

立即体验