Suppr超能文献

小儿脑肿瘤细胞释放的外泌体具有与正常细胞分泌的外泌体不同的微小RNA(miRNA)库。

Pediatric brain tumor cells release exosomes with a miRNA repertoire that differs from exosomes secreted by normal cells.

作者信息

Tűzesi Ágota, Kling Teresia, Wenger Anna, Lunavat Taral R, Jang Su Chul, Rydenhag Bertil, Lötvall Jan, Pollard Steven M, Danielsson Anna, Carén Helena

机构信息

Sahlgrenska Cancer Center, Department of Pathology and Genetics, Institute of Biomedicine, Sahlgrenska Academy, University of Gothenburg, Gothenburg, Sweden.

Krefting Research Center, Department of Internal Medicine and Clinical Nutrition, University of Gothenburg, Gothenburg, Sweden.

出版信息

Oncotarget. 2017 Oct 6;8(52):90164-90175. doi: 10.18632/oncotarget.21621. eCollection 2017 Oct 27.

Abstract

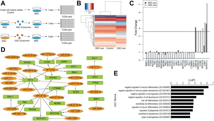
High-grade gliomas (HGGs) are very aggressive brain tumors with a cancer stem cell component. Cells, including cancer stem cells, release vesicles called exosomes which contain small non-coding RNAs such as microRNAs (miRNAs). These are thought to play an important role in cell-cell communication. However, we have limited knowledge of the types of exosomal miRNAs released by pediatric HGG stem cells; a prerequisite for exploring their potential roles in HGG biology. Here we isolated exosomes released by pediatric glioma stem cells (GSCs) and compared their repertoire of miRNAs to genetically normal neural stem cells (NSCs) exosomes, as well as their respective cellular miRNA content. Whereas cellular miRNAs are similar, we find that the exosomal miRNA profiles differ between normal and tumor cells, and identify several differentially expressed miRNAs. Of particular interest is miR-1290 and miR-1246, which have previously been linked to 'stemness' and invasion in other cancers. We demonstrate that GSC-secreted exosomes influence the gene expression of receiving NSCs, particularly targeting genes with a role in cell fate and tumorigenesis. Thus, our study shows that GSCs and NSCs have similar cellular miRNA profiles, yet differ significantly in the repertoire of exosomal miRNAs and these could influence malignant features of HGG.

摘要

高级别胶质瘤(HGGs)是具有癌症干细胞成分的极具侵袭性的脑肿瘤。包括癌症干细胞在内的细胞会释放称为外泌体的囊泡,其包含诸如微小RNA(miRNA)等小的非编码RNA。这些被认为在细胞间通讯中起重要作用。然而,我们对小儿HGG干细胞释放的外泌体miRNA类型了解有限;这是探索它们在HGG生物学中潜在作用的一个先决条件。在这里,我们分离了小儿胶质瘤干细胞(GSCs)释放的外泌体,并将其miRNA库与基因正常的神经干细胞(NSCs)外泌体及其各自的细胞miRNA含量进行了比较。虽然细胞miRNA相似,但我们发现正常细胞和肿瘤细胞的外泌体miRNA谱不同,并鉴定出几种差异表达的miRNA。特别值得关注的是miR-1290和miR-1246,它们先前已与其他癌症中的“干性”和侵袭相关联。我们证明GSC分泌的外泌体影响接受NSCs的基因表达,特别是靶向在细胞命运和肿瘤发生中起作用的基因。因此,我们的研究表明GSCs和NSCs具有相似的细胞miRNA谱,但在外泌体miRNA库中存在显著差异,并且这些差异可能影响HGG的恶性特征。

https://cdn.ncbi.nlm.nih.gov/pmc/blobs/09c3/5685739/1f22718c0354/oncotarget-08-90164-g001.jpg

文献AI研究员

20分钟写一篇综述,助力文献阅读效率提升50倍。

立即体验

用中文搜PubMed

大模型驱动的PubMed中文搜索引擎

马上搜索

文档翻译

学术文献翻译模型,支持多种主流文档格式。

立即体验