Suppr超能文献

PAWS1 通过与 SH3 衔接蛋白 CD2AP 结合来控制细胞骨架动态和细胞迁移。

PAWS1 controls cytoskeletal dynamics and cell migration through association with the SH3 adaptor CD2AP.

机构信息

Medical Research Council Protein Phosphorylation and Ubiquitylation Unit, Dundee DD1 5EH, UK.

The Francis Crick Institute, 1 Midland Road, London NW1 1AT, UK.

出版信息

J Cell Sci. 2018 Jan 10;131(1):jcs202390. doi: 10.1242/jcs.202390.

Abstract

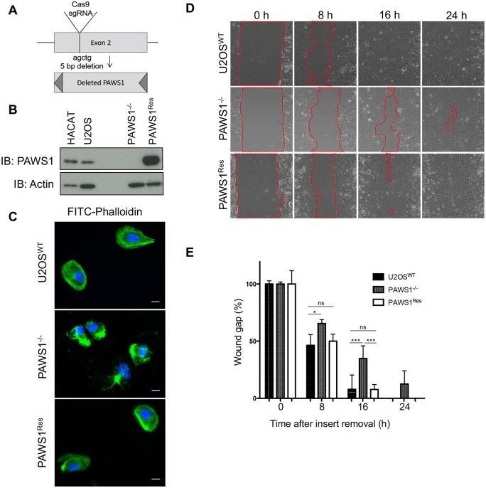
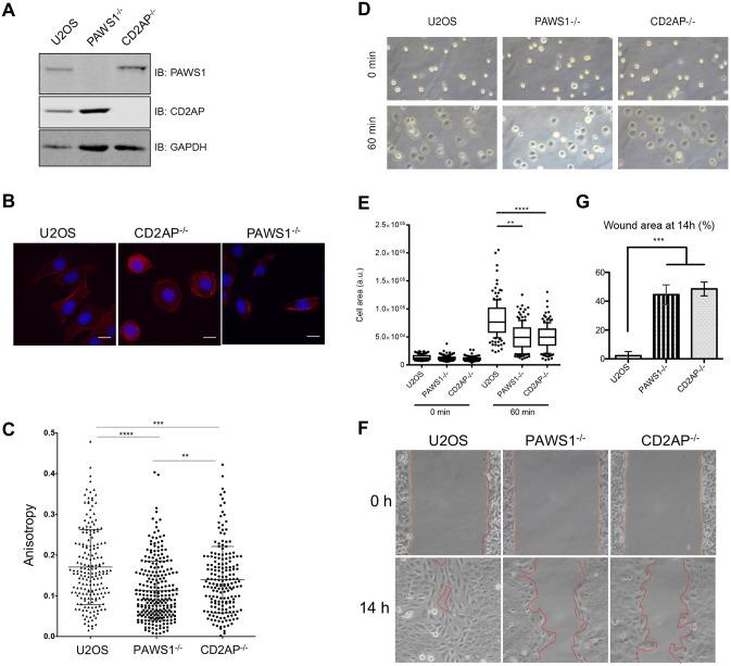
Our previous studies of PAWS1 (protein associated with SMAD1; also known as FAM83G) have suggested that this molecule has roles beyond BMP signalling. To investigate these roles, we have used CRISPR/Cas9 to generate PAWS1-knockout U2OS osteosarcoma cells. Here, we show that PAWS1 plays a role in the regulation of the cytoskeletal machinery, including actin and focal adhesion dynamics, and cell migration. Confocal microscopy and live cell imaging of actin in U2OS cells indicate that PAWS1 is also involved in cytoskeletal dynamics and organization. Loss of PAWS1 causes severe defects in F-actin organization and distribution as well as in lamellipodial organization, resulting in impaired cell migration. PAWS1 interacts in a dynamic fashion with the actin/cytoskeletal regulator CD2AP at lamellae, suggesting that its association with CD2AP controls actin organization and cellular migration. Genetic ablation of CD2AP from U2OS cells instigates actin and cell migration defects reminiscent of those seen in PAWS1-knockout cells.This article has an associated First Person interview with the first authors of the paper.

摘要

我们之前对 PAWS1(与 SMAD1 相关的蛋白;也称为 FAM83G)的研究表明,该分子在 BMP 信号之外具有其他作用。为了研究这些作用,我们使用 CRISPR/Cas9 生成了 PAWS1 敲除 U2OS 骨肉瘤细胞。在这里,我们表明 PAWS1 在细胞骨架机制的调节中发挥作用,包括肌动蛋白和黏着斑动力学以及细胞迁移。U2OS 细胞中肌动蛋白的共聚焦显微镜和活细胞成像表明,PAWS1 还参与细胞骨架动力学和组织。PAWS1 的缺失导致 F-肌动蛋白组织和分布以及片状伪足组织的严重缺陷,从而导致细胞迁移受损。PAWS1 以动态方式与细胞膜片上的肌动蛋白/细胞骨架调节剂 CD2AP 相互作用,表明其与 CD2AP 的关联控制着肌动蛋白组织和细胞迁移。从 U2OS 细胞中遗传剔除 CD2AP 会引发肌动蛋白和细胞迁移缺陷,这些缺陷类似于在 PAWS1 敲除细胞中观察到的缺陷。本文附有对该论文第一作者的第一人称采访。

https://cdn.ncbi.nlm.nih.gov/pmc/blobs/805d/5818054/592c8fc2ff99/joces-131-202390-g1.jpg

文献AI研究员

20分钟写一篇综述,助力文献阅读效率提升50倍。

立即体验

用中文搜PubMed

大模型驱动的PubMed中文搜索引擎

马上搜索

文档翻译

学术文献翻译模型,支持多种主流文档格式。

立即体验