Suppr超能文献

帕金通过泛素化和降解 HIF-1α 抑制乳腺癌进展。

Parkin targets HIF-1α for ubiquitination and degradation to inhibit breast tumor progression.

机构信息

Rutgers Cancer Institute of New Jersey, Robert Wood Johnson Medical School, Rutgers, State University of New Jersey, New Brunswick, NJ, 08903, USA.

Zhejiang Provincial Key Laboratory for Technology & Application of Model Organisms, School of Life Sciences, Wenzhou Medical University, Wenzhou, 325035, China.

出版信息

Nat Commun. 2017 Nov 28;8(1):1823. doi: 10.1038/s41467-017-01947-w.

Abstract

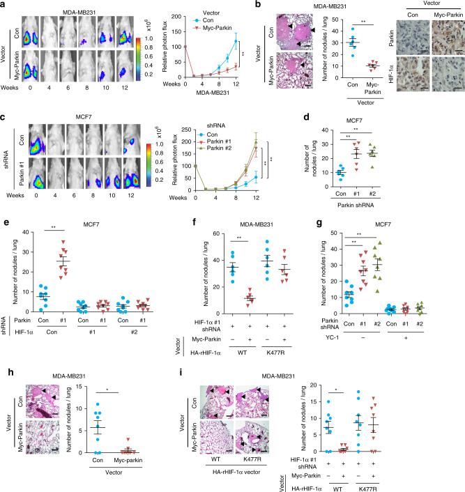
Mutations in E3 ubiquitin ligase Parkin have been linked to familial Parkinson's disease. Accumulating evidence suggests that Parkin is a tumor suppressor, but the underlying mechanism is poorly understood. Here we show that Parkin is an E3 ubiquitin ligase for hypoxia-inducible factor 1α (HIF-1α). Parkin interacts with HIF-1α and promotes HIF-1α degradation through ubiquitination, which in turn inhibits metastasis of breast cancer cells. Parkin downregulation in breast cancer cells promotes metastasis, which can be inhibited by targeting HIF-1α with RNA interference or the small-molecule inhibitor YC-1. We further identify lysine 477 (K477) of HIF-1α as a major ubiquitination site for Parkin. K477R HIF-1α mutation and specific cancer-associated Parkin mutations largely abolish the functions of Parkin to ubiquitinate HIF-1α and inhibit cancer metastasis. Importantly, Parkin expression is inversely correlated with HIF-1α expression and metastasis in breast cancer. Our results reveal an important mechanism for Parkin in tumor suppression and HIF-1α regulation.

摘要

E3 泛素连接酶 Parkin 的突变与家族性帕金森病有关。越来越多的证据表明 Parkin 是一种肿瘤抑制因子,但潜在的机制尚不清楚。在这里,我们表明 Parkin 是缺氧诱导因子 1α (HIF-1α) 的 E3 泛素连接酶。Parkin 与 HIF-1α 相互作用,并通过泛素化促进 HIF-1α 的降解,从而抑制乳腺癌细胞的转移。乳腺癌细胞中 Parkin 的下调促进了转移,这可以通过 RNA 干扰或小分子抑制剂 YC-1 靶向 HIF-1α 来抑制。我们进一步确定 HIF-1α 的赖氨酸 477 (K477) 是 Parkin 泛素化的主要位点。K477R HIF-1α 突变和特定的癌相关 Parkin 突变在很大程度上消除了 Parkin 对 HIF-1α 的泛素化和抑制癌症转移的功能。重要的是,Parkin 的表达与乳腺癌中 HIF-1α 的表达和转移呈负相关。我们的结果揭示了 Parkin 在肿瘤抑制和 HIF-1α 调节中的重要机制。

https://cdn.ncbi.nlm.nih.gov/pmc/blobs/4373/5703960/9c6a78dfae72/41467_2017_1947_Fig1_HTML.jpg

文献AI研究员

20分钟写一篇综述,助力文献阅读效率提升50倍。

立即体验

用中文搜PubMed

大模型驱动的PubMed中文搜索引擎

马上搜索

文档翻译

学术文献翻译模型,支持多种主流文档格式。

立即体验