Suppr超能文献

二维和三维胰腺癌细胞培养中他汀类药物活性的差异。

Differences of statin activity in 2D and 3D pancreatic cancer cell cultures.

作者信息

Paškevičiūtė Miglė, Petrikaitė Vilma

机构信息

Department of Drug Chemistry, Faculty of Pharmacy, Lithuanian University of Health Sciences, Kaunas, Lithuania.

Department of Biothermodynamics and Drug Design, Vilnius University Institute of Biotechnology, Vilnius, Lithuania.

出版信息

Drug Des Devel Ther. 2017 Nov 16;11:3273-3280. doi: 10.2147/DDDT.S149411. eCollection 2017.

Abstract

PURPOSE

To evaluate the anticancer activity of lovastatin (LOVA), mevastatin (MEVA), pitavastatin (PITA), and simvastatin (SIMVA) in 2D and 3D models of three human pancreatic cancer cell lines (BxPC-3, MIA PaCa-2, and PANC-1).

METHODS

The effect of statins on cell viability was estimated by 3-(4,5-dimethylthiazol-2-yl)-2,5-diphenyltetrazolium bromide test. The activity of statins in 3D pancreatic cancer cell cultures was examined by measuring the size change of spheroids. The type of cell death was identified by cell staining with Hoechst 33342 and propidium iodide. The activity of statins on the clonogenicity of cancer cells was tested by evaluating the effect on the colony-forming ability of cells.

RESULTS

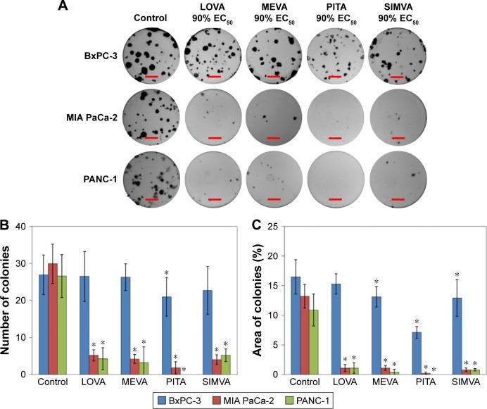
The rank order of the activity of tested statins on cell viability was as follows: PITA > SIMVA > LOVA > MEVA. Among the tested statins, PITA had the greatest effect on cell viability (half maximal effective concentration values after 72 h on BxPC-3, MIA PaCa-2, and PANC-1 cells were 1.4±0.4 μM, 1.0±0.2 μM, and 1.0±0.5 μM, respectively). PITA also showed the strongest effect on tumor spheroid growth. Statins suppressed the colony formation of cancer cells. PITA demonstrated the greatest reduction in colony size and number. Apoptosis and necrosis assay results showed that at lower concentrations statins mostly induced cell death through apoptosis, whereas higher concentrations of compounds activated also necrotic processes.

CONCLUSION

Statins, especially PITA, demonstrate an anticancer activity against pancreatic cancer cell lines BxPC-3, MIA PaCa-2, and PANC-1 in both 2D and 3D models.

摘要

目的

评估洛伐他汀(LOVA)、美伐他汀(MEVA)、匹伐他汀(PITA)和辛伐他汀(SIMVA)在三种人胰腺癌细胞系(BxPC - 3、MIA PaCa - 2和PANC - 1)的二维和三维模型中的抗癌活性。

方法

通过3 -(4,5 - 二甲基噻唑 - 2 - 基)- 2,5 - 二苯基四氮唑溴盐试验评估他汀类药物对细胞活力的影响。通过测量球体大小变化来检测他汀类药物在三维胰腺癌细胞培养物中的活性。用Hoechst 33342和碘化丙啶对细胞进行染色来鉴定细胞死亡类型。通过评估对细胞集落形成能力的影响来测试他汀类药物对癌细胞克隆形成的活性。

结果

所测试的他汀类药物对细胞活力的活性排序如下:PITA>SIMVA>LOVA>MEVA。在所测试的他汀类药物中,PITA对细胞活力的影响最大(在BxPC - 3、MIA PaCa - 2和PANC - 1细胞上作用72小时后的半数最大有效浓度值分别为1.4±0.4μM、1.0±0.2μM和1.0±0.5μM)。PITA对肿瘤球体生长也显示出最强的作用。他汀类药物抑制癌细胞的集落形成。PITA表现出集落大小和数量的最大减少。凋亡和坏死检测结果表明,在较低浓度下,他汀类药物大多通过凋亡诱导细胞死亡,而较高浓度的化合物也激活坏死过程。

结论

他汀类药物,尤其是PITA,在二维和三维模型中均显示出对胰腺癌细胞系BxPC - 3、MIA PaCa - 2和PANC - 1的抗癌活性。

https://cdn.ncbi.nlm.nih.gov/pmc/blobs/8917/5695256/68d745b81ec0/dddt-11-3273Fig1.jpg

文献AI研究员

20分钟写一篇综述,助力文献阅读效率提升50倍。

立即体验

用中文搜PubMed

大模型驱动的PubMed中文搜索引擎

马上搜索

文档翻译

学术文献翻译模型,支持多种主流文档格式。

立即体验