Suppr超能文献

通过靶向 Ctgf 减轻脑缺血/再灌注损伤。

attenuates injury of cerebral ischemia/reperfusion via targetting Ctgf.

机构信息

Department of Rehabilitation Medicine, The Fifth Affiliated Hospital of Sun Yat-Sen University, Zhuhai 519000, P.R. China.

Department of Neurology, The Fifth Affiliated Hospital of Sun Yat-Sen University, Zhuhai 519000, P.R. China.

出版信息

Biosci Rep. 2017 Dec 22;37(6). doi: 10.1042/BSR20171242.

Abstract

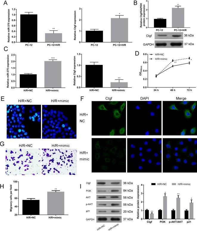
Ischemic stroke is the leading cause of disability and deaths worldwide. MiRNAs have been shown to play an important role in development and pathogenesis of the nervous system. However, the precise function and mechanism of miRNAs are not fully understood in the brain injury induced by ischemia/reperfusion (I/R). Herein, our study showed that expression was significantly down-regulated in the rat I/R brain. With the and I/R stroke models, we found that mimic provides significant protection from injury to cerebral I/R, which is reflected by reduced infarct volumes and cell apoptosis, and increased proliferation and migration of PC12 cells. Mechanistically, our findings showed that binds to 3'-UTR region of mRNA, subsequently leading to the decreased expression of Ctgf in the I/R brain. Furthermore, we showed that /Ctgf-mediated protective effects are associated with p21/PI3K/Akt signaling pathways. Our findings thus provide a new insight into the mechanism of cerebral I/R injury and pave a potential new way for the therapy of cerebral I/R injury.

摘要

缺血性脑卒中是全球范围内导致残疾和死亡的主要原因。miRNAs 已被证明在神经系统的发育和发病机制中发挥重要作用。然而,miRNAs 在缺血/再灌注(I/R)引起的脑损伤中的精确功能和机制尚不完全清楚。在此,我们的研究表明,在大鼠 I/R 脑损伤中, 表达显著下调。通过 和 I/R 脑卒中模型,我们发现 模拟物可显著减轻脑 I/R 损伤,表现为梗死体积减小和细胞凋亡减少,以及 PC12 细胞增殖和迁移增加。机制上,我们的研究结果表明, 与 mRNA 的 3'-UTR 区域结合,进而导致 I/R 脑中 Ctgf 的表达降低。此外,我们表明 /Ctgf 介导的保护作用与 p21/PI3K/Akt 信号通路有关。因此,我们的研究结果为脑 I/R 损伤的机制提供了新的见解,并为脑 I/R 损伤的治疗开辟了潜在的新途径。

https://cdn.ncbi.nlm.nih.gov/pmc/blobs/996f/5741829/f4a7727a270a/bsr-37-bsr20171242-g1.jpg

文献AI研究员

20分钟写一篇综述,助力文献阅读效率提升50倍。

立即体验

用中文搜PubMed

大模型驱动的PubMed中文搜索引擎

马上搜索

文档翻译

学术文献翻译模型,支持多种主流文档格式。

立即体验