Suppr超能文献

外膜 Scal+ 细胞转导 ETV2 后可向血管内皮细胞定向分化,并改善损伤后的血管重构。

Adventitial Sca1+ Cells Transduced With ETV2 Are Committed to the Endothelial Fate and Improve Vascular Remodeling After Injury.

机构信息

From the School of Cardiovascular Medicine & Sciences, King's College London British Heart Foundation Centre, London, United Kingdom.

出版信息

Arterioscler Thromb Vasc Biol. 2018 Jan;38(1):232-244. doi: 10.1161/ATVBAHA.117.309853. Epub 2017 Nov 30.

Abstract

OBJECTIVE

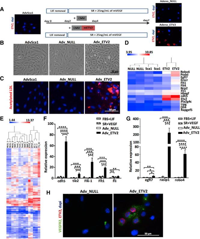
Vascular adventitial Sca1 (stem cell antigen-1) progenitor cells preferentially differentiate into smooth muscle cells, which contribute to vascular remodeling and neointima formation in vessel grafts. Therefore, directing the differentiation of Sca1 cells toward the endothelial lineage could represent a new therapeutic strategy against vascular disease.

APPROACH AND RESULTS

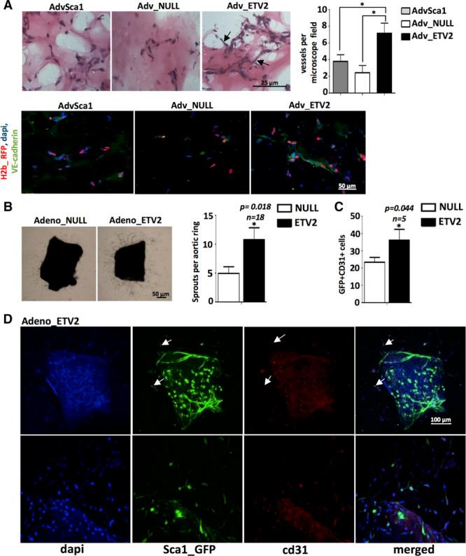
We thus developed a fast, reproducible protocol based on the single-gene transfer of ETV2 (ETS variant 2) to differentiate Sca1 cells toward the endothelial fate and studied the effect of cell conversion on vascular hyperplasia in a model of endothelial injury. After ETV2 transduction, Sca1 adventitial cells presented a significant increase in the expression of early endothelial cell genes, including , , and at the mRNA and protein levels. ETV2 overexpression also induced the downregulation of a panel of smooth muscle cell and mesenchymal genes through epigenetic regulations, by decreasing the expression of DNA-modifying enzymes ten-eleven translocation dioxygenases. Adventitial Sca1 cells grafted on the adventitial side of wire-injured femoral arteries increased vascular wall hyperplasia compared with control arteries with no grafted cells. Arteries seeded with ETV2-transduced cells, on the contrary, showed reduced hyperplasia compared with control.

CONCLUSIONS

These data give evidence that the genetic manipulation of vascular progenitors is a promising approach to improve vascular function after endothelial injury.

摘要

目的

血管外膜 Sca1(干细胞抗原 1)祖细胞优先分化为平滑肌细胞,这有助于血管移植物中的血管重塑和新生内膜形成。因此,指导 Sca1 细胞向内皮谱系分化可能代表一种治疗血管疾病的新策略。

方法和结果

因此,我们开发了一种基于 ETV2(ETS 变体 2)单基因转导的快速、可重复的方案,将 Sca1 细胞定向分化为内皮命运,并研究了细胞转化对内皮损伤模型中血管过度增生的影响。在 ETV2 转导后,Sca1 外膜细胞在 mRNA 和蛋白质水平上显著增加了早期内皮细胞基因的表达,包括 、 、 和 。通过表观遗传调控,ETV2 过表达还通过下调平滑肌细胞和间充质细胞的一组基因,通过降低 DNA 修饰酶 ten-eleven translocation dioxygenases 的表达,诱导平滑肌细胞和间充质细胞的基因下调。与没有移植细胞的对照动脉相比,移植到 wire-injured 股动脉外膜侧的 Sca1 细胞增加了血管壁过度增生。相比之下,转导 ETV2 的细胞种植的动脉与对照相比,过度增生减少。

结论

这些数据表明,血管祖细胞的遗传操作是改善内皮损伤后血管功能的一种有前途的方法。

https://cdn.ncbi.nlm.nih.gov/pmc/blobs/076b/5757665/b46914cc4539/atv-38-232-g001.jpg

文献AI研究员

20分钟写一篇综述,助力文献阅读效率提升50倍。

立即体验

用中文搜PubMed

大模型驱动的PubMed中文搜索引擎

马上搜索

文档翻译

学术文献翻译模型,支持多种主流文档格式。

立即体验