Suppr超能文献

人类癌症的基因突变工程小鼠模型具有基因组异质性。

mutant genetically engineered mouse models of human cancers are genomically heterogeneous.

机构信息

Bioinformatics & Computational Biology, Genentech, Inc., South San Francisco, CA 94080.

Translational Oncology, Genentech, Inc., South San Francisco, CA 94080.

出版信息

Proc Natl Acad Sci U S A. 2017 Dec 19;114(51):E10947-E10955. doi: 10.1073/pnas.1708391114. Epub 2017 Dec 4.

Abstract

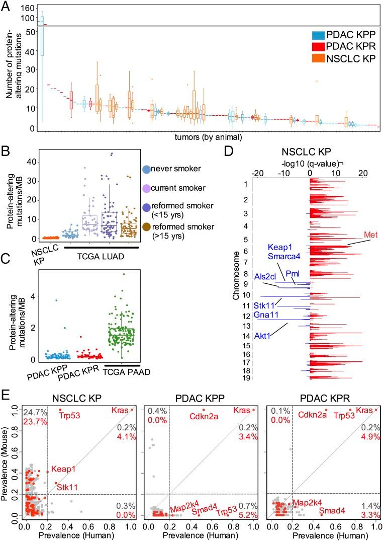
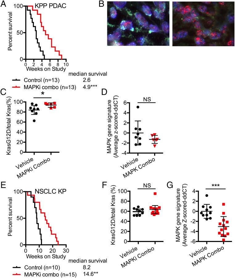
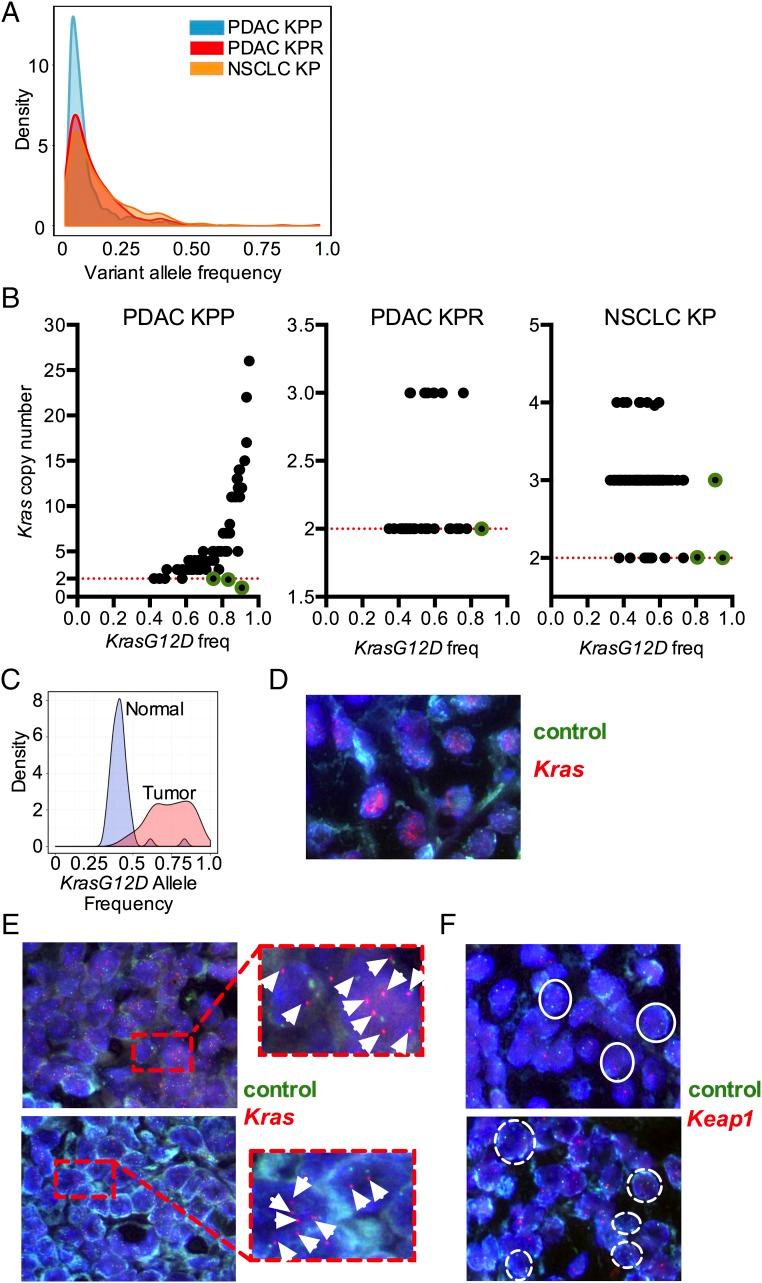
mutant tumors are largely recalcitrant to targeted therapies. Genetically engineered mouse models (GEMMs) of mutant cancer recapitulate critical aspects of this disease and are widely used for preclinical validation of targets and therapies. Through comprehensive profiling of exomes and matched transcriptomes of >200 G12D-initiated GEMM tumors from one lung and two pancreatic cancer models, we discover that significant intratumoral and intertumoral genomic heterogeneity evolves during tumorigenesis. Known oncogenes and tumor suppressor genes, beyond those engineered, are mutated, amplified, and deleted. Unlike human tumors, the GEMM genomic landscapes are dominated by copy number alterations, while protein-altering mutations are rare. However, interspecies comparative analyses of the genomic landscapes demonstrate fidelity between genes altered in mutant human and murine tumors. Genes that are spontaneously altered during murine tumorigenesis are also among the most prevalent found in human indications. Using targeted therapies, we also demonstrate that this inherent tumor heterogeneity can be exploited preclinically to discover cancer-specific and genotype-specific therapeutic vulnerabilities. Focusing on allelic imbalance, a feature shared by all three models, we discover that MAPK pathway inhibition impinges uniquely on this event, indicating distinct susceptibility and fitness advantage of -mutant cells. These data reveal previously unknown genomic diversity among -initiated GEMM tumors, places them in context of human patients, and demonstrates how to exploit this inherent tumor heterogeneity to discover therapeutic vulnerabilities.

摘要

突变型肿瘤对靶向治疗大多具有抗性。突变型癌症的基因工程小鼠模型(GEMM)再现了该疾病的关键方面,并且广泛用于目标和治疗方法的临床前验证。通过对来自一个肺和两个胰腺癌模型的 200 多个 G12D 起始 GEMM 肿瘤的外显子组和匹配转录组进行全面分析,我们发现肿瘤发生过程中存在明显的肿瘤内和肿瘤间基因组异质性。除了工程化的已知癌基因和肿瘤抑制基因外,还有其他基因发生了突变、扩增和缺失。与人类肿瘤不同,GEMM 的基因组景观主要由拷贝数改变主导,而改变蛋白质的突变则很少见。然而,物种间比较基因组景观分析表明,在突变型人类和鼠肿瘤中改变的基因之间存在保真度。在小鼠肿瘤发生过程中自发改变的基因也是在人类适应症中发现的最常见的基因之一。通过使用靶向治疗,我们还证明这种内在的肿瘤异质性可以在临床前被利用来发现针对癌症和特定基因型的治疗弱点。我们关注三种模型共有的等位基因失衡这一特征,发现 MAPK 通路抑制独特地影响这一事件,表明 -突变细胞具有不同的易感性和适应性优势。这些数据揭示了 -启动的 GEMM 肿瘤之间以前未知的基因组多样性,将它们置于人类患者的背景下,并展示了如何利用这种内在的肿瘤异质性来发现治疗弱点。

https://cdn.ncbi.nlm.nih.gov/pmc/blobs/21fc/5754767/95f6dad4562e/pnas.1708391114fig01.jpg

文献AI研究员

20分钟写一篇综述,助力文献阅读效率提升50倍。

立即体验

用中文搜PubMed

大模型驱动的PubMed中文搜索引擎

马上搜索

文档翻译

学术文献翻译模型,支持多种主流文档格式。

立即体验