Suppr超能文献

微小 RNA-133a 通过靶向 LASP1 作为乳腺癌的肿瘤抑制因子。

MicroRNA-133a acts as a tumour suppressor in breast cancer through targeting LASP1.

机构信息

Department of Oncology, Dongying People's Hospital, Dongying, Shandong 257091, P.R. China.

出版信息

Oncol Rep. 2018 Feb;39(2):473-482. doi: 10.3892/or.2017.6114. Epub 2017 Nov 27.

Abstract

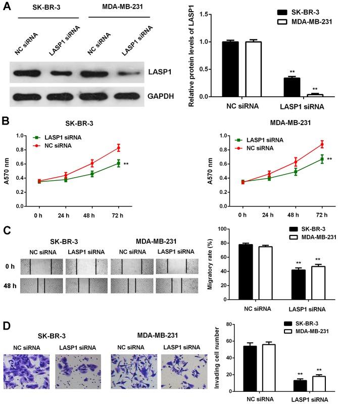
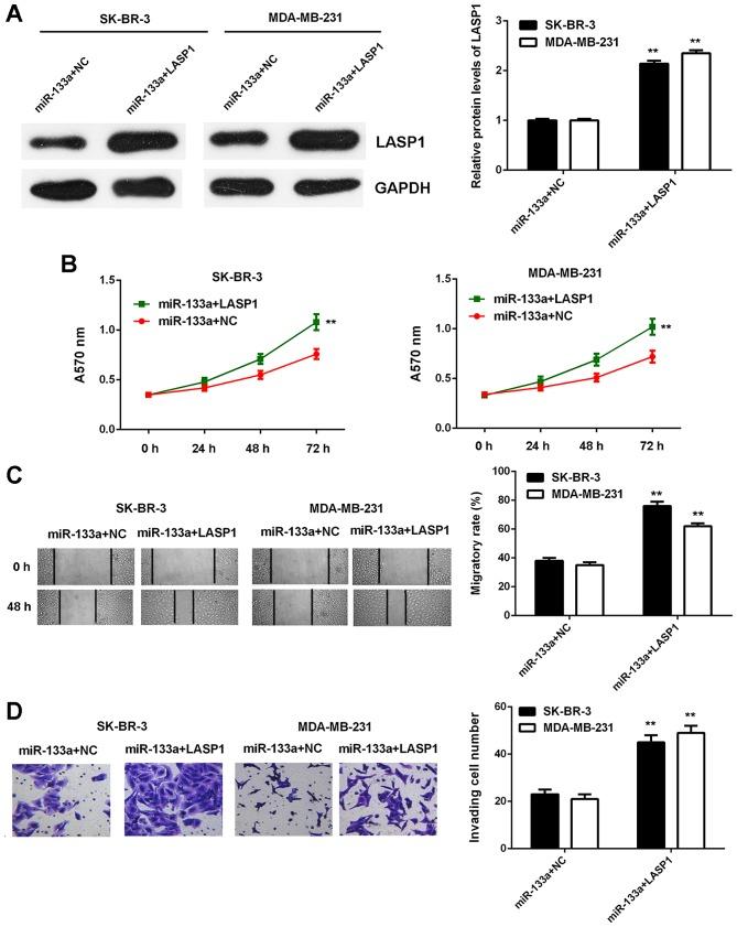
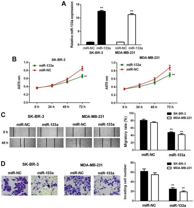
Many microRNAs (miRs) have been demonstrated to play promoting or tumor suppressive roles in human cancers including breast cancer. However, the molecular mechanism of miR-133a underlying the malignant progression of breast cancer still remains obscure. In the present study we observed that the expression of miR-133a was significantly downregulated in breast cancer tissues and cell lines, when compared with adjacent non-tumor tissues and normal breast cell line, respectively. Reduced miR-133a levels were significantly associated with advanced clinical stage, lymph node metastasis, as well as shorter survival time of patients with breast cancer. Restoration of miR-133a expression led to significant decrease in the proliferation, migration, and invasion of SK-BR-3 and MDA-MB-231 cells in vitro, as well as in tumor xenograft growth in nude mice. Luciferase reporter gene assay data identified LASP1 as a target gene of miR-133a, and the expression of LASP1 was negatively regulated by miR-133a in breast cancer cells. LASP1 was significantly upregulated in breast cancer tissues and cell lines, and its upregulation was significantly associated with disease progression. siRNA-induced LASP1 downregulation caused a significant reduction in breast cancer cell proliferation, migration and invasion. Furthermore, overexpression of LASP1 impaired the suppressive effects of miR-133a upregulation on the proliferation, migration and invasion of SK-BR-3 and MDA-MB-231 cells. In summary, the present study demonstrates that miR-133a acts as a tumor suppressor in breast cancer partly at least via targeting LASP1, and thus suggests that the miR-133a/LASP1 axis may become a potential therapeutic target for breast cancer.

摘要

许多 microRNAs(miRs)已被证明在包括乳腺癌在内的人类癌症中发挥促进或肿瘤抑制作用。然而,miR-133a 在乳腺癌恶性进展中的分子机制仍然不清楚。在本研究中,我们观察到与相邻非肿瘤组织和正常乳腺细胞系相比,乳腺癌组织和细胞系中 miR-133a 的表达显著下调。miR-133a 水平降低与乳腺癌患者的晚期临床分期、淋巴结转移以及较短的生存时间显著相关。miR-133a 表达的恢复导致 SK-BR-3 和 MDA-MB-231 细胞在体外的增殖、迁移和侵袭显著减少,以及裸鼠肿瘤异种移植生长减少。荧光素酶报告基因检测数据表明 LASP1 是 miR-133a 的靶基因,miR-133a 在乳腺癌细胞中对 LASP1 的表达具有负调控作用。LASP1 在乳腺癌组织和细胞系中显著上调,其上调与疾病进展显著相关。siRNA 诱导的 LASP1 下调导致乳腺癌细胞增殖、迁移和侵袭显著减少。此外,LASP1 的过表达削弱了 miR-133a 上调对 SK-BR-3 和 MDA-MB-231 细胞增殖、迁移和侵袭的抑制作用。总之,本研究表明 miR-133a 至少部分通过靶向 LASP1 发挥抑癌作用,提示 miR-133a/LASP1 轴可能成为乳腺癌潜在的治疗靶点。

https://cdn.ncbi.nlm.nih.gov/pmc/blobs/c77d/5783615/dbd47a567013/OR-39-02-0473-g00.jpg

文献AI研究员

20分钟写一篇综述,助力文献阅读效率提升50倍。

立即体验

用中文搜PubMed

大模型驱动的PubMed中文搜索引擎

马上搜索

文档翻译

学术文献翻译模型,支持多种主流文档格式。

立即体验