Suppr超能文献

硫代巴比妥酸盐衍生化合物是预防脂多糖诱导的肝脏炎症的新型抗氧化剂。

Thio-barbiturate-derived compounds are novel antioxidants to prevent LPS-induced inflammation in the liver.

作者信息

Moon Kyoung Mi, Lee Bonggi, Jeong Ji Won, Kim Dae Hyun, Park Yun Jung, Kim Hye Rim, Park Ji Young, Kim Min Jo, An Hye Jin, Lee Eun Kyeong, Ha Young Mi, Im Eunok, Chun Pusoon, Ma Jin Yeul, Cho Won-Kyung, Moon Hyung Ryong, Chung Hae Young

机构信息

Molecular Inflammation Research Center for Aging Intervention, College of Pharmacy, Pusan National University, Busan, Korea.

Korean Medicine-Application Center, Korea Institute of Oriental Medicine, Daegu, Republic of Korea.

出版信息

Oncotarget. 2017 Oct 10;8(53):91662-91673. doi: 10.18632/oncotarget.21714. eCollection 2017 Oct 31.

Abstract

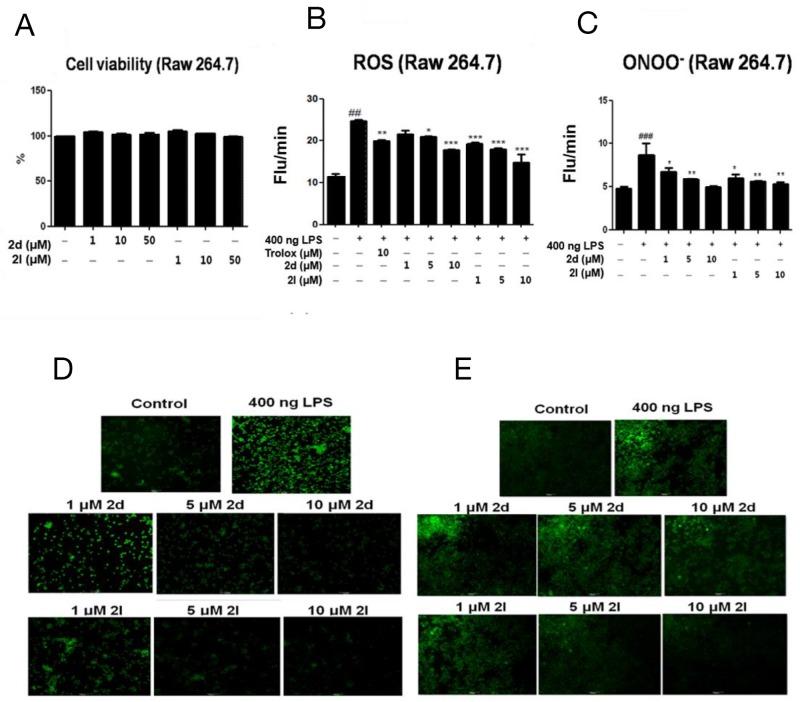
Liver inflammation is closely associated with metabolic syndrome. Oxidative stress plays a synergistic role in inflammation by activating nuclear factor kappa B (NF-κB) signaling in the liver. Therefore, substantial efforts have been made to develop compounds that inhibit the generation of oxidative stress and activation of NF-κB. We synthesized twenty-six novel 5-(substituted benzyl)-2-oxo- and 5-(substituted benzyl)-2-thioxo-dihydropyrimidine-4,6(1,5)-dione derivatives for the development of potential antioxidants and examined their biological activities and . Thio-barbiturate-derived compounds 5-[4-hydroxy-3-methoxybenzy]-2-thioxodihydropyrimidine-4,6[1,5]-dione (2d) and 5-[4-hydroxy-3,5-methoxybenzy]-2-thioxodihydropyrimidine-4,6[1,5]-dione (2l) had the strongest inhibitory effect on reactive oxygen species and peroxynitrite generation . Furthermore, oral administration of compounds 2d and 2l in mice notably suppressed lipopolysaccharide (LPS)-induced oxidative stress and NF-κB activation in the liver. Because macrophages play an essential role in liver inflammation, we investigated the effects of these compounds on inflammatory signaling in LPS-induced RAW264.7 macrophages. LPS-induced NF-κB activation and protein expression of cyclooxygenase 2 and inducible nitric oxide synthase were inhibited by pretreatment of these compounds in macrophages. In parallel with this finding, the phosphatase and tensin homolog deleted on chromosome 10 (PTEN) and AKT signalings, which are upstream activators of p65, were decreased by these compounds in macrophages. Our study suggests that compounds 2d and 2l inhibit oxidative stress and NF-кB-mediated inflammation, at least partially, through suppressing PTEN/AKT signaling. Therefore, these compounds may be useful as therapeutic agents for the amelioration of inflammatory diseases.

摘要

肝脏炎症与代谢综合征密切相关。氧化应激通过激活肝脏中的核因子κB(NF-κB)信号通路在炎症中发挥协同作用。因此,人们已付出巨大努力来开发抑制氧化应激产生和NF-κB激活的化合物。我们合成了26种新型5-(取代苄基)-2-氧代-和5-(取代苄基)-2-硫代二氢嘧啶-4,6(1,5)-二酮衍生物,用于开发潜在的抗氧化剂,并检测了它们的生物活性。硫代巴比妥酸衍生的化合物5-[4-羟基-3-甲氧基苄基]-2-硫代二氢嘧啶-4,6[1,5]-二酮(2d)和5-[4-羟基-3,5-二甲氧基苄基]-2-硫代二氢嘧啶-4,6[1,5]-二酮(2l)对活性氧和过氧亚硝酸盐的产生具有最强的抑制作用。此外,在小鼠中口服化合物2d和2l可显著抑制脂多糖(LPS)诱导的肝脏氧化应激和NF-κB激活。由于巨噬细胞在肝脏炎症中起重要作用,我们研究了这些化合物对LPS诱导的RAW264.7巨噬细胞炎症信号的影响。这些化合物在巨噬细胞中的预处理可抑制LPS诱导的NF-κB激活以及环氧合酶2和诱导型一氧化氮合酶的蛋白表达。与此发现一致,这些化合物在巨噬细胞中可降低作为p65上游激活剂的10号染色体缺失的磷酸酶和张力蛋白同源物(PTEN)及AKT信号通路。我们的研究表明,化合物2d和2l至少部分通过抑制PTEN/AKT信号通路来抑制氧化应激和NF-κB介导的炎症。因此,这些化合物可能作为改善炎症性疾病的治疗药物。

https://cdn.ncbi.nlm.nih.gov/pmc/blobs/bc44/5710955/66f662234048/oncotarget-08-91662-g001.jpg

文献AI研究员

20分钟写一篇综述,助力文献阅读效率提升50倍。

立即体验

用中文搜PubMed

大模型驱动的PubMed中文搜索引擎

马上搜索

文档翻译

学术文献翻译模型,支持多种主流文档格式。

立即体验