Suppr超能文献

一种用于水性介质中明亮偶极荧光团的结构补救方法。

A structural remedy toward bright dipolar fluorophores in aqueous media.

作者信息

Singha Subhankar, Kim Dokyoung, Roy Basab, Sambasivan Sunderraman, Moon Hyunsoo, Rao Alla Sreenivasa, Kim Jin Yong, Joo Taiha, Park Jae Woo, Rhee Young Min, Wang Taejun, Kim Ki Hean, Shin Youn Ho, Jung Junyang, Ahn Kyo Han

机构信息

Department of Chemistry , Pohang University of Science and Technology (POSTECH) , 77 Cheongam-Ro, Nam-Gu , Pohang , Gyungbuk , Republic of Korea 790-784 . Email:

Division of Integrative Biosciences and Bio-technology , Pohang University of Science and Technology (POSTECH) , 77 Cheongam-Ro, Nam-Gu , Pohang , Gyungbuk , Republic of Korea 790-784.

出版信息

Chem Sci. 2015 Jul 1;6(7):4335-4342. doi: 10.1039/c5sc01076d. Epub 2015 May 18.

Abstract

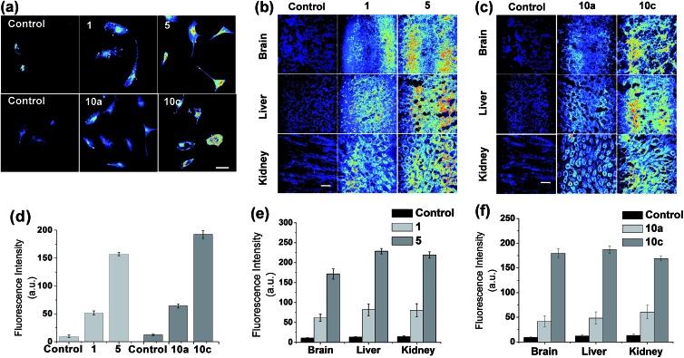
The donor-acceptor (D-A) type dipolar fluorophores, an important class of luminescent dyes with two-photon absorption behaviour, generally emit strongly in organic solvents but poorly in aqueous media. To understand and enhance the poor emission behaviour of dipolar dyes in aqueous media, we undertake a rational approach that includes a systematic structure variation of the donor, amino substituent of acedan, an important two-photon dye. We identify several factors that influence the emission behaviour of the dipolar dyes in aqueous media through computational and photophysical studies on new acedan derivatives. As a result, we can make acedan dyes emit bright fluorescence under one- and two-photon excitation in aqueous media by suppressing the liable factors for poor emission: 1,3-allylic strain, rotational freedom, and hydrogen bonding with water. We also validate that these findings can be generally extended to other dipolar fluorophores, as demonstrated for naphthalimide, coumarin and (4-nitro-2,1,3-benzoxadiazol-7-yl)amine (NBD) dyes. The new acedan and naphthalimide dyes thus allow us to obtain much brighter two-photon fluorescent images in cells and tissues than in their conventional forms. As an application of these findings, a thiol probe is synthesized based on a new naphthalimide dye, which shows greatly enhanced fluorescence from the widely used ,-dimethyl analogue. The results disclosed here provide essential guidelines for the development of efficient dipolar dyes and fluorescence probes for studying biological systems, particularly by two-photon microscopy.

摘要

供体-受体(D-A)型偶极荧光团是一类具有双光子吸收行为的重要发光染料,通常在有机溶剂中发射强烈,但在水性介质中发射较弱。为了理解并改善偶极染料在水性介质中的弱发射行为,我们采用了一种合理的方法,包括对重要的双光子染料吖啶酮的供体、氨基取代基进行系统的结构变化。通过对新型吖啶酮衍生物的计算和光物理研究,我们确定了几个影响偶极染料在水性介质中发射行为的因素。结果,我们可以通过抑制导致弱发射的因素:1,3-烯丙基应变、旋转自由度以及与水的氢键作用,使吖啶酮染料在水性介质中在单光子和双光子激发下发射明亮的荧光。我们还验证了这些发现通常可以扩展到其他偶极荧光团,如萘二甲酰亚胺、香豆素和(4-硝基-2,1,3-苯并恶二唑-7-基)胺(NBD)染料所示。因此,新型吖啶酮和萘二甲酰亚胺染料使我们能够在细胞和组织中获得比传统形式更亮的双光子荧光图像。作为这些发现的一个应用,基于一种新型萘二甲酰亚胺染料合成了一种硫醇探针,它比广泛使用的α,α'-二甲基类似物显示出大大增强的荧光。这里披露的结果为开发用于研究生物系统的高效偶极染料和荧光探针提供了重要指导,特别是通过双光子显微镜。

https://cdn.ncbi.nlm.nih.gov/pmc/blobs/1001/5707477/406e63be4d84/c5sc01076d-f1.jpg

文献AI研究员

20分钟写一篇综述,助力文献阅读效率提升50倍。

立即体验

用中文搜PubMed

大模型驱动的PubMed中文搜索引擎

马上搜索

文档翻译

学术文献翻译模型,支持多种主流文档格式。

立即体验