Suppr超能文献

应激诱导的 Cdk5 活性通过磷酸化 acinus 的丝氨酸增强 中的细胞保护性基础自噬。

Stress-induced Cdk5 activity enhances cytoprotective basal autophagy in by phosphorylating acinus at serine.

机构信息

Department of Neuroscience, UT Southwestern Medical Center, Dallas, United States.

Department of Cell Biology, UT Southwestern Medical Center, Dallas, United States.

出版信息

Elife. 2017 Dec 11;6:e30760. doi: 10.7554/eLife.30760.

Abstract

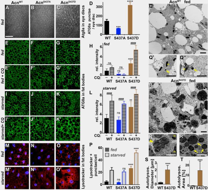
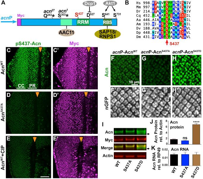
Cdk5 is a post-mitotic kinase with complex roles in maintaining neuronal health. The various mechanisms by which Cdk5 inhibits and promotes neurodegeneration are still poorly understood. Here, we show that in Cdk5 regulates basal autophagy, a key mechanism suppressing neurodegeneration. In a targeted screen, Cdk5 genetically interacted with Acinus (Acn), a primarily nuclear protein, which promotes starvation-independent, basal autophagy. Loss of Cdk5, or its required cofactor p35, reduces S437-Acn phosphorylation, whereas Cdk5 gain-of-function increases pS437-Acn levels. The phospho-mimetic S437D mutation stabilizes Acn and promotes basal autophagy. In mutants, basal autophagy and lifespan are reduced, but restored to near wild-type levels in the presence of stabilized Acn. Expression of aggregation-prone polyQ-containing proteins or the Amyloid-β42 peptide, but not alpha-Synuclein, enhances Cdk5-dependent phosphorylation of S437-Acn. Our data indicate that Cdk5 is required to maintain the protective role of basal autophagy in the initial responses to a subset of neurodegenerative challenges.

摘要

Cdk5 是一种有丝分裂后激酶,在维持神经元健康方面具有复杂的作用。Cdk5 抑制和促进神经退行性变的各种机制仍知之甚少。在这里,我们表明 Cdk5 调节基础自噬,这是一种抑制神经退行性变的关键机制。在靶向筛选中,Cdk5 与 Acinus(Acn)发生遗传相互作用,Acn 主要是一种核蛋白,可促进饥饿不依赖的基础自噬。Cdk5 的缺失,或其必需的辅助因子 p35,会降低 S437-Acn 的磷酸化,而 Cdk5 的功能获得则会增加 pS437-Acn 水平。磷酸化模拟 S437D 突变稳定 Acn 并促进基础自噬。在 突变体中,基础自噬和寿命减少,但在稳定 Acn 的存在下,基础自噬和寿命恢复到接近野生型水平。富含聚 Q 的聚集蛋白或淀粉样β 42 肽的表达,但不是 α-突触核蛋白,增强了 Cdk5 依赖性 S437-Acn 磷酸化。我们的数据表明,Cdk5 是维持基础自噬在对一组神经退行性挑战的初始反应中的保护作用所必需的。

https://cdn.ncbi.nlm.nih.gov/pmc/blobs/4389/5760206/864d29dda6ef/elife-30760-fig1.jpg

文献AI研究员

20分钟写一篇综述,助力文献阅读效率提升50倍。

立即体验

用中文搜PubMed

大模型驱动的PubMed中文搜索引擎

马上搜索

文档翻译

学术文献翻译模型,支持多种主流文档格式。

立即体验