Suppr超能文献

柠檬酸二乙酯和柠檬酸钠可降低纳米级羟基磷灰石晶体对小鼠血管平滑肌细胞的细胞毒性作用。

Diethyl citrate and sodium citrate reduce the cytotoxic effects of nanosized hydroxyapatite crystals on mouse vascular smooth muscle cells.

作者信息

Zhang Chong-Yu, Sun Xin-Yuan, Ouyang Jian-Ming, Gui Bao-Song

机构信息

Institute of Biomineralization and Lithiasis Research, Jinan University, Guangzhou.

Department of Nephrology, The Second Hospital of Xi'an Jiaotong University, Xi'an, People's Republic of China.

出版信息

Int J Nanomedicine. 2017 Nov 28;12:8511-8525. doi: 10.2147/IJN.S145386. eCollection 2017.

Abstract

OBJECTIVE

This study aimed to investigate the damage mechanism of nanosized hydroxyapatite (nano-HAp) on mouse aortic smooth muscle cells (MOVASs) and the injury-inhibiting effects of diethyl citrate (EtCit) and sodium citrate (NaCit) to develop new drugs that can simultaneously induce anticoagulation and inhibit vascular calcification.

METHODS

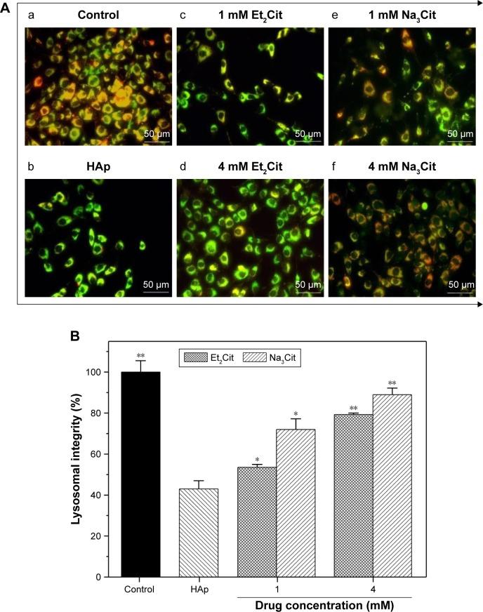
The change in cell viability was evaluated using a cell proliferation assay kit, and the amount of lactate dehydrogenase (LDH) released was measured using an LDH kit. Intracellular reactive oxygen species (ROS) and mitochondrial damage were detected by DCFH-DA staining and JC-1 staining. Cell apoptosis and necrosis were detected by Annexin V staining. Intracellular calcium concentration and lysosomal integrity were measured using Fluo-4/AM and acridine orange, respectively.

RESULTS

Nano-HAp decreased cell viability and damaged the cell membrane, resulting in the release of a large amount of LDH. Nano-HAp entered the cells and damaged the mitochondria, and then induced cell apoptosis by producing a large amount of ROS. In addition, nano-HAp increased the intracellular Ca concentration, leading to lysosomal rupture and cell necrosis. On addition of the anticoagulant EtCit or NaCit, cell viability and mitochondrial membrane potential increased, whereas the amount of LDH released, ROS, and apoptosis rate decreased. Et Cit and NaCit could also chelate with Ca to inhibit the intracellular Ca elevations induced by nano-HAp, prevent lysosomal rupture, and reduce cell necrosis. High concentrations of EtCit and NaCit exhibited strong inhibitory effects. The inhibitory capacity of NaCit was stronger than that of EtCit at similar concentrations.

CONCLUSION

Both EtCit and NaCit significantly reduced the cytotoxicity of nano-HAp on MOVASs and inhibited the apoptosis and necrosis induced by nano-HAp crystals. The chelating function of citrate resulted in both anticoagulation and binding to HAp. EtCit and NaCit may play a role as anticoagulants in reducing injury to the vascular wall caused by nano-HAp.

摘要

目的

本研究旨在探讨纳米羟基磷灰石(nano-HAp)对小鼠主动脉平滑肌细胞(MOVASs)的损伤机制以及柠檬酸二乙酯(EtCit)和柠檬酸钠(NaCit)的损伤抑制作用,以开发能够同时诱导抗凝和抑制血管钙化的新药。

方法

使用细胞增殖检测试剂盒评估细胞活力变化,使用乳酸脱氢酶(LDH)试剂盒测量释放的LDH量。通过DCFH-DA染色和JC-1染色检测细胞内活性氧(ROS)和线粒体损伤。通过Annexin V染色检测细胞凋亡和坏死。分别使用Fluo-4/AM和吖啶橙测量细胞内钙浓度和溶酶体完整性。

结果

nano-HAp降低细胞活力并损伤细胞膜,导致大量LDH释放。nano-HAp进入细胞并损伤线粒体,然后通过产生大量ROS诱导细胞凋亡。此外,nano-HAp增加细胞内Ca浓度,导致溶酶体破裂和细胞坏死。加入抗凝剂EtCit或NaCit后,细胞活力和线粒体膜电位增加,而释放的LDH量、ROS和凋亡率降低。EtCit和NaCit还可与Ca螯合,抑制nano-HAp诱导的细胞内Ca升高,防止溶酶体破裂并减少细胞坏死。高浓度的EtCit和NaCit表现出较强的抑制作用。在相似浓度下,NaCit的抑制能力强于EtCit。

结论

EtCit和NaCit均显著降低nano-HAp对MOVASs的细胞毒性,并抑制nano-HAp晶体诱导的细胞凋亡和坏死。柠檬酸盐的螯合功能导致抗凝和与HAp结合。EtCit和NaCit可能作为抗凝剂在减少nano-HAp对血管壁的损伤中发挥作用。

https://cdn.ncbi.nlm.nih.gov/pmc/blobs/7dcb/5713691/347dc963ef53/ijn-12-8511Fig1.jpg

文献AI研究员

20分钟写一篇综述,助力文献阅读效率提升50倍。

立即体验

用中文搜PubMed

大模型驱动的PubMed中文搜索引擎

马上搜索

文档翻译

学术文献翻译模型,支持多种主流文档格式。

立即体验