Suppr超能文献

[成分名称]与人参的复方制剂通过靶向肺癌细胞中的PTEN诱导细胞凋亡并抑制细胞侵袭和迁移。 (你提供的原文中“and ginseng”部分表述不完整,推测补充了成分名称相关内容后进行了上述翻译)

The component formula of and ginseng induces apoptosis and inhibits cell invasion and migration through targeting PTEN in lung cancer cells.

作者信息

Bi Lei, Yan Xiaojing, Yang Ye, Qian Lei, Tian Yuan, Mao Jian-Hua, Chen Weiping

机构信息

School of Preclinical Medicine, Nanjing University of Chinese Medicine, Nanjing 210023, China.

Biological Systems and Engineering Division, Lawrence Berkeley National Laboratory, Berkeley, CA 94720, USA.

出版信息

Oncotarget. 2017 Sep 28;8(60):101599-101613. doi: 10.18632/oncotarget.21354. eCollection 2017 Nov 24.

Abstract

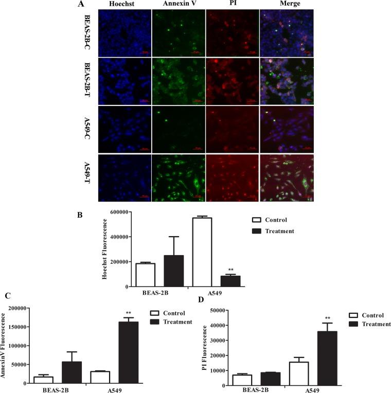
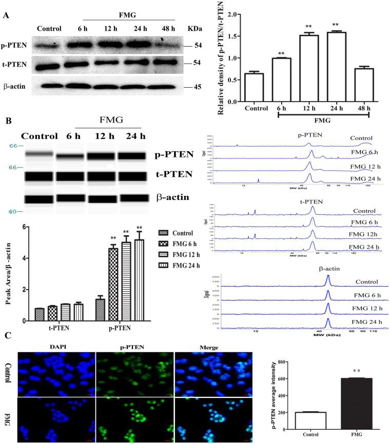
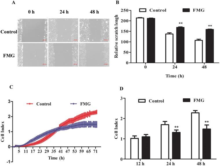
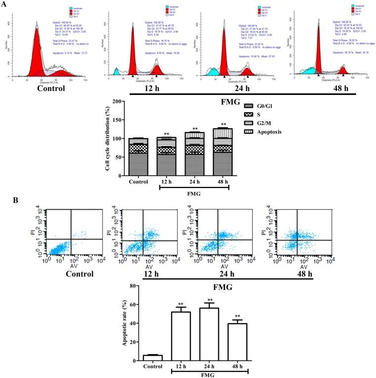
Lung cancer still remains the leading cause of cancer-related death worldwide. It is an urgent need for development of novel therapeutic agents to improve current treatment of this disease. Here we investigate whether the effective component formula of traditional Chinese Medicine could serve as new potential therapeutic drugs to treat lung cancer. We optimize the most effective component formula of and Ginseng (FMG), which is composed of Salvianolic acid A, 20(S)-Ginsenoside and Ginseng polysaccharide. We discovered that FMG selectively inhibited lung cancer cell proliferation and induced apoptosis but had no any cytotoxic effects on normal lung epithelial BEAS-2B cells. Moreover, FMG inhibited lung cancer cell migration and invasion. Mechanistically, we found that FMG significantly promoted p-PTEN expression and subsequently inhibited PI3K/AKT signaling pathway. The phosphatase activity of PTEN protein was increased after FMG bound to PTEN protein, indicating that PTEN is one of the FMG targeted proteins. In addition, FMG regulated expression of some marker proteins relevant to cell apoptosis, migration and invasion. Collectively, these results provide mechanistic insight into the anti-NSCLC of FMG by enhancing the phosphatase activity of PTEN, and suggest that FMG could be as a potential option for lung cancer treatment.

摘要

肺癌仍然是全球癌症相关死亡的主要原因。迫切需要开发新型治疗药物以改善目前对这种疾病的治疗。在此,我们研究中药有效成分配方是否可作为治疗肺癌的新的潜在治疗药物。我们优化了由丹酚酸A、20(S)-人参皂苷和人参多糖组成的黄芪和人参有效成分配方(FMG)。我们发现FMG选择性抑制肺癌细胞增殖并诱导凋亡,但对正常肺上皮BEAS-2B细胞没有任何细胞毒性作用。此外,FMG抑制肺癌细胞迁移和侵袭。机制上,我们发现FMG显著促进p-PTEN表达,随后抑制PI3K/AKT信号通路。FMG与PTEN蛋白结合后,PTEN蛋白的磷酸酶活性增加,表明PTEN是FMG的靶向蛋白之一。此外,FMG调节一些与细胞凋亡、迁移和侵袭相关的标志物蛋白的表达。总体而言,这些结果通过增强PTEN的磷酸酶活性为FMG抗非小细胞肺癌提供了机制性见解,并表明FMG可能是肺癌治疗的一个潜在选择。

https://cdn.ncbi.nlm.nih.gov/pmc/blobs/f22a/5731899/a0c02935f8d3/oncotarget-08-101599-g001.jpg

文献AI研究员

20分钟写一篇综述,助力文献阅读效率提升50倍。

立即体验

用中文搜PubMed

大模型驱动的PubMed中文搜索引擎

马上搜索

文档翻译

学术文献翻译模型,支持多种主流文档格式。

立即体验