Suppr超能文献

人子宫内膜基质细胞与蜕膜自然杀伤细胞之间的串扰通过上调 IL-25 促进体外蜕膜化。

Crosstalk between human endometrial stromal cells and decidual NK cells promotes decidualization in vitro by upregulating IL‑25.

机构信息

Laboratory for Reproductive Immunology, Hospital of Obstetrics and Gynecology, Fudan University, Shanghai Medical College, Shanghai 200011, P.R. China.

Department of Obstetrics and Gynecology, Qilu Hospital of Shandong University, Jinan, Shandong 250012, P.R. China.

出版信息

Mol Med Rep. 2018 Feb;17(2):2869-2878. doi: 10.3892/mmr.2017.8267. Epub 2017 Dec 12.

Abstract

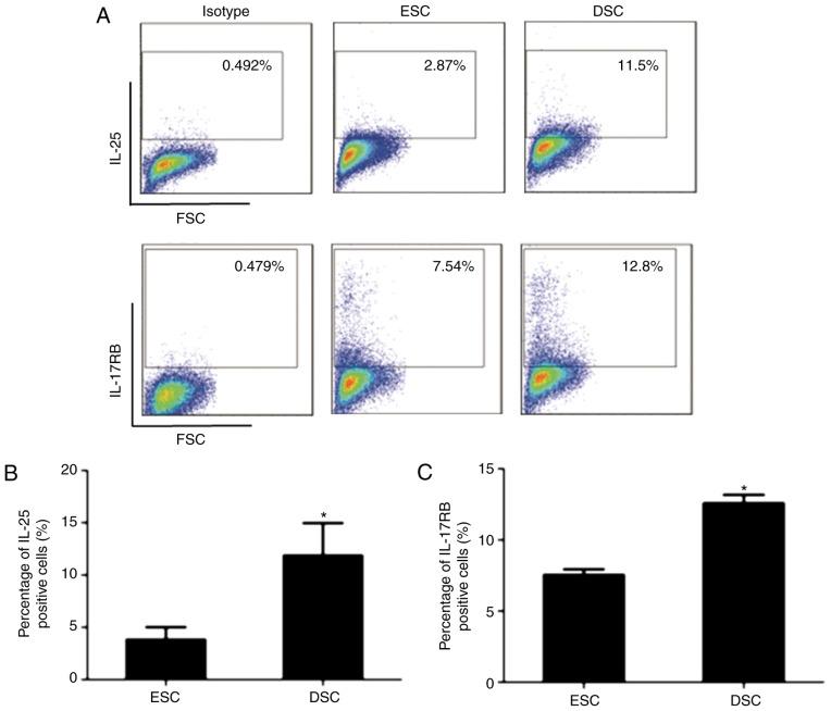
Embryo implantation is essential for a successful pregnancy, and leads to the decidualization of endometrial stromal cells (ESCs) in the secretory phase of the menstrual cycle. It has previously been demonstrated that decidual stromal cells (DSCs) co‑express interleukin (IL)‑25/IL‑17RB and that IL‑25 further promotes the proliferation of DSCs via activating c‑Jun n‑terminal kinase and protein kinase B signals, therefore the present study primarily focused on the role of IL‑25 in the process of decidualization in vitro. It was demonstrated that the expression of IL‑25/IL‑17RB in ESCs was decreased compared with DSCs. In addition, following decidualization, the expression levels of IL‑25/IL‑17RB in ESCs were significantly elevated. Recombinant human (rh) IL‑25 promoted the decidualization of ESCs in the presence of 8‑bromoadenosine 3',5'‑cyclic monophosphate sodium salt and 6α‑methyl17α‑acetoxyprogesterone, which was partially inhibited by anti‑human IL‑25 neutralizing antibody (anti‑IL‑25) or anti‑IL‑17RB. In addition, decidual natural killer (dNK) cells not only secreted IL‑25, however also further accelerated the decidualization in vitro. Therefore, these findings indicated that ESCs differentiate into DSCs in the presence of ovarian hormones, resulting in the upregulation of IL‑25/IL‑17RB expression in ESCs. Furthermore, IL‑25 secreted by ESCs and dNK cells further facilitates the decidualization of ESCs, which may form a positive feedback mechanism at the maternal‑fetal interface and thus contribute to the establishment and maintenance of normal pregnancy.

摘要

胚胎着床对于成功妊娠至关重要,它会导致子宫内膜基质细胞(ESCs)在月经周期的分泌期发生蜕膜化。先前已经证实,蜕膜基质细胞(DSCs)共表达白细胞介素(IL)-25/IL-17RB,并且 IL-25 通过激活 c-Jun 氨基末端激酶和蛋白激酶 B 信号进一步促进 DSCs 的增殖,因此本研究主要关注 IL-25 在体外蜕膜化过程中的作用。结果表明,与 DSCs 相比,ESCs 中 IL-25/IL-17RB 的表达降低。此外,蜕膜化后,ESCs 中 IL-25/IL-17RB 的表达水平显著升高。重组人(rh)IL-25 在 8-溴腺苷 3',5'-环单磷酸钠盐和 6α-甲基 17α-乙酰氧基孕酮存在的情况下促进 ESCs 的蜕膜化,该作用部分被抗人 IL-25 中和抗体(抗-IL-25)或抗 IL-17RB 所抑制。此外,蜕膜自然杀伤(dNK)细胞不仅分泌 IL-25,还进一步加速体外蜕膜化。因此,这些发现表明,在卵巢激素的作用下,ESCs 分化为 DSCs,导致 ESCs 中 IL-25/IL-17RB 表达上调。此外,ESCs 和 dNK 细胞分泌的 IL-25 进一步促进 ESCs 的蜕膜化,这可能在母体-胎儿界面形成正反馈机制,从而有助于正常妊娠的建立和维持。

https://cdn.ncbi.nlm.nih.gov/pmc/blobs/15ed/5783502/69cf9902928b/MMR-17-02-2869-g00.jpg

文献AI研究员

20分钟写一篇综述,助力文献阅读效率提升50倍。

立即体验

用中文搜PubMed

大模型驱动的PubMed中文搜索引擎

马上搜索

文档翻译

学术文献翻译模型,支持多种主流文档格式。

立即体验