Suppr超能文献

ALT 肿瘤的诊断与治疗:替泊替尼是新的治疗选择吗?

Diagnosis and treatment of ALT tumors: is Trabectedin a new therapeutic option?

机构信息

UOSD SAFU, Regina Elena National Cancer Institute, Rome, Italy.

University of Tuscia, Viterbo, Italy.

出版信息

J Exp Clin Cancer Res. 2017 Dec 22;36(1):189. doi: 10.1186/s13046-017-0657-3.

Abstract

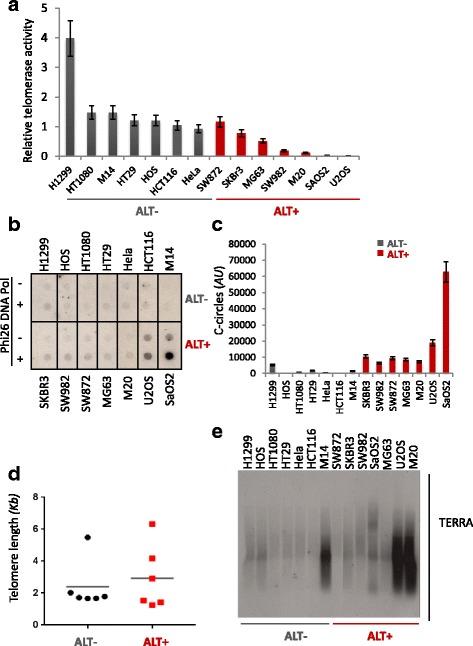
Telomeres are specialized nucleoprotein structures responsible for protecting chromosome ends in order to prevent the loss of genomic information. Telomere maintenance is required for achieving immortality by neoplastic cells. While most cancer cells rely on telomerase re-activation for linear chromosome maintenance and sustained proliferation, a significant population of cancers (10-15%) employs telomerase-independent strategies, collectively referred to as Alternative Lengthening of Telomeres (ALT). ALT mechanisms involve different types of homology-directed telomere recombination and synthesis. These processes are facilitated by loss of the ATRX or DAXX chromatin-remodeling factors and by abnormalities of the telomere nucleoprotein architecture. Although the functional consequences of telomerase and ALT up-regulation are similar in that they both prevent overall telomere shortening in tumors, these telomere maintenance mechanisms (TMMs) differ in several aspects which may account for their differential prognostic significance and response to therapy in various tumor types. Therefore, reliable methods for detecting telomerase activity and ALT are likely to become an important pre-requisite for the use of treatments targeting one or other of these mechanisms. However, the question whether ALT presence can confer sensitivity to rationally designed anti-cancer therapies is still open. Here we review the latest discoveries in terms of mechanisms of ALT activation and maintenance in human tumors, methods for ALT identification in cell lines and human tissues and biomarkers validation. Then, original results on sensitivity to rational based pre-clinical and clinical anti-tumor drugs in ALT vs hTERT positive cells will be presented.

摘要

端粒是一种特殊的核蛋白结构,负责保护染色体末端,以防止基因组信息的丢失。端粒的维持对于肿瘤细胞的永生是必需的。虽然大多数癌细胞依赖端粒酶的重新激活来维持线性染色体和持续增殖,但相当一部分癌症(10-15%)采用了不依赖端粒酶的策略,统称为端粒的替代延长(ALT)。ALT 机制涉及不同类型的同源定向端粒重组和合成。ATRX 或 DAXX 染色质重塑因子的缺失以及端粒核蛋白结构的异常促进了这些过程。尽管端粒酶和 ALT 上调的功能后果相似,因为它们都可以防止肿瘤中总体端粒缩短,但这些端粒维持机制(TMM)在几个方面存在差异,这可能解释了它们在不同肿瘤类型中的不同预后意义和对治疗的反应。因此,可靠的检测端粒酶活性和 ALT 的方法可能成为针对这些机制之一或另一种机制的治疗方法的重要前提。然而,ALT 的存在是否能赋予对合理设计的抗癌治疗的敏感性仍然是一个悬而未决的问题。在这里,我们将回顾 ALT 在人类肿瘤中的激活和维持机制的最新发现、在细胞系和人类组织中鉴定 ALT 的方法以及生物标志物验证。然后,将介绍 ALT 与 hTERT 阳性细胞对基于合理的临床前和临床抗肿瘤药物的敏感性的原始结果。

https://cdn.ncbi.nlm.nih.gov/pmc/blobs/d3fc/5741932/3df6e847e2a1/13046_2017_657_Sch1_HTML.jpg

文献AI研究员

20分钟写一篇综述,助力文献阅读效率提升50倍。

立即体验

用中文搜PubMed

大模型驱动的PubMed中文搜索引擎

马上搜索

文档翻译

学术文献翻译模型,支持多种主流文档格式。

立即体验