Suppr超能文献

异常糖基化的MUC1在结肠炎相关癌症中建立了由NF-κB p65和EzH2介导的炎性细胞因子正反馈回路。

Abnormally glycosylated MUC1 establishes a positive feedback circuit of inflammatory cytokines, mediated by NF-κB p65 and EzH2, in colitis-associated cancer.

作者信息

Cascio Sandra, Faylo Jacque L, Sciurba Joshua C, Xue Jia, Ranganathan Sarangarajan, Lohmueller Jason J, Beatty Pamela L, Finn Olivera J

机构信息

Department of Immunology, University of Pittsburgh School of Medicine, Pittsburgh, PA 15261, USA.

Fondazione Ri.Med, Palermo, 90133, Italy.

出版信息

Oncotarget. 2017 Oct 27;8(62):105284-105298. doi: 10.18632/oncotarget.22168. eCollection 2017 Dec 1.

Abstract

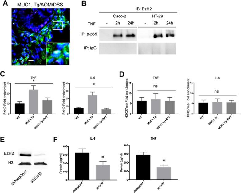
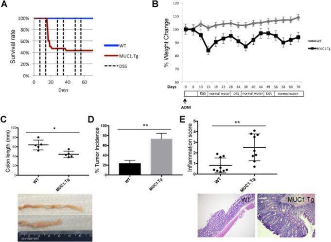
The abnormal hypoglycosylated form of the epithelial mucin MUC1 is over-expressed in chronic inflammation and on human adenocarcinomas, suggesting its potential role in inflammation-driven tumorigenesis. The presence of human MUC1 aggravates colonic inflammation and increases tumor initiation and progression in an AOM/DSS mouse model of colitis-associated cancer (CAC). High expression levels of pro-inflammatory cytokines, including TNF-α and IL-6, were found in MUC1+ inflamed colon tissues. Exogenous TNF-α promoted the transcriptional activity of MUC1 as well as over-expression of its hypoglycosylated form in intestinal epithelial cells (IECs). In turn, hypoglycosylated MUC1 in IECs associated with p65 and up-regulated the expression of NF-κB-target genes encoding pro-inflammatory cytokines. Intestinal chronic inflammation also increased the expression of histone methyltransferase Enhancer of Zeste protein-2 (EzH2) and its interaction with cytokine promoters. Consequently, EzH2 was a positive regulator of MUC1 and p65-mediated IL-6 and TNF-α gene expression, and this function was not dependent on its canonical histone H3K27 methyltransferase activity. Our findings provide a mechanistic basis for already known tumorigenic role of the hypoglycosylated MUC1 in CAC, involving a transcriptional positive feedback loop of pro-inflammatory cytokines.

摘要

上皮粘蛋白MUC1的异常低糖基化形式在慢性炎症和人类腺癌中过度表达,提示其在炎症驱动的肿瘤发生中具有潜在作用。在结肠炎相关癌(CAC)的AOM/DSS小鼠模型中,人MUC1的存在会加重结肠炎症,并增加肿瘤的起始和进展。在MUC1+炎症结肠组织中发现了包括TNF-α和IL-6在内的促炎细胞因子的高表达水平。外源性TNF-α促进了MUC1的转录活性及其在肠上皮细胞(IECs)中的低糖基化形式的过度表达。反过来,IECs中的低糖基化MUC1与p65结合,并上调编码促炎细胞因子的NF-κB靶基因的表达。肠道慢性炎症还增加了组蛋白甲基转移酶zeste蛋白增强子2(EzH2)的表达及其与细胞因子启动子的相互作用。因此,EzH2是MUC1和p65介导的IL-6和TNF-α基因表达的正调节因子,并且该功能不依赖于其经典的组蛋白H3K27甲基转移酶活性。我们的研究结果为低糖基化MUC1在CAC中已知的致瘤作用提供了一个机制基础,涉及促炎细胞因子的转录正反馈环。

https://cdn.ncbi.nlm.nih.gov/pmc/blobs/26e7/5739638/7a600415e48f/oncotarget-08-105284-g001.jpg

文献AI研究员

20分钟写一篇综述,助力文献阅读效率提升50倍。

立即体验

用中文搜PubMed

大模型驱动的PubMed中文搜索引擎

马上搜索

文档翻译

学术文献翻译模型,支持多种主流文档格式。

立即体验