Suppr超能文献

两亲性纳米载体介导的PLK1和miR-34a调节可改善胰腺癌的治疗反应。

Amphiphilic nanocarrier-induced modulation of PLK1 and miR-34a leads to improved therapeutic response in pancreatic cancer.

作者信息

Gibori Hadas, Eliyahu Shay, Krivitsky Adva, Ben-Shushan Dikla, Epshtein Yana, Tiram Galia, Blau Rachel, Ofek Paula, Lee Joo Sang, Ruppin Eytan, Landsman Limor, Barshack Iris, Golan Talia, Merquiol Emmanuelle, Blum Galia, Satchi-Fainaro Ronit

机构信息

Department of Physiology and Pharmacology, Sackler Faculty of Medicine, Tel Aviv University, Tel Aviv, 69978, Israel.

Department of Computer Science and Center for Bioinformatics and Computational Biology, University of Maryland, College Park, MD, 20742, USA.

出版信息

Nat Commun. 2018 Jan 2;9(1):16. doi: 10.1038/s41467-017-02283-9.

Abstract

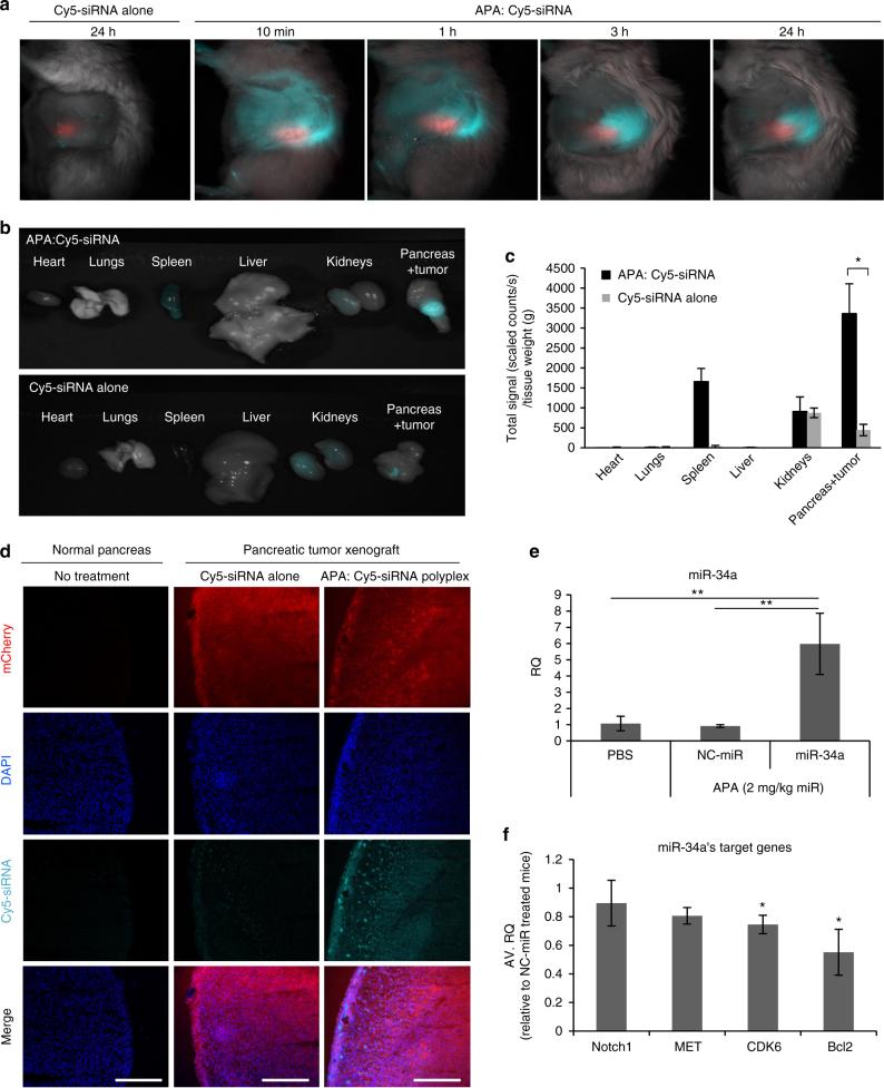
The heterogeneity of pancreatic ductal adenocarcinoma (PDAC) suggests that successful treatment might rely on simultaneous targeting of multiple genes, which can be achieved by RNA interference-based therapeutic strategies. Here we show a potent combination of microRNA and siRNA delivered by an efficient nanocarrier to PDAC tumors. Using proteomic-microRNA profiles and survival data of PDAC patients from TCGA, we found a novel signature for prolonged survival. Accordingly, we used a microRNA-mimic to increase miR-34a together with siRNA to silence PLK1 oncogene. For in vivo dual-targeting of this combination, we developed a biodegradable amphiphilic polyglutamate amine polymeric nanocarrier (APA). APA-miRNA-siRNA polyplexes systemically administered to orthotopically inoculated PDAC-bearing mice showed no toxicity and accumulated at the tumor, resulting in an enhanced antitumor effect due to inhibition of MYC oncogene, a common target of both miR-34a and PLK1. Taken together, our findings warrant this unique combined polyplex's potential as a novel nanotherapeutic for PDAC.

摘要

胰腺导管腺癌(PDAC)的异质性表明,成功的治疗可能依赖于同时靶向多个基因,这可以通过基于RNA干扰的治疗策略来实现。在此,我们展示了一种由高效纳米载体递送至PDAC肿瘤的微小RNA和小干扰RNA的有效组合。利用来自TCGA的PDAC患者的蛋白质组学-微小RNA谱和生存数据,我们发现了一种延长生存期的新特征。因此,我们使用微小RNA模拟物来增加miR-34a,并联合小干扰RNA来沉默PLK1癌基因。为了在体内对这种组合进行双靶点作用,我们开发了一种可生物降解的两亲性聚谷氨酸胺聚合物纳米载体(APA)。将APA-微小RNA-小干扰RNA多聚体系统给药于原位接种有PDAC的小鼠,未显示出毒性,且在肿瘤部位蓄积,由于抑制了miR-34a和PLK1的共同靶点MYC癌基因,从而增强了抗肿瘤作用。综上所述,我们的研究结果证明了这种独特的组合多聚体作为一种新型的PDAC纳米治疗药物的潜力。

https://cdn.ncbi.nlm.nih.gov/pmc/blobs/e391/5750234/39d6ca13e10c/41467_2017_2283_Fig1_HTML.jpg

文献AI研究员

20分钟写一篇综述,助力文献阅读效率提升50倍。

立即体验

用中文搜PubMed

大模型驱动的PubMed中文搜索引擎

马上搜索

文档翻译

学术文献翻译模型,支持多种主流文档格式。

立即体验