Suppr超能文献

NCOA5通过激活PI3K/AKT通路促进结肠癌细胞的增殖、迁移和侵袭。

NCOA5 promotes proliferation, migration and invasion of colorectal cancer cells via activation of PI3K/AKT pathway.

作者信息

Sun Kailv, Wang Sheng, He Jun, Xie Yufeng, He Yang, Wang Zhenxin, Qin Lei

机构信息

Department of General Surgery, The First Affiliated Hospital of Soochow University, Suzhou, China.

Department of Oncology, The First Affiliated Hospital of Soochow University, Suzhou, China.

出版信息

Oncotarget. 2017 Nov 14;8(64):107932-107946. doi: 10.18632/oncotarget.22429. eCollection 2017 Dec 8.

Abstract

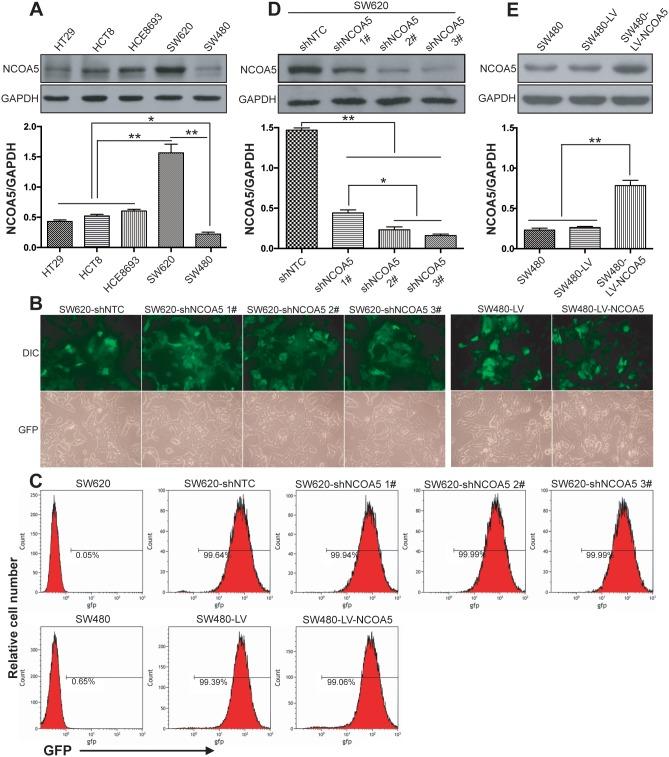
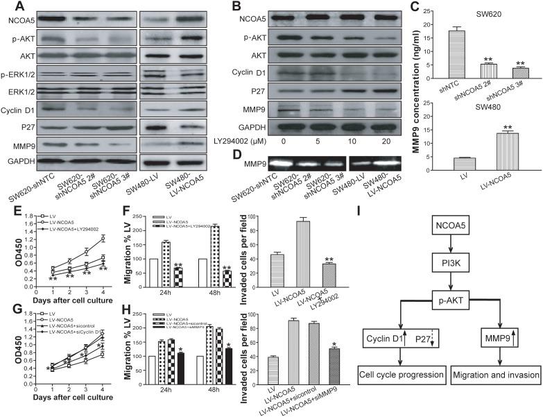
The nuclear receptor coactivator 5 (NCOA5) displays both coactivator and corepressor functions. Previous studies showed that alteration of NCOA5 participates in carcinogenesis and progression. However, its roles in colorectal cancer (CRC) remain unknown. Herein, we demonstrated that expression of NCOA5 in human CRC tissues was notably higher than that in adjacent tissues, which significantly correlated with clinicopathological features such as length of tumor, regional lymph node staging and cancer staging. Knockdown of NCOA5 markedly suppressed proliferation, migration and invasion of SW620 high malignant CRC cells. Silencing of NCOA5 also inhibited growth of SW620 CRC subcutaneously xenografted tumors in athymic BALB/c nude mice. Meanwhile, Overexpression of NCOA5 facilitated these processes in SW480 low malignant CRC cells. Furthermore, knockdown of NCOA5 induced cell cycle G1 phase arrest in SW620 cells, whereas overexpression of NCOA5 promoted G1 to S phase transition in SW480 cells. Mechanistic studies revealed that NCOA5 upregulated phospho-protein kinase B (p-PKB/AKT), Cyclin D1 and matrix metalloproteinase 9 (MMP9) as well as downregulated P27 in CRC cells. Notably, PI3K inhibitor LY294002 obviously attenuated the effects of NCOA5 on p-AKT, Cyclin D1, P27 and MMP9. Moreover, LY294002 and knockdown of Cyclin D1 or MMP9 remarkably blocked the tumor-promoting activity of NCOA5. Collectively, NCOA5 promoted CRC cell proliferation, migration and invasion by upregulating Cyclin D1 and MMP9 while downregulating P27 to a great extent via activating PI3K/AKT signaling pathway. These findings suggested that NCOA5 exhibits an oncogenic effect in human CRC and represents a novel therapeutic target for CRC.

摘要

核受体辅激活因子5(NCOA5)兼具辅激活因子和辅抑制因子功能。既往研究表明,NCOA5的改变参与肿瘤发生和进展。然而,其在结直肠癌(CRC)中的作用仍不清楚。在此,我们证明NCOA5在人CRC组织中的表达显著高于相邻组织,这与肿瘤长度、区域淋巴结分期和癌症分期等临床病理特征显著相关。敲低NCOA5可显著抑制SW620高恶性CRC细胞的增殖、迁移和侵袭。沉默NCOA5也可抑制SW620 CRC细胞在无胸腺BALB/c裸鼠皮下异种移植瘤的生长。同时,NCOA5的过表达促进了SW480低恶性CRC细胞中的这些过程。此外,敲低NCOA5诱导SW620细胞的细胞周期G1期阻滞,而NCOA5的过表达促进SW480细胞从G1期向S期转变。机制研究表明,NCOA5上调CRC细胞中的磷酸化蛋白激酶B(p-PKB/AKT)、细胞周期蛋白D1和基质金属蛋白酶9(MMP9),并下调P27。值得注意的是,PI3K抑制剂LY294002明显减弱了NCOA5对p-AKT、细胞周期蛋白D1、P27和MMP9的影响。此外,LY294002以及敲低细胞周期蛋白D1或MMP9显著阻断了NCOA5的促肿瘤活性。总体而言,NCOA5通过激活PI3K/AKT信号通路,上调细胞周期蛋白D1和MMP9,同时在很大程度上下调P27,从而促进CRC细胞的增殖、迁移和侵袭。这些发现表明,NCOA5在人CRC中表现出致癌作用,是CRC的一个新的治疗靶点。

https://cdn.ncbi.nlm.nih.gov/pmc/blobs/8bc8/5746116/16d339c6cbeb/oncotarget-08-107932-g001.jpg

文献AI研究员

20分钟写一篇综述,助力文献阅读效率提升50倍。

立即体验

用中文搜PubMed

大模型驱动的PubMed中文搜索引擎

马上搜索

文档翻译

学术文献翻译模型,支持多种主流文档格式。

立即体验