Suppr超能文献

受体细胞依赖性差异的外泌体摄取的机制。

Mechanism of recipient cell-dependent differences in exosome uptake.

机构信息

Department of Medical Pharmaceutics, Kobe Pharmaceutical University, 4-19-1, Motoyamakita-machi, Higashinada-ku, Kobe, 658-8558, Japan.

Division of Gastroenterology, Department of Internal Medicine, Kobe University Graduate School of Medicine, 7-5-1 Kusunoki-cho, Chuo-ku, Kobe, 650-0017, Japan.

出版信息

BMC Cancer. 2018 Jan 6;18(1):47. doi: 10.1186/s12885-017-3958-1.

Abstract

BACKGROUND

Exosomes, small-membrane vesicles, are secreted by cells and include several types of proteins and nucleic acids. Exosomes transfer cellular information derived from donor cells and are involved in various physiological and pathological events, such as organ-specific metastasis. Elucidating the exosome uptake mechanisms is important for understanding the progression processes of organ-specific metastasis. However, whether the exosomes secreted by the donor cells are selectively or non-selectively incorporated into the recipient cells is unknown.

METHODS

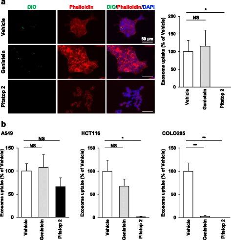
In this study, three human carcinoma cell lines, A549 (lung), HCT116 and COLO205 (colon), were used. The exosome isolation efficiency was compared between three methods: ultracentrifugation, ExoQuick-TC and Total Exosome Isolation kits. Recipient cells were treated with Pitstop 2, an inhibitor of clathrin-dependent endocytosis, or genistein, an inhibitor of caveolae-dependent endocytosis, and then incubated with DiO-labeled exosomes.

RESULTS

Among the three methods examined, ultracentrifugation was the most efficient and reproducible. Exosomes derived from a donor cell line are incorporated into the three cell lines, but the exosome uptake capability was different depending on the recipient cell type and did not depend on the donor cell type. Exosome uptake in COLO205 was inhibited by Pitstop 2 and genistein. Exosome uptake in HCT116 was inhibited by Pitstop 2, but not genistein, while that in A549 cells was not inhibited by these inhibitors. Taken together, these results suggest that the exosomes secreted by donor cells are non-selectively incorporated into recipient cells and that the exosome uptake mechanism is different depending on the recipient cells.

CONCLUSIONS

Different recipient cells' exosome uptake capabilities may be involved in organ-specific metastasis.

摘要

背景

外泌体是由细胞分泌的小膜囊泡,包含多种类型的蛋白质和核酸。外泌体传递来自供体细胞的细胞信息,并参与各种生理和病理事件,如器官特异性转移。阐明外泌体摄取机制对于理解器官特异性转移的进展过程很重要。然而,供体细胞分泌的外泌体是被选择性地还是非选择性地被受体细胞内化还不清楚。

方法

本研究使用了三种人癌细胞系,A549(肺)、HCT116 和 COLO205(结肠)。比较了三种方法:超速离心、ExoQuick-TC 和总外泌体分离试剂盒的外泌体分离效率。用氯丙嗪(一种网格蛋白依赖性内吞作用抑制剂)或金雀异黄素(一种 caveolae 依赖性内吞作用抑制剂)处理受体细胞,然后用 DiO 标记的外泌体孵育。

结果

在所检查的三种方法中,超速离心是最有效和可重复的。供体细胞系来源的外泌体被内化到三种细胞系中,但外泌体摄取能力因受体细胞类型而异,而与供体细胞类型无关。COLO205 中的外泌体摄取被氯丙嗪和金雀异黄素抑制。HCT116 中的外泌体摄取被氯丙嗪抑制,但不受金雀异黄素抑制,而 A549 细胞中的外泌体摄取不受这些抑制剂抑制。综上所述,这些结果表明,供体细胞分泌的外泌体被非选择性地内化到受体细胞中,外泌体摄取机制因受体细胞而异。

结论

不同受体细胞的外泌体摄取能力可能参与器官特异性转移。

https://cdn.ncbi.nlm.nih.gov/pmc/blobs/1158/5756423/fb8793277a65/12885_2017_3958_Fig1_HTML.jpg

文献AI研究员

20分钟写一篇综述,助力文献阅读效率提升50倍。

立即体验

用中文搜PubMed

大模型驱动的PubMed中文搜索引擎

马上搜索

文档翻译

学术文献翻译模型,支持多种主流文档格式。

立即体验