Suppr超能文献

移植供体或干细胞衍生的视锥细胞都可以在环境依赖的方式下整合并进行物质转移。

Transplanted Donor- or Stem Cell-Derived Cone Photoreceptors Can Both Integrate and Undergo Material Transfer in an Environment-Dependent Manner.

机构信息

UCL Institute of Ophthalmology, 11-43 Bath Street, London EC1V 9EL, UK.

Stem Cells and Regenerative Medicine Section, UCL Great Ormond Street Institute of Child Health, University College London, 30 Guilford Street, London WC1N 1EH, UK.

出版信息

Stem Cell Reports. 2018 Feb 13;10(2):406-421. doi: 10.1016/j.stemcr.2017.12.008. Epub 2018 Jan 4.

Abstract

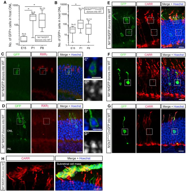
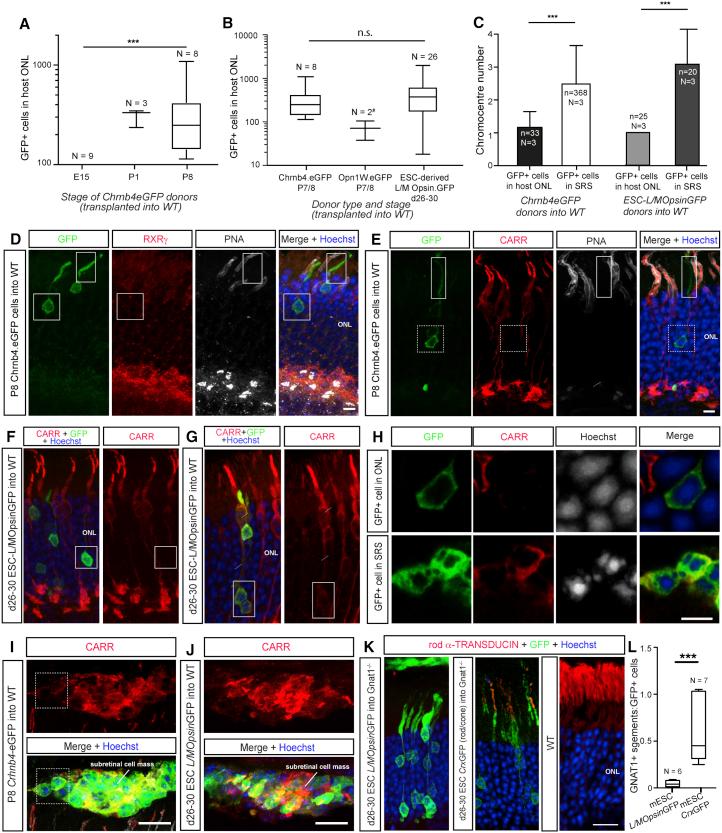
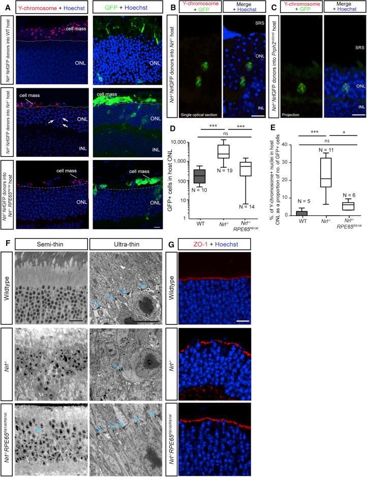
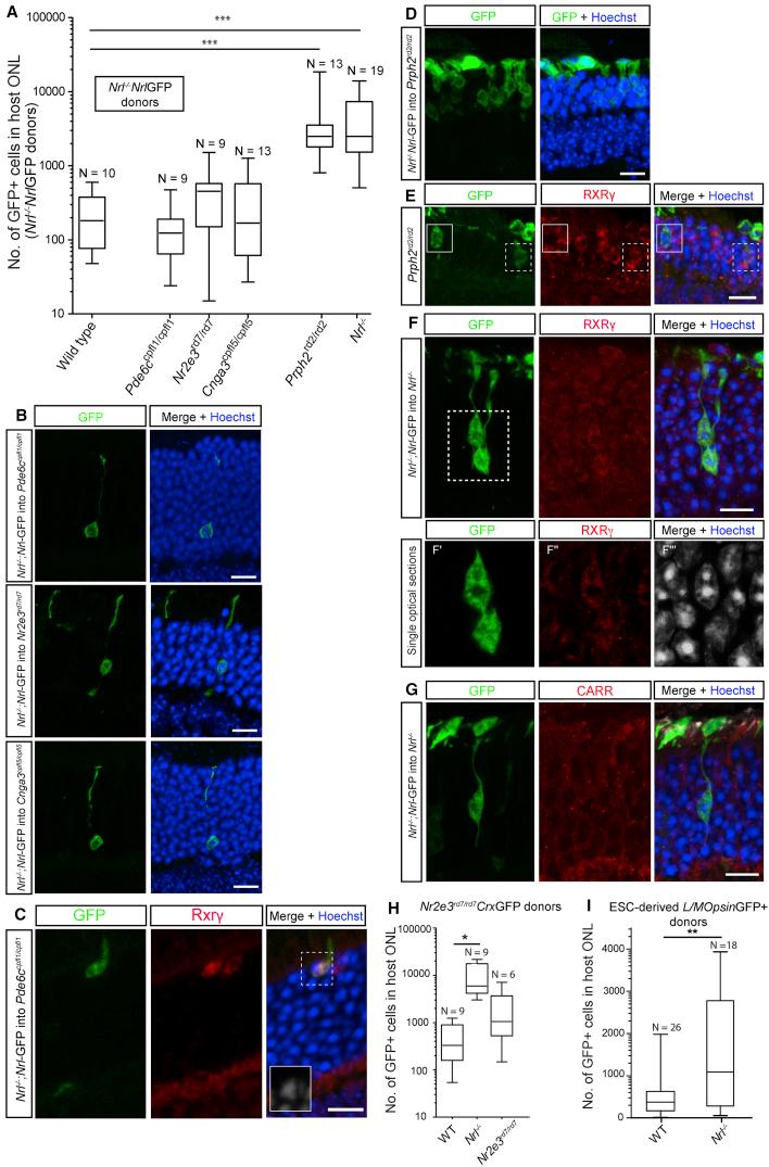
Human vision relies heavily upon cone photoreceptors, and their loss results in permanent visual impairment. Transplantation of healthy photoreceptors can restore visual function in models of inherited blindness, a process previously understood to arise by donor cell integration within the host retina. However, we and others recently demonstrated that donor rod photoreceptors engage in material transfer with host photoreceptors, leading to the host cells acquiring proteins otherwise expressed only by donor cells. We sought to determine whether stem cell- and donor-derived cones undergo integration and/or material transfer. We find that material transfer accounts for a significant proportion of rescued cells following cone transplantation into non-degenerative hosts. Strikingly, however, substantial numbers of cones integrated into the Nrl and Prph2, but not Nrl;RPE65, murine models of retinal degeneration. This confirms the occurrence of photoreceptor integration in certain models of retinal degeneration and demonstrates the importance of the host environment in determining transplantation outcome.

摘要

人类视觉主要依赖于视锥细胞,而这些细胞的丧失会导致永久性视力损伤。将健康的感光细胞移植到遗传性失明的模型中可以恢复视觉功能,这一过程以前被认为是通过供体细胞在宿主视网膜内的整合而发生的。然而,我们和其他人最近的研究表明,供体视杆细胞与宿主视锥细胞发生物质转移,导致宿主细胞获得通常仅由供体细胞表达的蛋白质。我们试图确定干细胞和供体细胞来源的视锥细胞是否发生整合和/或物质转移。我们发现,在将视锥细胞移植到非退行性宿主中后,物质转移解释了大量被挽救的细胞。然而,令人惊讶的是,大量的视锥细胞整合到了 Nrl 和 Prph2 中,但没有整合到 Nrl;RPE65 中,这两种模型都是视网膜变性的小鼠模型。这证实了在某些视网膜变性模型中确实发生了光感受器的整合,并表明宿主环境在决定移植结果方面的重要性。

https://cdn.ncbi.nlm.nih.gov/pmc/blobs/f34a/5830910/4e3c3109535e/fx1.jpg

文献AI研究员

20分钟写一篇综述,助力文献阅读效率提升50倍。

立即体验

用中文搜PubMed

大模型驱动的PubMed中文搜索引擎

马上搜索

文档翻译

学术文献翻译模型,支持多种主流文档格式。

立即体验