Suppr超能文献

用维生素 E 衍生物 δ-生育三烯酚靶向黑素瘤干细胞。

Targeting melanoma stem cells with the Vitamin E derivative δ-tocotrienol.

机构信息

Department of Pharmacological and Biomolecular Sciences, Università degli Studi di Milano, Milano, 20133, Italy.

Laboratory of Biology and Treatment of Metastasis, IRCCS-Mario Negri Institute for Pharmacological Research, Milano, 20156, Italy.

出版信息

Sci Rep. 2018 Jan 12;8(1):587. doi: 10.1038/s41598-017-19057-4.

Abstract

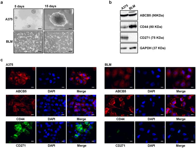
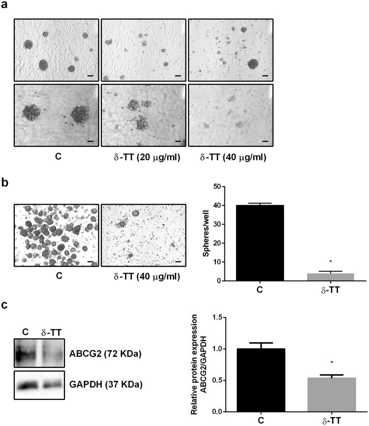
The prognosis of metastatic melanoma is very poor, due to the development of drug resistance. Cancer stem cells (CSCs) may play a crucial role in this mechanism, contributing to disease relapse. We first characterized CSCs in melanoma cell lines. We observed that A375 (but not BLM) cells are able to form melanospheres and show CSCs traits: expression of the pluripotency markers SOX2 and KLF4, higher invasiveness and tumor formation capability in vivo with respect to parental adherent cells. We also showed that a subpopulation of autofluorescent cells expressing the ABCG2 stem cell marker is present in the A375 spheroid culture. Based on these data, we investigated whether δ-TT might target melanoma CSCs. We demonstrated that melanoma cells escaping the antitumor activity of δ-TT are completely devoid of the ability to form melanospheres. In contrast, cells that escaped vemurafenib treatment show a higher ability to form melanospheres than control cells. δ-TT also induced disaggregation of A375 melanospheres and reduced the spheroidogenic ability of sphere-derived cells, reducing the expression of the ABCG2 marker. These data demonstrate that δ-TT exerts its antitumor activity by targeting the CSC subpopulation of A375 melanoma cells and might represent a novel chemopreventive/therapeutic strategy against melanoma.

摘要

转移性黑色素瘤的预后非常差,这是由于耐药性的发展。癌症干细胞(CSC)可能在这一机制中发挥关键作用,导致疾病复发。我们首先对黑色素瘤细胞系中的 CSC 进行了特征描述。我们观察到 A375(而不是 BLM)细胞能够形成黑色素球,并表现出 CSC 的特征:多能性标记物 SOX2 和 KLF4 的表达、相对于亲本贴壁细胞具有更高的侵袭性和体内肿瘤形成能力。我们还表明,在 A375 球体培养物中存在表达 ABCG2 干细胞标记物的自体荧光细胞亚群。基于这些数据,我们研究了 δ-TT 是否可能靶向黑色素瘤 CSC。我们证明,逃避 δ-TT 抗肿瘤活性的黑色素瘤细胞完全丧失了形成黑色素球的能力。相比之下,逃避 vemurafenib 治疗的细胞比对照细胞具有更高的形成黑色素球的能力。δ-TT 还诱导了 A375 黑色素球的解聚,并降低了球体衍生细胞的球体形成能力,降低了 ABCG2 标记物的表达。这些数据表明,δ-TT 通过靶向 A375 黑色素瘤细胞的 CSC 亚群发挥其抗肿瘤活性,可能代表一种针对黑色素瘤的新型化学预防/治疗策略。

https://cdn.ncbi.nlm.nih.gov/pmc/blobs/6c12/5766483/5316b09e3edf/41598_2017_19057_Fig1_HTML.jpg

文献AI研究员

20分钟写一篇综述,助力文献阅读效率提升50倍。

立即体验

用中文搜PubMed

大模型驱动的PubMed中文搜索引擎

马上搜索

文档翻译

学术文献翻译模型,支持多种主流文档格式。

立即体验