Suppr超能文献

NDRG2 通过调节 BAK-to-Mcl-1 比值促进顺铂敏感性。

NDRG2 contributes to cisplatin sensitivity through modulation of BAK-to-Mcl-1 ratio.

机构信息

Division of Applied Life Science (BK21 Plus), Gyeongsang National University, Jinju, 52828, Republic of Korea.

Department of Internal Medicine, Eulji University School of Medicine, Daejeon, 35233, Republic of Korea.

出版信息

Cell Death Dis. 2018 Jan 18;9(2):30. doi: 10.1038/s41419-017-0184-3.

Abstract

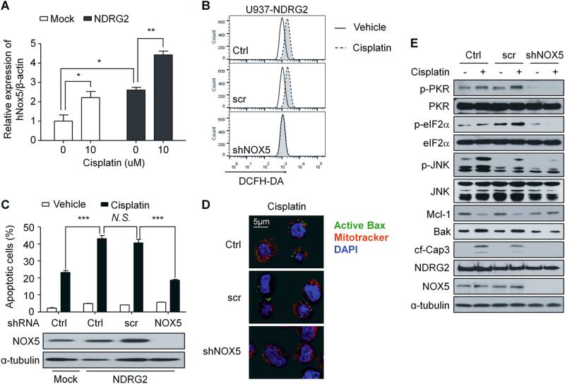
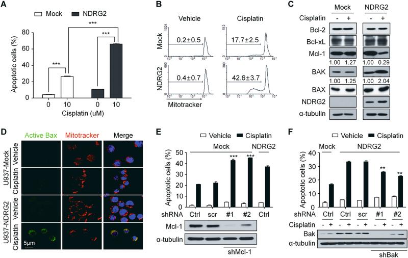
The downregulation of N-Myc downstream-regulated gene 2 (NDRG2) is known to be associated with the progression and poor prognosis of several cancers. Sensitivity to anti-cancer may be associated with a good prognosis in cancer patients, and NDRG2, which is induced by p53, sensitizes the cells to chemotherapy. However, the unique function of NDRG2 as an inducer of apoptosis under chemotreatment has not been sufficiently studied. In this study, we investigated the role of NDRG2 in chemo-sensitivity, focusing on cisplatin in U937 histiocytic lymphoma, which has the loss-of-functional mutation in p53. NDRG2 promoted the sensitivity to cisplatin through the modulation of the BAK-to-Mcl-1 ratio. The degradation of Mcl-1 and increase in BAK were mediated by JNK activation and the eIF2α/p-eIF2α pathway, respectively, which depended on PKR activation in NDRG2-overexpressed U937 (U937-NDRG2) cells. NOX5 was highly expressed in U937-NDRG2 cells and contributed to ROS production after cisplatin treatment. ROS scavenging or NOX5-knockdown successfully inhibited the sensitivity of U937-NDRG2 cells to cisplatin. Taken together, these findings indicate that NDRG2 contributed to the increased sensitivity to ciplatin through the modulation of Bak-to-Mcl-1 ratio regulated by NOX5-ROS-PKR pathway; therefore, we suggest that NDRG2 may be a molecular target for improving the efficacy of drug treatment in cancer patients.

摘要

N- Myc 下游调节基因 2(NDRG2)的下调与多种癌症的进展和预后不良有关。对癌症的敏感性可能与癌症患者的良好预后有关,而 p53 诱导的 NDRG2 使细胞对化疗敏感。然而,NDRG2 作为化疗诱导细胞凋亡的独特功能尚未得到充分研究。在这项研究中,我们研究了 NDRG2 在化疗敏感性中的作用,重点是在 p53 功能丧失突变的 U937 组织细胞淋巴瘤中顺铂。NDRG2 通过调节 BAK-to-Mcl-1 比值促进顺铂的敏感性。Mcl-1 的降解和 BAK 的增加分别由 JNK 激活和 eIF2α/p-eIF2α 途径介导,这取决于 NDRG2 过表达的 U937(U937-NDRG2)细胞中的 PKR 激活。NOX5 在 U937-NDRG2 细胞中高表达,并在顺铂处理后促进 ROS 产生。ROS 清除或 NOX5 敲低成功抑制了 U937-NDRG2 细胞对顺铂的敏感性。总之,这些发现表明,NDRG2 通过 NOX5-ROS-PKR 途径调节 Bak-to-Mcl-1 比值来增加对顺铂的敏感性;因此,我们认为 NDRG2 可能是提高癌症患者药物治疗效果的分子靶标。

https://cdn.ncbi.nlm.nih.gov/pmc/blobs/bbe6/5833685/ec5e4c09eb76/41419_2017_184_Fig1_HTML.jpg

文献AI研究员

20分钟写一篇综述,助力文献阅读效率提升50倍。

立即体验

用中文搜PubMed

大模型驱动的PubMed中文搜索引擎

马上搜索

文档翻译

学术文献翻译模型,支持多种主流文档格式。

立即体验