Suppr超能文献

细胞因子介导的 K 通道活性变化促进适应性 Ca 反应,在炎症期间维持β细胞胰岛素分泌。

Cytokine-mediated changes in K channel activity promotes an adaptive Ca response that sustains β-cell insulin secretion during inflammation.

机构信息

Department of Molecular Physiology and Biophysics, Vanderbilt University, Nashville, TN, USA.

Department of Biological Sciences, Ohio University, Athens, OH, USA.

出版信息

Sci Rep. 2018 Jan 18;8(1):1158. doi: 10.1038/s41598-018-19600-x.

Abstract

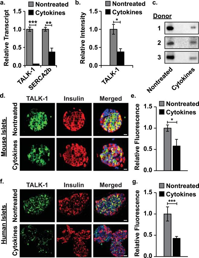
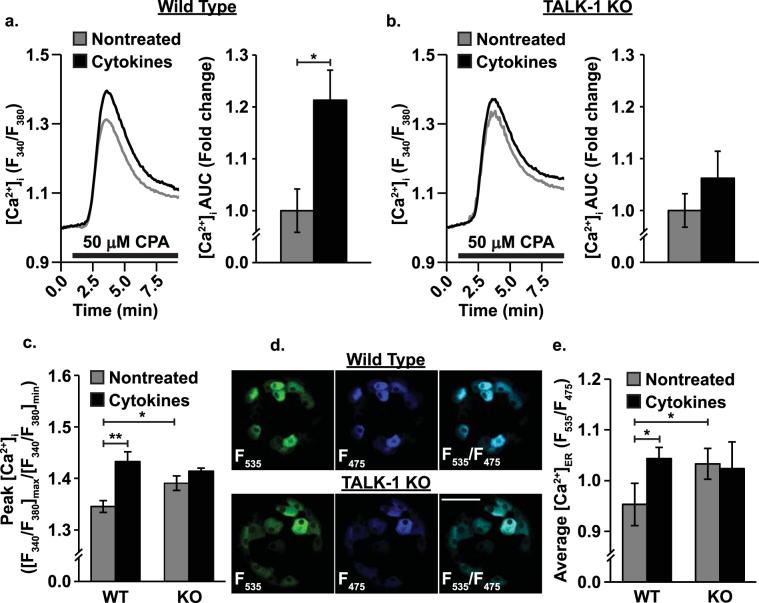
Cytokines present during low-grade inflammation contribute to β-cell dysfunction and diabetes. Cytokine signaling disrupts β-cell glucose-stimulated Ca influx (GSCI) and endoplasmic reticulum (ER) Ca ([Ca]) handling, leading to diminished glucose-stimulated insulin secretion (GSIS). However, cytokine-mediated changes in ion channel activity that alter β-cell Ca handling remain unknown. Here we investigated the role of K currents in cytokine-mediated β-cell dysfunction. K currents, which control the termination of intracellular Ca ([Ca]) oscillations, were reduced following cytokine exposure. As a consequence, [Ca] and electrical oscillations were accelerated. Cytokine exposure also increased basal islet [Ca] and decreased GSCI. The effect of cytokines on TALK-1 K currents were also examined as TALK-1 mediates K by facilitating [Ca] release. Cytokine exposure decreased KCNK16 transcript abundance and associated TALK-1 protein expression, increasing [Ca] storage while maintaining 2 phase GSCI and GSIS. This adaptive Ca response was absent in TALK-1 KO islets, which exhibited decreased 2 phase GSCI and diminished GSIS. These findings suggest that K and TALK-1 currents play important roles in altered β-cell Ca handling and electrical activity during low-grade inflammation. These results also reveal that a cytokine-mediated reduction in TALK-1 serves an acute protective role in β-cells by facilitating increased Ca content to maintain GSIS.

摘要

低度炎症期间存在的细胞因子导致β细胞功能障碍和糖尿病。细胞因子信号破坏β细胞葡萄糖刺激的 Ca 内流(GSCI)和内质网(ER)Ca([Ca])处理,导致葡萄糖刺激的胰岛素分泌(GSIS)减少。然而,细胞因子介导的改变离子通道活性,从而改变β细胞 Ca 处理仍然未知。在这里,我们研究了 K 电流在细胞因子介导的β细胞功能障碍中的作用。K 电流控制细胞内 Ca([Ca])振荡的终止,在细胞因子暴露后减少。因此,[Ca]和电振荡加速。细胞因子暴露还增加了基础胰岛[Ca]并降低了 GSCI。还检查了细胞因子对 TALK-1 K 电流的作用,因为 TALK-1 通过促进[Ca]释放来介导 K。细胞因子暴露降低了 KCNK16 转录物丰度和相关的 TALK-1 蛋白表达,增加了 Ca 储存,同时保持了 2 相 GSCI 和 GSIS。在 TALK-1 KO 胰岛中不存在这种适应性 Ca 反应,其表现出 2 相 GSCI 减少和 GSIS 减弱。这些发现表明,K 和 TALK-1 电流在低度炎症期间改变β细胞 Ca 处理和电活性中发挥重要作用。这些结果还表明,细胞因子介导的 TALK-1 减少在β细胞中起急性保护作用,通过增加 Ca 含量来维持 GSIS。

https://cdn.ncbi.nlm.nih.gov/pmc/blobs/2f1d/5773563/571b7d0b55fb/41598_2018_19600_Fig1_HTML.jpg

文献AI研究员

20分钟写一篇综述,助力文献阅读效率提升50倍。

立即体验

用中文搜PubMed

大模型驱动的PubMed中文搜索引擎

马上搜索

文档翻译

学术文献翻译模型,支持多种主流文档格式。

立即体验