Suppr超能文献

Wnt6维持前护送细胞作为生殖系干细胞微环境的一个组成部分。

Wnt6 maintains anterior escort cells as an integral component of the germline stem cell niche.

作者信息

Wang Xiaoxi, Page-McCaw Andrea

机构信息

Department of Cell and Developmental Biology and Program in Developmental Biology, Vanderbilt University School of Medicine, Nashville, TN 37240, USA.

Department of Cell and Developmental Biology and Program in Developmental Biology, Vanderbilt University School of Medicine, Nashville, TN 37240, USA

出版信息

Development. 2018 Feb 7;145(3):dev158527. doi: 10.1242/dev.158527.

Abstract

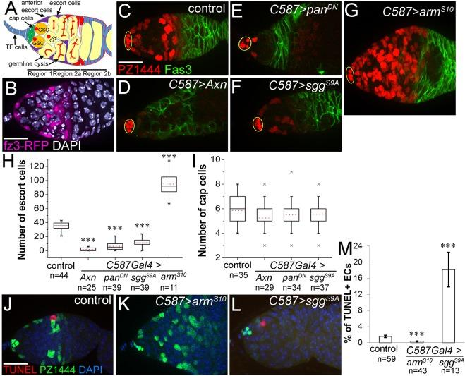
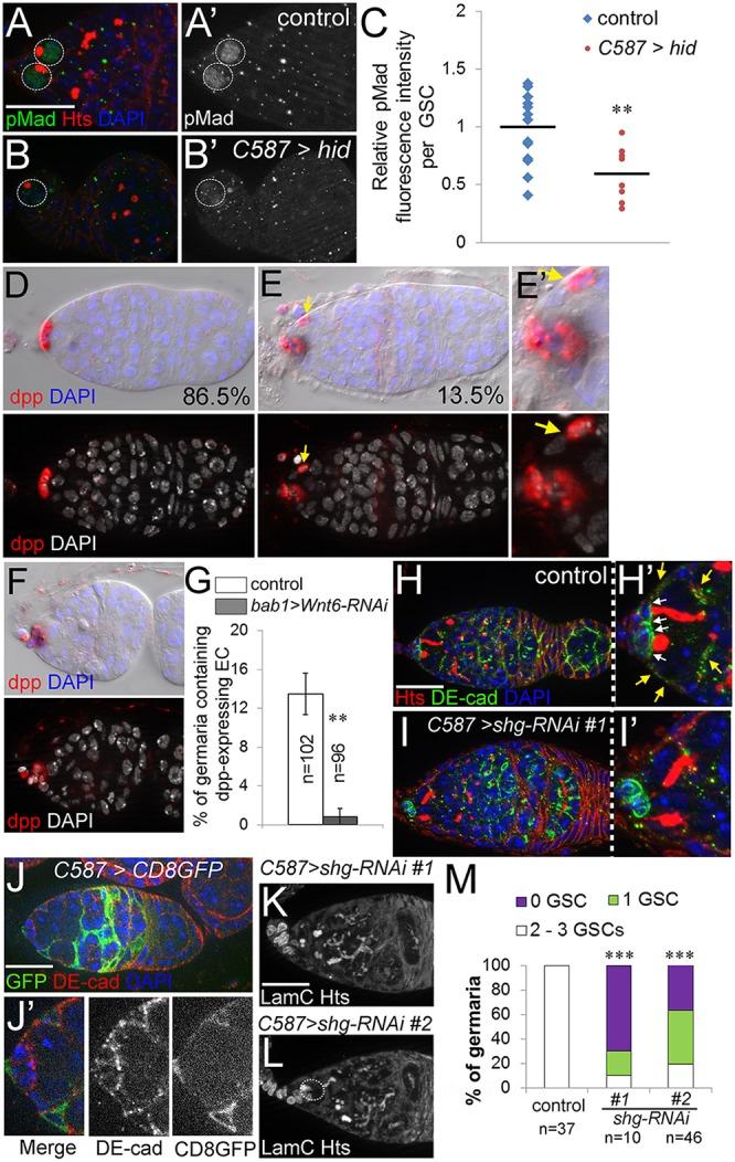
Stem cells reside in a niche, a local environment whose cellular and molecular complexity is still being elucidated. In ovaries, germline stem cells depend on cap cells for self-renewing signals and physical attachment. Germline stem cells also contact the anterior escort cells, and here we report that anterior escort cells are absolutely required for germline stem cell maintenance. When escort cells die from impaired Wnt signaling or expression, the loss of anterior escort cells causes loss of germline stem cells. Anterior escort cells function as an integral niche component by promoting DE-cadherin anchorage and by transiently expressing the Dpp ligand to promote full-strength BMP signaling in germline stem cells. Anterior escort cells are maintained by Wnt6 ligands produced by cap cells; without Wnt6 signaling, anterior escort cells die leaving vacancies in the niche, leading to loss of germline stem cells. Our data identify anterior escort cells as constituents of the germline stem cell niche, maintained by a cap cell-produced Wnt6 survival signal.

摘要

干细胞存在于一个生态位中,这是一个局部环境,其细胞和分子复杂性仍在被阐明。在卵巢中,生殖系干细胞依靠帽细胞获取自我更新信号和物理附着。生殖系干细胞也与前护送细胞接触,在此我们报告前护送细胞对于生殖系干细胞的维持是绝对必需的。当护送细胞因Wnt信号传导受损或表达异常而死亡时,前护送细胞的缺失会导致生殖系干细胞的丢失。前护送细胞通过促进DE-钙黏蛋白的锚定以及短暂表达Dpp配体来促进生殖系干细胞中全强度的BMP信号传导,从而作为生态位的一个不可或缺的组成部分发挥作用。前护送细胞由帽细胞产生的Wnt6配体维持;没有Wnt6信号传导,前护送细胞会死亡,在生态位中留下空缺,导致生殖系干细胞的丢失。我们的数据将前护送细胞确定为生殖系干细胞生态位的组成部分,由帽细胞产生的Wnt6存活信号维持。

https://cdn.ncbi.nlm.nih.gov/pmc/blobs/4314/5818006/9e673bc9b255/develop-145-158527-g1.jpg

文献AI研究员

20分钟写一篇综述,助力文献阅读效率提升50倍。

立即体验

用中文搜PubMed

大模型驱动的PubMed中文搜索引擎

马上搜索

文档翻译

学术文献翻译模型,支持多种主流文档格式。

立即体验