Suppr超能文献

线粒体在生理上维持在接近 50°C 的温度。

Mitochondria are physiologically maintained at close to 50 °C.

机构信息

INSERM UMR1141, Hôpital Robert Debré, Paris, France.

Université Paris 7, Faculté de Médecine Denis Diderot, Paris, France.

出版信息

PLoS Biol. 2018 Jan 25;16(1):e2003992. doi: 10.1371/journal.pbio.2003992. eCollection 2018 Jan.

Abstract

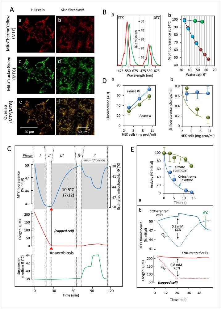
In endothermic species, heat released as a product of metabolism ensures stable internal temperature throughout the organism, despite varying environmental conditions. Mitochondria are major actors in this thermogenic process. Part of the energy released by the oxidation of respiratory substrates drives ATP synthesis and metabolite transport, but a substantial proportion is released as heat. Using a temperature-sensitive fluorescent probe targeted to mitochondria, we measured mitochondrial temperature in situ under different physiological conditions. At a constant external temperature of 38 °C, mitochondria were more than 10 °C warmer when the respiratory chain (RC) was fully functional, both in human embryonic kidney (HEK) 293 cells and primary skin fibroblasts. This differential was abolished in cells depleted of mitochondrial DNA or treated with respiratory inhibitors but preserved or enhanced by expressing thermogenic enzymes, such as the alternative oxidase or the uncoupling protein 1. The activity of various RC enzymes was maximal at or slightly above 50 °C. In view of their potential consequences, these observations need to be further validated and explored by independent methods. Our study prompts a critical re-examination of the literature on mitochondria.

摘要

在吸热物种中,代谢产物释放的热量确保了整个生物体内部温度的稳定,尽管环境条件不断变化。线粒体是这个产热过程的主要参与者。呼吸底物氧化释放的部分能量用于驱动 ATP 合成和代谢物运输,但相当一部分以热量的形式释放。我们使用一种靶向线粒体的温度敏感荧光探针,在不同的生理条件下原位测量线粒体温度。在恒定的外部温度为 38°C 的情况下,当呼吸链(RC)完全功能时,人胚肾(HEK)293 细胞和原代皮肤成纤维细胞中的线粒体温度比 RC 功能不全时高出 10°C 以上。在耗尽线粒体 DNA 的细胞或用呼吸抑制剂处理的细胞中,这种差异被消除,但通过表达产热酶(如替代氧化酶或解偶联蛋白 1)可以保留或增强这种差异。各种 RC 酶的活性在 50°C 或略高时达到最大值。鉴于它们可能产生的后果,这些观察结果需要通过独立的方法进一步验证和探索。我们的研究促使人们对线粒体文献进行批判性地重新审视。

https://cdn.ncbi.nlm.nih.gov/pmc/blobs/d90d/5784887/be5e9a44e9cb/pbio.2003992.g001.jpg

文献AI研究员

20分钟写一篇综述,助力文献阅读效率提升50倍。

立即体验

用中文搜PubMed

大模型驱动的PubMed中文搜索引擎

马上搜索

文档翻译

学术文献翻译模型,支持多种主流文档格式。

立即体验