Suppr超能文献

共生微生物调节皮肤中的基因表达。

Commensal microbiota modulate gene expression in the skin.

机构信息

Department of Dermatology, University of Pennsylvania Perelman School of Medicine, 421 Curie Blvd, 1015 BRB II/III, Philadelphia, PA, 19104, USA.

Department of Dermatology, Washington University School of Medicine, St. Louis, MO, 63110, USA.

出版信息

Microbiome. 2018 Jan 30;6(1):20. doi: 10.1186/s40168-018-0404-9.

Abstract

BACKGROUND

The skin harbors complex communities of resident microorganisms, yet little is known of their physiological roles and the molecular mechanisms that mediate cutaneous host-microbe interactions. Here, we profiled skin transcriptomes of mice reared in the presence and absence of microbiota to elucidate the range of pathways and functions modulated in the skin by the microbiota.

RESULTS

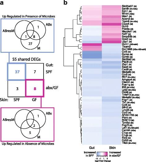
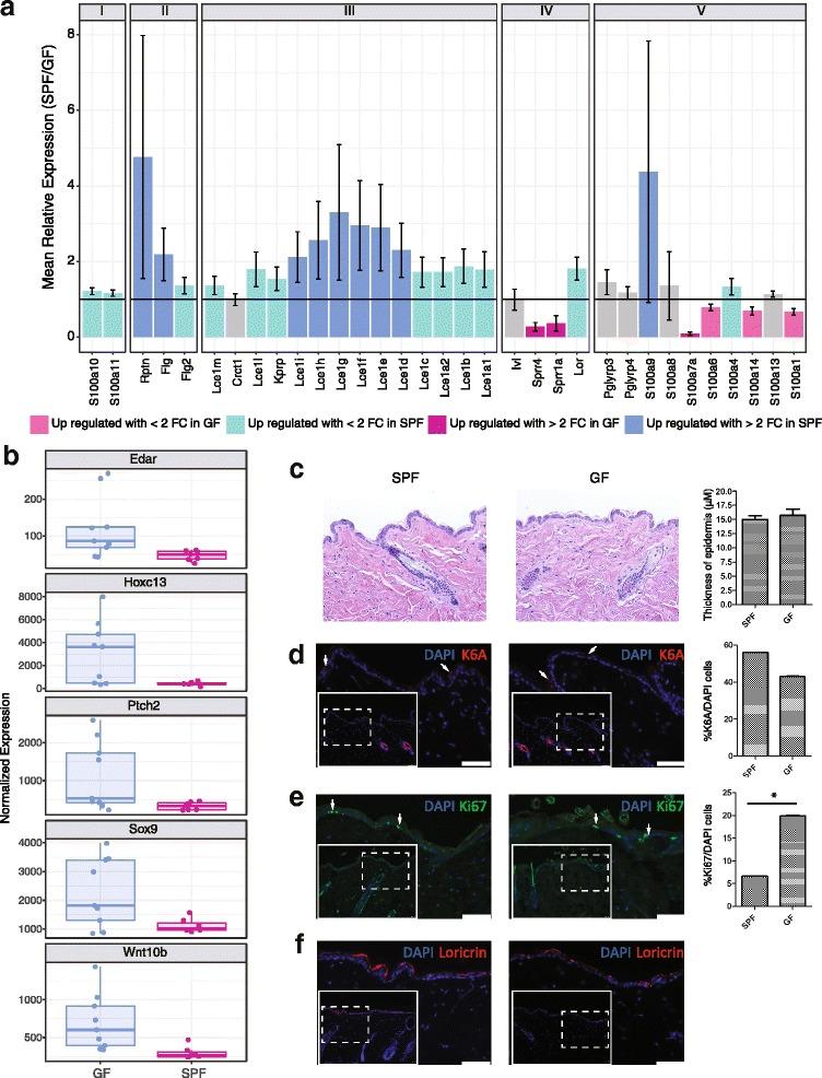
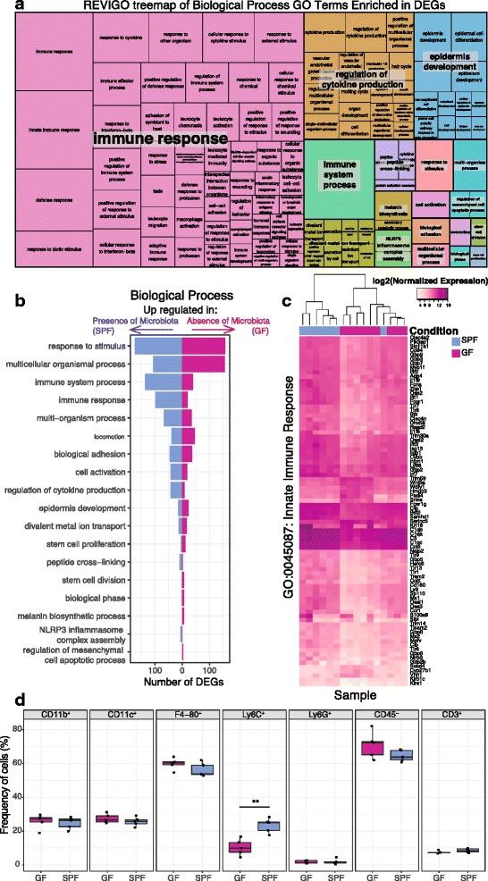
A total of 2820 genes were differentially regulated in response to microbial colonization and were enriched in gene ontology (GO) terms related to the host-immune response and epidermal differentiation. Innate immune response genes and genes involved in cytokine activity were generally upregulated in response to microbiota and included genes encoding toll-like receptors, antimicrobial peptides, the complement cascade, and genes involved in IL-1 family cytokine signaling and homing of T cells. Our results also reveal a role for the microbiota in modulating epidermal differentiation and development, with differential expression of genes in the epidermal differentiation complex (EDC). Genes with correlated co-expression patterns were enriched in binding sites for the transcription factors Klf4, AP-1, and SP-1, all implicated as regulators of epidermal differentiation. Finally, we identified transcriptional signatures of microbial regulation common to both the skin and the gastrointestinal tract.

CONCLUSIONS

With this foundational approach, we establish a critical resource for understanding the genome-wide implications of microbially mediated gene expression in the skin and emphasize prospective ways in which the microbiome contributes to skin health and disease.

摘要

背景

皮肤中栖息着复杂的常驻微生物群落,但人们对其生理功能以及介导皮肤宿主-微生物相互作用的分子机制知之甚少。在这里,我们对在有菌和无菌条件下饲养的小鼠的皮肤转录组进行了分析,以阐明微生物群调节皮肤的途径和功能范围。

结果

共有 2820 个基因对微生物定植有差异调节,并且在与宿主免疫反应和表皮分化相关的基因本体 (GO) 术语中富集。先天免疫反应基因和细胞因子活性相关基因通常在对微生物群的反应中上调,包括编码 Toll 样受体、抗菌肽、补体级联以及参与白细胞介素-1 家族细胞因子信号传导和 T 细胞归巢的基因。我们的结果还揭示了微生物群在调节表皮分化和发育中的作用,表皮分化复合物 (EDC) 中的基因表达存在差异。具有相关共表达模式的基因富含转录因子 Klf4、AP-1 和 SP-1 的结合位点,所有这些都被认为是表皮分化的调节剂。最后,我们确定了皮肤和胃肠道中微生物调节的共同转录特征。

结论

通过这种基础方法,我们建立了一个理解微生物介导的皮肤基因表达的全基因组影响的关键资源,并强调了微生物组在皮肤健康和疾病中的潜在作用。

https://cdn.ncbi.nlm.nih.gov/pmc/blobs/dfd1/5789709/b0add938fdc1/40168_2018_404_Fig1_HTML.jpg

文献AI研究员

20分钟写一篇综述,助力文献阅读效率提升50倍。

立即体验

用中文搜PubMed

大模型驱动的PubMed中文搜索引擎

马上搜索

文档翻译

学术文献翻译模型,支持多种主流文档格式。

立即体验