Suppr超能文献

衰老过程中的转录组改变反映了老年人从癌症向退行性疾病的转变。

Transcriptomic alterations during ageing reflect the shift from cancer to degenerative diseases in the elderly.

作者信息

Aramillo Irizar Peer, Schäuble Sascha, Esser Daniela, Groth Marco, Frahm Christiane, Priebe Steffen, Baumgart Mario, Hartmann Nils, Marthandan Shiva, Menzel Uwe, Müller Jule, Schmidt Silvio, Ast Volker, Caliebe Amke, König Rainer, Krawczak Michael, Ristow Michael, Schuster Stefan, Cellerino Alessandro, Diekmann Stephan, Englert Christoph, Hemmerich Peter, Sühnel Jürgen, Guthke Reinhard, Witte Otto W, Platzer Matthias, Ruppin Eytan, Kaleta Christoph

机构信息

Research Group Medical Systems Biology, Institute of Experimental Medicine, Christian-Albrechts-University Kiel, D-24105, Kiel, Germany.

Jena University Language and Information Engineering Lab, Friedrich-Schiller-University Jena, D-07743, Jena, Germany.

出版信息

Nat Commun. 2018 Jan 30;9(1):327. doi: 10.1038/s41467-017-02395-2.

Abstract

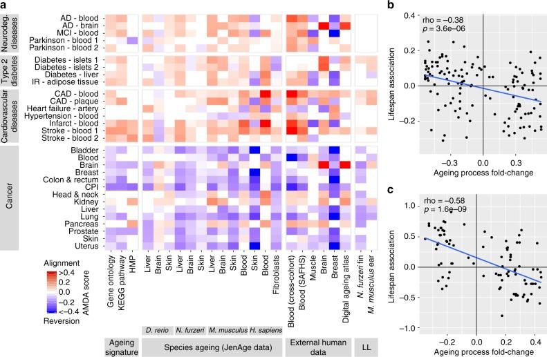
Disease epidemiology during ageing shows a transition from cancer to degenerative chronic disorders as dominant contributors to mortality in the old. Nevertheless, it has remained unclear to what extent molecular signatures of ageing reflect this phenomenon. Here we report on the identification of a conserved transcriptomic signature of ageing based on gene expression data from four vertebrate species across four tissues. We find that ageing-associated transcriptomic changes follow trajectories similar to the transcriptional alterations observed in degenerative ageing diseases but are in opposite direction to the transcriptomic alterations observed in cancer. We confirm the existence of a similar antagonism on the genomic level, where a majority of shared risk alleles which increase the risk of cancer decrease the risk of chronic degenerative disorders and vice versa. These results reveal a fundamental trade-off between cancer and degenerative ageing diseases that sheds light on the pronounced shift in their epidemiology during ageing.

摘要

衰老过程中的疾病流行病学显示,在老年人的死亡原因中,主要因素已从癌症转变为退行性慢性疾病。然而,衰老的分子特征在多大程度上反映了这一现象仍不清楚。在此,我们基于来自四个脊椎动物物种、跨越四个组织的基因表达数据,报告了一种保守的衰老转录组特征的鉴定。我们发现,与衰老相关的转录组变化遵循的轨迹类似于在退行性衰老疾病中观察到的转录改变,但与在癌症中观察到的转录组改变方向相反。我们在基因组水平上证实了类似的拮抗作用,即大多数增加癌症风险的共享风险等位基因会降低慢性退行性疾病的风险,反之亦然。这些结果揭示了癌症与退行性衰老疾病之间的一种基本权衡,这为它们在衰老过程中流行病学的显著转变提供了线索。

https://cdn.ncbi.nlm.nih.gov/pmc/blobs/4452/5790807/b79bc601f06a/41467_2017_2395_Fig1_HTML.jpg

文献AI研究员

20分钟写一篇综述,助力文献阅读效率提升50倍。

立即体验

用中文搜PubMed

大模型驱动的PubMed中文搜索引擎

马上搜索

文档翻译

学术文献翻译模型,支持多种主流文档格式。

立即体验