Suppr超能文献

磷酸甘油酸变位酶 1(PGAM1)通过作为 PI3K/Akt/mTOR 通路的新型下游靶标促进胰腺导管腺癌(PDAC)转移。

Phosphoglycerate Mutase 1 (PGAM1) Promotes Pancreatic Ductal Adenocarcinoma (PDAC) Metastasis by Acting as a Novel Downstream Target of the PI3K/Akt/mTOR Pathway.

机构信息

First Department of General Surgery, Shengjing Hospital of China Medical University, Heping District, Shenyang, Liaoning, P.R. China.

出版信息

Oncol Res. 2018 Aug 23;26(7):1123-1131. doi: 10.3727/096504018X15166223632406. Epub 2018 Jan 31.

Abstract

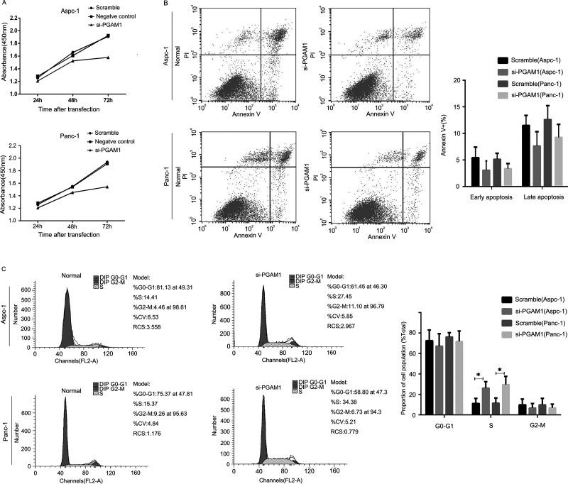
Pancreatic ductal adenocarcinoma (PDAC) is one of the most aggressive tumors known, with an overall 5-year survival rate of less than 6% due to early local invasion and distant metastasis. Exploring suitable therapeutic targets associated with invasion and metastasis is required for improving the prognosis of PDAC. In this study, we investigated the role of the glycolytic enzyme phosphoglycerate mutase 1 (PGAM1) in PDAC. PGAM1 expression was examined in tissue samples of 54 PDAC patients using immunohistochemistry, and the correlation between clinicopathological expression and PGAM1 expression was determined. A survival curve was generated using the Kaplan-Meier method. After silencing PGAM1 by siRNA in pancreatic cancer cell lines Aspc-1 and Panc-1, the changes in proliferation, migration, and invasion, and signal pathways were determined. In this study, the expression of PGAM1 was found positively related to poor differentiation, metastasis, advanced clinical stage, and poor survival rate. Silencing PGAM1 decreased the proliferation of Aspc-1 and Panc-1 cells with an S phase arrest, but without influencing cell apoptosis. Migration and invasion also decreased significantly, independent of proliferation. PGAM1 was also found to promote EMT of PDAC cell lines by regulating the Wnt/β-catenin pathway. PGAM1 itself was modulated by the PI3K/Akt/mTOR pathway as a novel downstream target and has a positive mutual regulation with HIF-1α. This study indicates that PGAM1 is closely associated with clinical metastasis and poor prognosis of PDAC. PGAM1 is considered as a potential therapeutic target in PDAC metastasis.

摘要

胰腺导管腺癌(PDAC)是已知的最具侵袭性的肿瘤之一,由于早期局部侵袭和远处转移,总体 5 年生存率低于 6%。探索与侵袭和转移相关的合适治疗靶点对于改善 PDAC 的预后是必要的。在本研究中,我们研究了糖酵解酶磷酸甘油酸变位酶 1(PGAM1)在 PDAC 中的作用。使用免疫组织化学方法检测了 54 例 PDAC 患者的组织样本中的 PGAM1 表达,并确定了临床病理表达与 PGAM1 表达之间的相关性。使用 Kaplan-Meier 方法生成了生存曲线。在胰腺癌细胞系 Aspc-1 和 Panc-1 中通过 siRNA 沉默 PGAM1 后,确定了增殖、迁移和侵袭以及信号通路的变化。在本研究中,PGAM1 的表达与分化不良、转移、临床晚期和生存率差呈正相关。沉默 PGAM1 可降低 Aspc-1 和 Panc-1 细胞的增殖,导致 S 期停滞,但不影响细胞凋亡。迁移和侵袭也显著降低,与增殖无关。PGAM1 还通过调节 Wnt/β-catenin 通路促进 PDAC 细胞系的 EMT。PGAM1 本身作为一种新的下游靶标被 PI3K/Akt/mTOR 通路调节,并与 HIF-1α 呈正相互调节。本研究表明,PGAM1 与 PDAC 的临床转移和不良预后密切相关。PGAM1 被认为是 PDAC 转移的潜在治疗靶点。

https://cdn.ncbi.nlm.nih.gov/pmc/blobs/69bc/7844743/e6c2890b79ad/OR-26-1123-g001.jpg

文献AI研究员

20分钟写一篇综述,助力文献阅读效率提升50倍。

立即体验

用中文搜PubMed

大模型驱动的PubMed中文搜索引擎

马上搜索

文档翻译

学术文献翻译模型,支持多种主流文档格式。

立即体验