Suppr超能文献

TRAF6 介导热激蛋白 NF-κB 的基础激活,对造血干细胞的稳态至关重要。

TRAF6 Mediates Basal Activation of NF-κB Necessary for Hematopoietic Stem Cell Homeostasis.

机构信息

Division of Experimental Hematology and Cancer Biology, Cincinnati Children's Hospital Medical Center, Cincinnati, OH 45229, USA.

Human Oncology and Pathogenesis Program and Center for Hematologic Malignancies, Memorial Sloan Kettering Cancer Center, New York, NY 10065, USA.

出版信息

Cell Rep. 2018 Jan 30;22(5):1250-1262. doi: 10.1016/j.celrep.2018.01.013.

Abstract

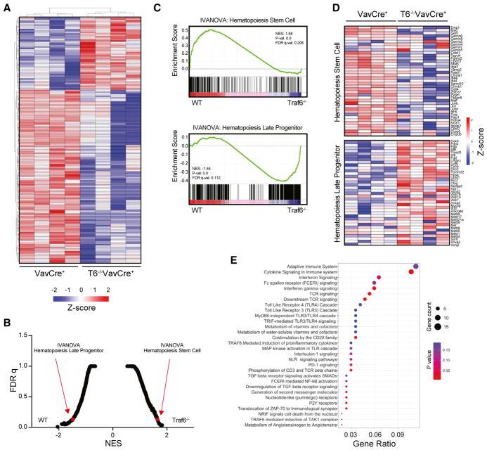
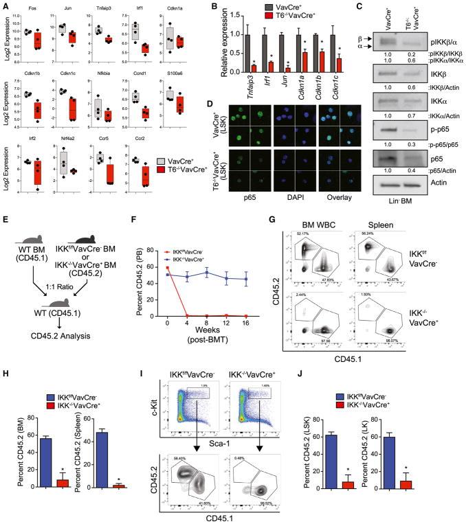
Basal nuclear factor κB (NF-κB) activation is required for hematopoietic stem cell (HSC) homeostasis in the absence of inflammation; however, the upstream mediators of basal NF-κB signaling are less well understood. Here, we describe TRAF6 as an essential regulator of HSC homeostasis through basal activation of NF-κB. Hematopoietic-specific deletion of Traf6 resulted in impaired HSC self-renewal and fitness. Gene expression, RNA splicing, and molecular analyses of Traf6-deficient hematopoietic stem/progenitor cells (HSPCs) revealed changes in adaptive immune signaling, innate immune signaling, and NF-κB signaling, indicating that signaling via TRAF6 in the absence of cytokine stimulation and/or infection is required for HSC function. In addition, we established that loss of IκB kinase beta (IKKβ)-mediated NF-κB activation is responsible for the major hematopoietic defects observed in Traf6-deficient HSPC as deletion of IKKβ similarly resulted in impaired HSC self-renewal and fitness. Taken together, TRAF6 is required for HSC homeostasis by maintaining a minimal threshold level of IKKβ/NF-κB signaling.

摘要

基础核因子 κB(NF-κB)的激活对于炎症情况下造血干细胞(HSC)的稳态是必需的;然而,基础 NF-κB 信号的上游介质了解较少。在这里,我们描述 TRAF6 作为 NF-κB 基础激活的必需调节剂,调节 HSC 的稳态。造血特异性敲除 Traf6 导致 HSC 自我更新和适应性受损。Traf6 缺陷造血干细胞/祖细胞(HSPC)的基因表达、RNA 剪接和分子分析显示适应性免疫信号、固有免疫信号和 NF-κB 信号的变化,表明在没有细胞因子刺激和/或感染的情况下,通过 TRAF6 进行信号转导对于 HSC 功能是必需的。此外,我们确定 IκB 激酶β(IKKβ)介导的 NF-κB 激活的丧失是 Traf6 缺陷 HSPC 中观察到的主要造血缺陷的原因,因为 IKKβ 的缺失同样导致 HSC 自我更新和适应性受损。总之,TRAF6 通过维持 IKKβ/NF-κB 信号的最小阈值水平来维持 HSC 的稳态。

https://cdn.ncbi.nlm.nih.gov/pmc/blobs/d875/5971064/9ee336a5ba52/nihms966903f1.jpg

文献AI研究员

20分钟写一篇综述,助力文献阅读效率提升50倍。

立即体验

用中文搜PubMed

大模型驱动的PubMed中文搜索引擎

马上搜索

文档翻译

学术文献翻译模型,支持多种主流文档格式。

立即体验