Suppr超能文献

Senataxin 可解决 DNA 双链断裂处形成的 RNA:DNA 杂交体,以防止易位。

Senataxin resolves RNA:DNA hybrids forming at DNA double-strand breaks to prevent translocations.

机构信息

LBCMCP, Centre de Biologie Integrative (CBI), CNRS, Université de Toulouse, UT3, 118 Route de Narbonne, 31062, Toulouse, France.

Institut de Génétique Humaine, CNRS, Université de Montpellier, 34396, Montpellier, France.

出版信息

Nat Commun. 2018 Feb 7;9(1):533. doi: 10.1038/s41467-018-02894-w.

Abstract

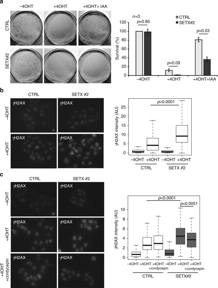
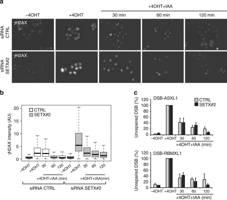
Ataxia with oculomotor apraxia 2 (AOA-2) and amyotrophic lateral sclerosis (ALS4) are neurological disorders caused by mutations in the gene encoding for senataxin (SETX), a putative RNA:DNA helicase involved in transcription and in the maintenance of genome integrity. Here, using ChIP followed by high throughput sequencing (ChIP-seq), we report that senataxin is recruited at DNA double-strand breaks (DSBs) when they occur in transcriptionally active loci. Genome-wide mapping unveiled that RNA:DNA hybrids accumulate on DSB-flanking chromatin but display a narrow, DSB-induced, depletion near DNA ends coinciding with senataxin binding. Although neither required for resection nor for timely repair of DSBs, senataxin was found to promote Rad51 recruitment, to minimize illegitimate rejoining of distant DNA ends and to sustain cell viability following DSB production in active genes. Our data suggest that senataxin functions at DSBs in order to limit translocations and ensure cell viability, providing new insights on AOA2/ALS4 neuropathies.

摘要

眼动运动不能伴共济失调 2 型(AOA-2)和肌萎缩性侧索硬化症(ALS4)是由编码 senataxin(SETX)的基因突变引起的神经退行性疾病,senataxin 是一种假定的 RNA:DNA 解旋酶,参与转录和基因组完整性的维持。在这里,我们使用染色质免疫沉淀结合高通量测序(ChIP-seq)的方法,报告了当转录活跃的基因座发生 DNA 双链断裂(DSBs)时,senataxin 会被募集到 DSB 处。全基因组图谱揭示了 RNA:DNA 杂交体在 DSB 侧翼染色质上积累,但在 DNA 末端附近呈现狭窄的、由 DSB 诱导的耗尽,与 senataxin 结合相一致。尽管 senataxin 既不参与 DSB 的切除,也不参与 DSB 的及时修复,但它被发现可以促进 Rad51 的募集,以最小化远距离 DNA 末端的非同源重组,并在活跃基因中的 DSB 产生后维持细胞活力。我们的数据表明,senataxin 在 DSB 处发挥作用,以限制易位并确保细胞活力,为 AOA2/ALS4 神经病变提供了新的见解。

https://cdn.ncbi.nlm.nih.gov/pmc/blobs/362f/5803260/6696ee201396/41467_2018_2894_Fig1_HTML.jpg

文献AI研究员

20分钟写一篇综述,助力文献阅读效率提升50倍。

立即体验

用中文搜PubMed

大模型驱动的PubMed中文搜索引擎

马上搜索

文档翻译

学术文献翻译模型,支持多种主流文档格式。

立即体验